Suppr超能文献

Gβγ调节有丝分裂期高尔基体碎片化和G2/M期细胞周期进程。

Gβγ regulates mitotic Golgi fragmentation and G2/M cell cycle progression.

作者信息

Rajanala Kalpana, Klayman Lauren M, Wedegaertner Philip B

机构信息

Department of Biochemistry and Molecular Biology, Sidney Kimmel Medical College, Thomas Jefferson University, Philadelphia, PA 19107.

出版信息

Mol Biol Cell. 2021 Oct 1;32(20):br2. doi: 10.1091/mbc.E21-04-0175. Epub 2021 Jul 14.

Abstract

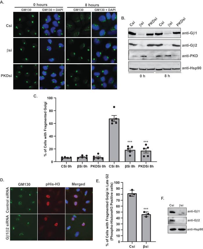
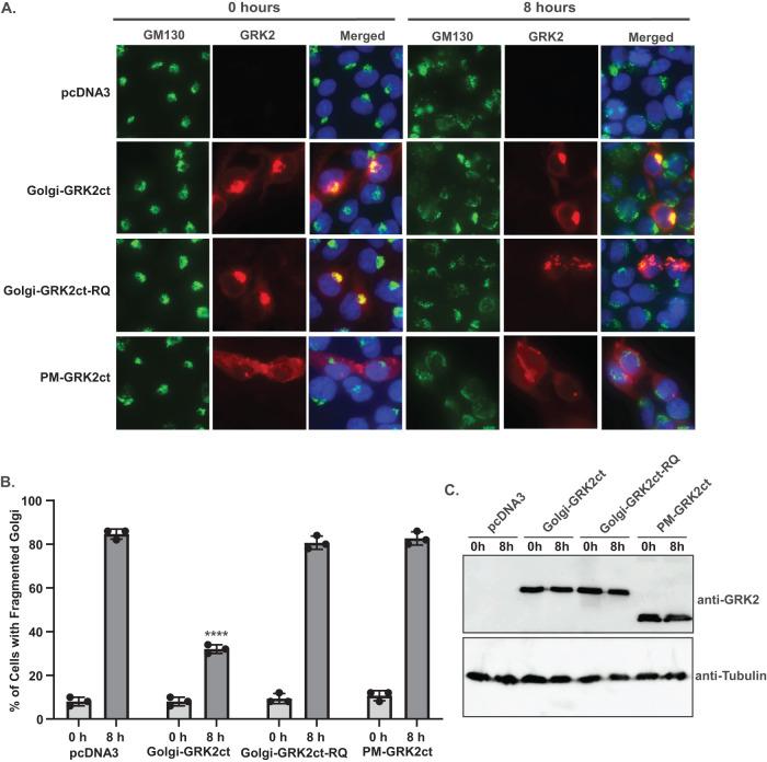
Heterotrimeric G proteins (αβγ) function at the cytoplasmic surface of a cell's plasma membrane to transduce extracellular signals into cellular responses. However, numerous studies indicate that G proteins also play noncanonical roles at unique intracellular locations. Previous work has established that G protein βγ subunits (Gβγ) regulate a signaling pathway on the cytoplasmic surface of Golgi membranes that controls the exit of select protein cargo. Now, we demonstrate a novel role for Gβγ in regulating mitotic Golgi fragmentation, a key checkpoint of the cell cycle that occurs in the late G2 phase. We show that small interfering RNA-mediated depletion of Gβ1 and Gβ2 in synchronized cells causes a decrease in the number of cells with fragmented Golgi in late G2 and a delay of entry into mitosis and progression through G2/M. We also demonstrate that during G2/M Gβγ acts upstream of protein kinase D and regulates the phosphorylation of the Golgi structural protein GRASP55. Expression of Golgi-targeted GRK2ct, a Gβγ-sequestering protein used to inhibit Gβγ signaling, also causes a decrease in Golgi fragmentation and a delay in mitotic progression. These results highlight a novel role for Gβγ in regulation of Golgi structure.

摘要

异源三聚体G蛋白(αβγ)在细胞膜的细胞质表面发挥作用,将细胞外信号转化为细胞反应。然而,大量研究表明,G蛋白在独特的细胞内位置也发挥非经典作用。先前的研究已经证实,G蛋白βγ亚基(Gβγ)调节高尔基体膜细胞质表面的一条信号通路,该通路控制特定蛋白质货物的输出。现在,我们证明了Gβγ在调节有丝分裂期高尔基体碎片化过程中具有新作用,高尔基体碎片化是细胞周期中发生在G2期晚期的一个关键检查点。我们发现,在同步化细胞中,小干扰RNA介导的Gβ1和Gβ2缺失会导致G2期晚期高尔基体碎片化细胞数量减少,并延迟进入有丝分裂以及通过G2/M期。我们还证明,在G2/M期,Gβγ在蛋白激酶D上游发挥作用,并调节高尔基体结构蛋白GRASP55的磷酸化。高尔基体靶向的GRK2ct(一种用于抑制Gβγ信号传导的Gβγ隔离蛋白)的表达也会导致高尔基体碎片化减少和有丝分裂进程延迟。这些结果突出了Gβγ在调节高尔基体结构方面的新作用。

https://cdn.ncbi.nlm.nih.gov/pmc/blobs/7a7d/8684744/23802a742c93/mbc-32-br2-g001.jpg

文献AI研究员

20分钟写一篇综述,助力文献阅读效率提升50倍。

立即体验

用中文搜PubMed

大模型驱动的PubMed中文搜索引擎

马上搜索

文档翻译

学术文献翻译模型,支持多种主流文档格式。

立即体验