Suppr超能文献

cGAS 样受体可识别 RNA 并调控果蝇中的 3'2'-cGAMP 信号通路。

cGAS-like receptors sense RNA and control 3'2'-cGAMP signalling in Drosophila.

机构信息

Department of Microbiology, Harvard Medical School, Boston, MA, USA.

Department of Cancer Immunology and Virology, Dana-Farber Cancer Institute, Boston, MA, USA.

出版信息

Nature. 2021 Sep;597(7874):109-113. doi: 10.1038/s41586-021-03743-5. Epub 2021 Jul 14.

Abstract

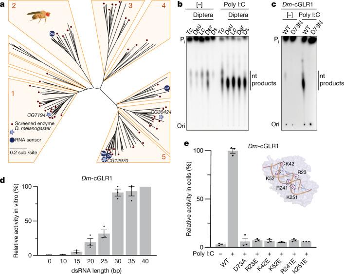
Cyclic GMP-AMP synthase (cGAS) is a cytosolic DNA sensor that produces the second messenger cG[2'-5']pA[3'-5']p (2'3'-cGAMP) and controls activation of innate immunity in mammalian cells. Animal genomes typically encode multiple proteins with predicted homology to cGAS, but the function of these uncharacterized enzymes is unknown. Here we show that cGAS-like receptors (cGLRs) are innate immune sensors that are capable of recognizing divergent molecular patterns and catalysing synthesis of distinct nucleotide second messenger signals. Crystal structures of human and insect cGLRs reveal a nucleotidyltransferase signalling core shared with cGAS and a diversified primary ligand-binding surface modified with notable insertions and deletions. We demonstrate that surface remodelling of cGLRs enables altered ligand specificity and used a forward biochemical screen to identify cGLR1 as a double-stranded RNA sensor in the model organism Drosophila melanogaster. We show that RNA recognition activates Drosophila cGLR1 to synthesize the novel product cG[3'-5']pA[2'-5']p (3'2'-cGAMP). A crystal structure of Drosophila stimulator of interferon genes (dSTING) in complex with 3'2'-cGAMP explains selective isomer recognition, and 3'2'-cGAMP induces an enhanced antiviral state in vivo that protects from viral infection. Similar to radiation of Toll-like receptors in pathogen immunity, our results establish cGLRs as a diverse family of metazoan pattern recognition receptors.

摘要

环鸟苷酸-腺苷酸合酶(cGAS)是一种胞质 DNA 传感器,可产生第二信使 cG[2'-5']pA[3'-5']p(2'3'-cGAMP),并控制哺乳动物细胞固有免疫的激活。动物基因组通常编码多种具有预测同源性的 cGAS 蛋白,但这些未鉴定酶的功能尚不清楚。在这里,我们表明 cGAS 样受体(cGLRs)是先天免疫传感器,能够识别不同的分子模式,并催化不同核苷酸第二信使信号的合成。人源和昆虫 cGLRs 的晶体结构揭示了与 cGAS 共享的核苷酸转移酶信号核心,以及经过显著插入和缺失修饰的多样化的初级配体结合表面。我们证明了 cGLRs 的表面重塑能够改变配体特异性,并使用正向生化筛选鉴定出 cGLR1 是模型生物黑腹果蝇中的双链 RNA 传感器。我们表明 RNA 识别激活果蝇 cGLR1 合成新型产物 cG[3'-5']pA[2'-5']p(3'2'-cGAMP)。与 3'2'-cGAMP 结合的果蝇干扰素基因刺激蛋白(dSTING)的晶体结构解释了选择性异构体识别,并且 3'2'-cGAMP 在体内诱导增强的抗病毒状态,从而保护免受病毒感染。类似于病原体免疫中的 Toll 样受体的辐射,我们的结果确立了 cGLRs 作为一个多样化的后生动物模式识别受体家族。

https://cdn.ncbi.nlm.nih.gov/pmc/blobs/86bc/8410604/1272f6fd8a4a/41586_2021_3743_Fig1_HTML.jpg

文献AI研究员

20分钟写一篇综述,助力文献阅读效率提升50倍。

立即体验

用中文搜PubMed

大模型驱动的PubMed中文搜索引擎

马上搜索

文档翻译

学术文献翻译模型,支持多种主流文档格式。

立即体验