Suppr超能文献

非规范 H3K79me2 依赖性途径促进 MLL 重排白血病的存活。

Non-canonical H3K79me2-dependent pathways promote the survival of MLL-rearranged leukemia.

机构信息

Department of Molecular Genetics and Cell Biology, The University of Chicago, Chicago, United States.

Pritzker School of Medicine, The University of Chicago, Chicago, United States.

出版信息

Elife. 2021 Jul 15;10:e64960. doi: 10.7554/eLife.64960.

Abstract

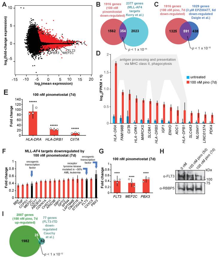
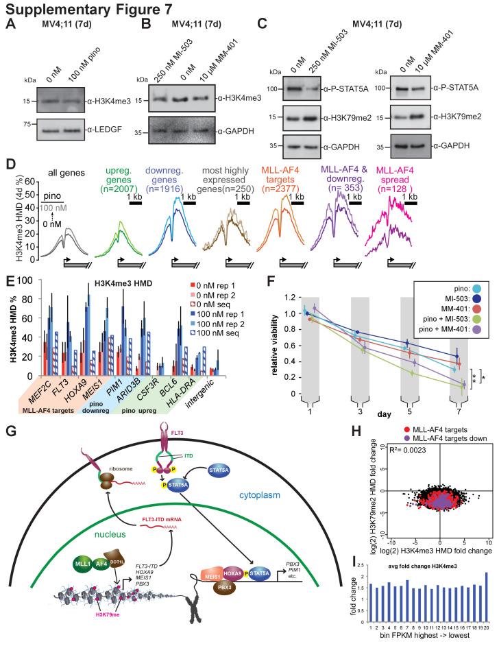
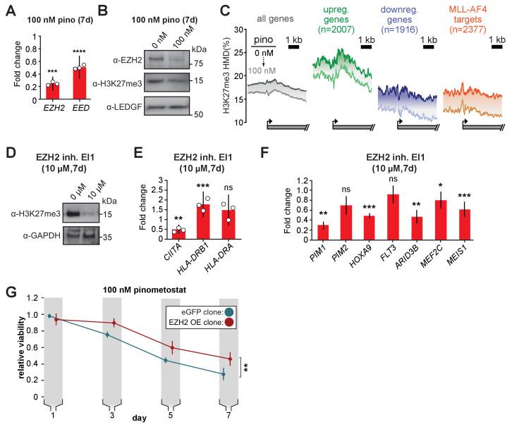
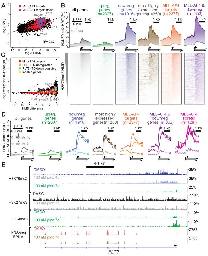
MLL-rearranged leukemia depends on H3K79 methylation. Depletion of this transcriptionally activating mark by DOT1L deletion or high concentrations of the inhibitor pinometostat downregulates and , and consequently reduces leukemia survival. Yet, some MLL-rearranged leukemias are inexplicably susceptible to low-dose pinometostat, far below concentrations that downregulate this canonical proliferation pathway. In this context, we define alternative proliferation pathways that more directly derive from H3K79me2 loss. By ICeChIP-seq, H3K79me2 is markedly depleted at pinometostat-downregulated and MLL-fusion targets, with paradoxical increases of H3K4me3 and loss of H3K27me3. Although downregulation of polycomb components accounts for some of the proliferation defect, transcriptional downregulation of FLT3 is the major pathway. Loss-of-FLT3-function recapitulates the cytotoxicity and gene expression consequences of low-dose pinometostat, whereas overexpression of constitutively active , a target of FLT3-ITD-signaling, largely rescues these defects. This pathway also depends on MLL1, indicating combinations of DOT1L, MLL1 and FLT3 inhibitors should be explored for treating mutant leukemia.

摘要

MLL 重排白血病依赖于 H3K79 甲基化。通过 DOT1L 缺失或高浓度抑制剂 pinometostat 耗竭这种转录激活标记物,下调 和 ,从而降低白血病的存活率。然而,一些 MLL 重排白血病对低剂量的 pinometostat 异常敏感,远远低于下调这种典型增殖途径的浓度。在这种情况下,我们定义了更直接源自 H3K79me2 丢失的替代增殖途径。通过 ICeChIP-seq,在 pinometostat 下调和 MLL 融合靶点中,H3K79me2 明显耗竭,同时 H3K4me3 增加和 H3K27me3 丢失。尽管多梳成分的下调解释了部分增殖缺陷,但 FLT3 的转录下调是主要途径。FLT3 功能丧失可重现低剂量 pinometostat 的细胞毒性和基因表达后果,而过表达组成型激活的 ,FLT3-ITD 信号的靶点,在很大程度上挽救了这些缺陷。该途径还依赖于 MLL1,表明 DOT1L、MLL1 和 FLT3 抑制剂的组合应被探索用于治疗突变性白血病。

https://cdn.ncbi.nlm.nih.gov/pmc/blobs/f3cc/8315800/7e54ddba36a6/elife-64960-fig1.jpg

文献AI研究员

20分钟写一篇综述,助力文献阅读效率提升50倍。

立即体验

用中文搜PubMed

大模型驱动的PubMed中文搜索引擎

马上搜索

文档翻译

学术文献翻译模型,支持多种主流文档格式。

立即体验