Suppr超能文献

微小RNA-103-3p靶向Ndel1以调节神经干细胞的增殖和分化。

miR-103-3p targets Ndel1 to regulate neural stem cell proliferation and differentiation.

作者信息

Li Wen, Wang Shan-Shan, Shan Bo-Quan, Qin Jian-Bing, Zhao He-Yan, Tian Mei-Ling, He Hui, Cheng Xiang, Zhang Xin-Hua, Jin Guo-Hua

机构信息

Department of Human Anatomy, Institute of Neurobiology, Nantong University; Key Laboratory of Neuroregeneration of Jiangsu and Ministry of Education; Co-Innovation Center of Neuroregeneration, Nantong University, Nantong, Jiangsu Province, China.

出版信息

Neural Regen Res. 2022 Feb;17(2):401-408. doi: 10.4103/1673-5374.317987.

Abstract

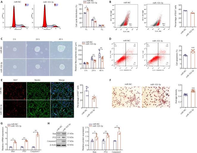
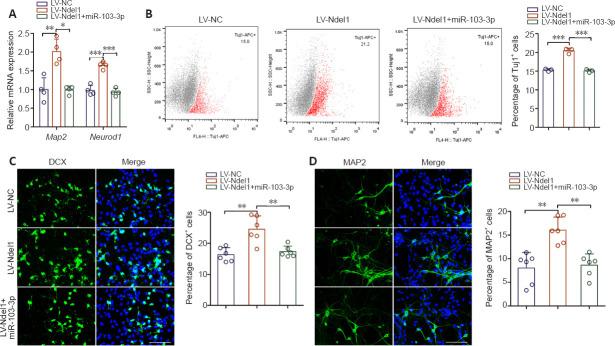
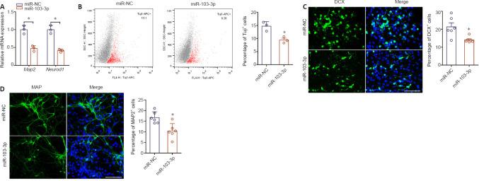
The regulation of adult neural stem cells (NSCs) is critical for lifelong neurogenesis. MicroRNAs (miRNAs) are a type of small, endogenous RNAs that regulate gene expression post-transcriptionally and influence signaling networks responsible for several cellular processes. In this study, miR-103-3p was transfected into neural stem cells derived from embryonic hippocampal neural stem cells. The results showed that miR-103-3p suppressed neural stem cell proliferation and differentiation, and promoted apoptosis. In addition, miR-103-3p negatively regulated NudE neurodevelopment protein 1-like 1 (Ndel1) expression by binding to the 3' untranslated region of Ndel1. Transduction of neural stem cells with a lentiviral vector overexpressing Ndel1 significantly increased cell proliferation and differentiation, decreased neural stem cell apoptosis, and decreased protein expression levels of Wnt3a, β-catenin, phosphor-GSK-3β, LEF1, c-myc, c-Jun, and cyclin D1, all members of the Wnt/β-catenin signaling pathway. These findings suggest that Ndel1 is a novel miR-103-3p target and that miR-103-3p acts by suppressing neural stem cell proliferation and promoting apoptosis and differentiation. This study was approved by the Animal Ethics Committee of Nantong University, China (approval No. 20200826-003) on August 26, 2020.

摘要

成体神经干细胞(NSCs)的调控对终身神经发生至关重要。微小RNA(miRNAs)是一类小的内源性RNA,可在转录后调控基因表达,并影响负责多种细胞过程的信号网络。在本研究中,将miR-103-3p转染到源自胚胎海马神经干细胞的神经干细胞中。结果显示,miR-103-3p抑制神经干细胞增殖和分化,并促进细胞凋亡。此外,miR-103-3p通过与NudE神经发育蛋白1样1(Ndel1)的3'非翻译区结合,负向调控Ndel1的表达。用过量表达Ndel1的慢病毒载体转导神经干细胞,可显著增加细胞增殖和分化,降低神经干细胞凋亡,并降低Wnt3a、β-连环蛋白、磷酸化GSK-3β、LEF1、c-myc、c-Jun和细胞周期蛋白D1(Wnt/β-连环蛋白信号通路的所有成员)的蛋白表达水平。这些发现表明,Ndel1是miR-103-3p的一个新靶点,miR-103-3p通过抑制神经干细胞增殖、促进细胞凋亡和分化发挥作用。本研究于2020年8月26日获得中国南通大学动物伦理委员会批准(批准号:20200826-003)。

https://cdn.ncbi.nlm.nih.gov/pmc/blobs/5263/8463973/e26d7c2ea8ef/NRR-17-401-g002.jpg

文献AI研究员

20分钟写一篇综述,助力文献阅读效率提升50倍。

立即体验

用中文搜PubMed

大模型驱动的PubMed中文搜索引擎

马上搜索

文档翻译

学术文献翻译模型,支持多种主流文档格式。

立即体验