Suppr超能文献

通过靶向 BTG2 调节 C2C12 成肌细胞的增殖和分化。

Regulates the Proliferation and Differentiation of C2C12 Myoblasts by Targeting BTG2.

机构信息

Laboratory of Animal Fat Deposition and Muscle Development, College of Animal Science and Technology, Northwest A&F University, Yangling, Xianyang 712100, China.

Key Laboratory of Animal Genetics, Breeding and Reproduction of Shaanxi Province, College of Animal Science and Technology, Northwest A&F University, Yangling, Xianyang 712100, China.

出版信息

Int J Mol Sci. 2023 Oct 18;24(20):15318. doi: 10.3390/ijms242015318.

Abstract

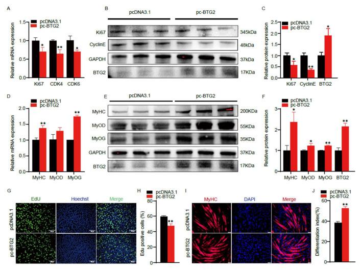
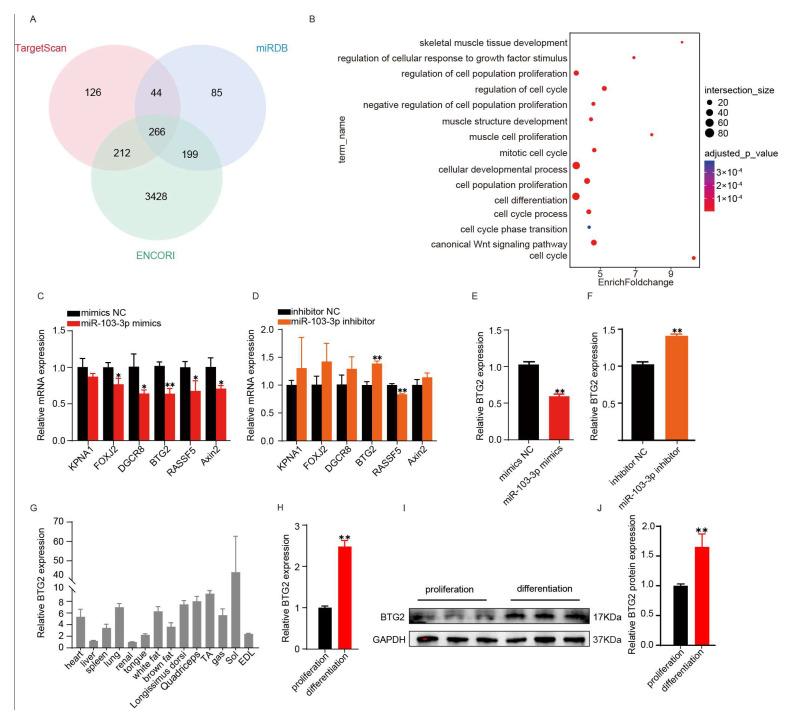
Skeletal muscle, a vital and intricate organ, plays a pivotal role in maintaining overall body metabolism, facilitating movement, and supporting normal daily activities. An accumulating body of evidence suggests that microRNA (miRNA) holds a crucial role in orchestrating skeletal muscle growth. Therefore, the primary aim of this study was to investigate the influence of on myogenesis. In our study, the overexpression of was found to stimulate proliferation while suppressing differentiation in C2C12 myoblasts. Conversely, the inhibition of expression yielded contrasting effects. Through bioinformatics analysis, potential binding sites of with the 3'UTR region of BTG anti-proliferative factor 2 () were predicted. Subsequently, dual luciferase assays conclusively demonstrated as the direct target gene of . Further investigation into the role of in C2C12 myoblasts unveiled that its overexpression impeded proliferation and encouraged differentiation in these cells. Notably, co-transfection experiments showcased that the overexpression of could counteract the effects induced by . In summary, our findings elucidate that promotes proliferation while inhibiting differentiation in C2C12 myoblasts by targeting .

摘要

骨骼肌是一种重要而复杂的器官,在维持全身代谢、促进运动和支持日常正常活动方面起着关键作用。越来越多的证据表明,微小 RNA(miRNA)在调节骨骼肌生长中起着关键作用。因此,本研究的主要目的是研究对成肌作用的影响。在我们的研究中,发现过表达 可刺激 C2C12 成肌细胞的增殖,同时抑制分化。相反,抑制 的表达则产生了相反的效果。通过生物信息学分析,预测了 与 BTG 抗增殖因子 2()的 3'UTR 区域的潜在结合位点。随后,双荧光素酶测定实验最终证实 是 的直接靶基因。进一步研究 在 C2C12 成肌细胞中的作用表明,其过表达可抑制这些细胞的增殖并促进分化。值得注意的是,共转染实验表明,过表达 可以抵消 诱导的作用。总之,我们的研究结果表明, 通过靶向 促进 C2C12 成肌细胞的增殖并抑制分化。

https://cdn.ncbi.nlm.nih.gov/pmc/blobs/4338/10607603/69306f8f487b/ijms-24-15318-g001.jpg

文献AI研究员

20分钟写一篇综述,助力文献阅读效率提升50倍。

立即体验

用中文搜PubMed

大模型驱动的PubMed中文搜索引擎

马上搜索

文档翻译

学术文献翻译模型,支持多种主流文档格式。

立即体验