Suppr超能文献

转录组整合分析表明,miR-103-3p通过靶向FGF18调控山羊成肌细胞增殖。

Transcriptome integration analysis revealed that miR-103-3p regulates goat myoblast proliferation by targeting FGF18.

作者信息

Li Kunyu, Song Yize, Fan Yekai, Zhang Hui, Chu Mingxing, Liu Yufang

机构信息

State Key Laboratory of Animal Biotech Breeding, Institute of Animal Science, Chinese Academy of Agricultural Sciences, Beijing, 100193, China.

出版信息

BMC Genomics. 2025 Jan 7;26(1):16. doi: 10.1186/s12864-024-11183-4.

Abstract

BACKGROUND

Myoblasts serve as the fundamental building blocks of muscle fibers, and there is a positive correlation between the diameter of myofibers during the juvenile phase and the rate of muscle growth, which does not change in adulthood. However, the molecular mechanisms governing myofiber diameter across various developmental stages in goats remain largely unclear.

RESULTS

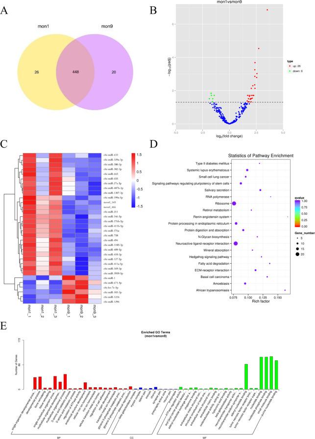
In this study, we examined miRNA expression in the longissimus dorsi muscle tissue of goats at two distinct ages: one month, a period characterized by robust muscle growth, and nine months, when muscle development plateaus in adulthood. A total of 408 known miRNAs and 86 novel miRNAs were identified, with 32 miRNAs exhibiting differential expression between the two groups. A functional enrichment analysis of these targeted genes revealed significant enrichment in pathways closely correlated with skeletal muscle growth, development, and senescence. Notably, chi-miR-103-3p was identified among the DE miRNAs and appeared to play an important role in skeletal myoblast proliferation. Bioinformatics analysis, complemented by dual luciferase activity assays revealed that chi-miR-103-3p specifically targets the 3'UTR of FGF18. Subsequent cell transfection experiments demonstrated that chi-miR-103-3p suppresses the expression of FGF18 in goat myoblasts, thereby inhibiting cell proliferation. Moreover, FGF18 was observed to enhance the proliferation of goat myoblasts.

CONCLUSIONS

Collectively, our data indicated that the elevated expression of chi-miR-103-3p in adult goat myoblasts significantly repressed FGF18 expression, thereby limiting rapid muscle growth. Proliferation and differentiation of myoblasts can affect myofiber number and cell volume expansion. These findings lay the foundation for further elucidation of the molecular mechanisms underlying muscle growth and development across different life stages of goats. Additionally, it could be a potential molecular marker for improving muscle production in goats.

摘要

背景

成肌细胞是肌纤维的基本组成部分,幼年阶段肌纤维直径与肌肉生长速率呈正相关,成年后该关系不变。然而,山羊不同发育阶段肌纤维直径的分子调控机制仍不清楚。

结果

本研究检测了山羊背最长肌组织在两个不同年龄阶段的miRNA表达:一个月时,肌肉生长旺盛;九个月时,肌肉发育进入成年期的平稳阶段。共鉴定出408个已知miRNA和86个新miRNA,两组间有32个miRNA表达差异。对这些靶基因的功能富集分析显示,与骨骼肌生长、发育和衰老密切相关的通路显著富集。值得注意的是,在差异表达miRNA中鉴定出chi-miR-103-3p,其似乎在骨骼肌成肌细胞增殖中起重要作用。生物信息学分析及双荧光素酶活性测定表明,chi-miR-103-3p特异性靶向FGF18的3'UTR。随后的细胞转染实验表明,chi-miR-103-3p抑制山羊成肌细胞中FGF18的表达,从而抑制细胞增殖。此外,观察到FGF18可促进山羊成肌细胞增殖。

结论

总体而言,我们的数据表明成年山羊成肌细胞中chi-miR-103-3p表达升高显著抑制FGF18表达,从而限制肌肉快速生长。成肌细胞的增殖和分化会影响肌纤维数量和细胞体积扩展。这些发现为进一步阐明山羊不同生命阶段肌肉生长发育的分子机制奠定了基础。此外,它可能是提高山羊肌肉产量的潜在分子标记。

https://cdn.ncbi.nlm.nih.gov/pmc/blobs/3c3e/11706129/c99788cedcc8/12864_2024_11183_Fig1_HTML.jpg

文献AI研究员

20分钟写一篇综述,助力文献阅读效率提升50倍。

立即体验

用中文搜PubMed

大模型驱动的PubMed中文搜索引擎

马上搜索

文档翻译

学术文献翻译模型,支持多种主流文档格式。

立即体验