Suppr超能文献

铜结合位点突变使细胞朊病毒蛋白丧失对鼠海马神经元 NMDA 受体的抑制作用。

Mutation of copper binding sites on cellular prion protein abolishes its inhibitory action on NMDA receptors in mouse hippocampal neurons.

机构信息

Department of Physiology and Pharmacology, University of Calgary, Calgary, AB, T2N 4N1, Canada.

Hotchkiss Brain Institute, University of Calgary, Calgary, AB, T2N 4N1, Canada.

出版信息

Mol Brain. 2021 Jul 19;14(1):117. doi: 10.1186/s13041-021-00828-0.

Abstract

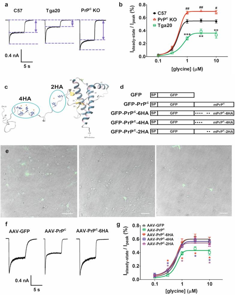
We have previously reported that cellular prion protein (PrP) can down-regulate NMDA receptor activity and in a copper dependent manner. Here, we employed AAV9 to introduce murine cellular prion protein into mouse hippocampal neurons in primary cultures from PrP null mice to determine the role of the six copper binding motifs located within the N-terminal domain of PrP. The results demonstrate that viral expression of wild type PrP lowers NMDAR activity in PrP null mouse hippocampal neurons by reducing the magnitude of non-desensitizing currents. Elimination of the last two copper binding sites alone, or in combination with the remaining four attenuates this protective effect. Thus our data suggest that copper ion interactions with specific binding sites on PrP are critical for PrP dependent modulation of NMDA receptor function.

摘要

我们之前曾报道过,细胞朊蛋白(PrP)可以下调 NMDA 受体的活性,并以铜依赖性的方式进行。在这里,我们利用 AAV9 将鼠源细胞朊蛋白导入到 PrP 基因敲除小鼠的原代海马神经元中,以确定位于 PrP N 端结构域内的六个铜结合基序的作用。结果表明,野生型 PrP 的病毒表达通过减少非脱敏电流的幅度,降低了 PrP 基因敲除小鼠海马神经元中 NMDAR 的活性。单独消除最后两个铜结合位点,或与其余四个铜结合位点一起消除,会减弱这种保护作用。因此,我们的数据表明,铜离子与 PrP 上特定结合位点的相互作用对于 PrP 依赖性调节 NMDA 受体功能至关重要。

https://cdn.ncbi.nlm.nih.gov/pmc/blobs/923c/8287767/4de83cb7e8fe/13041_2021_828_Fig1_HTML.jpg

文献AI研究员

20分钟写一篇综述,助力文献阅读效率提升50倍。

立即体验

用中文搜PubMed

大模型驱动的PubMed中文搜索引擎

马上搜索

文档翻译

学术文献翻译模型,支持多种主流文档格式。

立即体验