Suppr超能文献

朊病毒蛋白通过抑制N-甲基-D-天冬氨酸受体来减轻兴奋性毒性。

Prion protein attenuates excitotoxicity by inhibiting NMDA receptors.

作者信息

Khosravani Houman, Zhang Yunfeng, Tsutsui Shigeki, Hameed Shahid, Altier Christophe, Hamid Jawed, Chen Lina, Villemaire Michelle, Ali Zenobia, Jirik Frank R, Zamponi Gerald W

机构信息

Department of Physiology and Biophysics, Hotchkiss Brain Institute, University of Calgary, Calgary T2N4N1, Canada.

出版信息

J Cell Biol. 2008 May 5;181(3):551-65. doi: 10.1083/jcb.200711002. Epub 2008 Apr 28.

Abstract

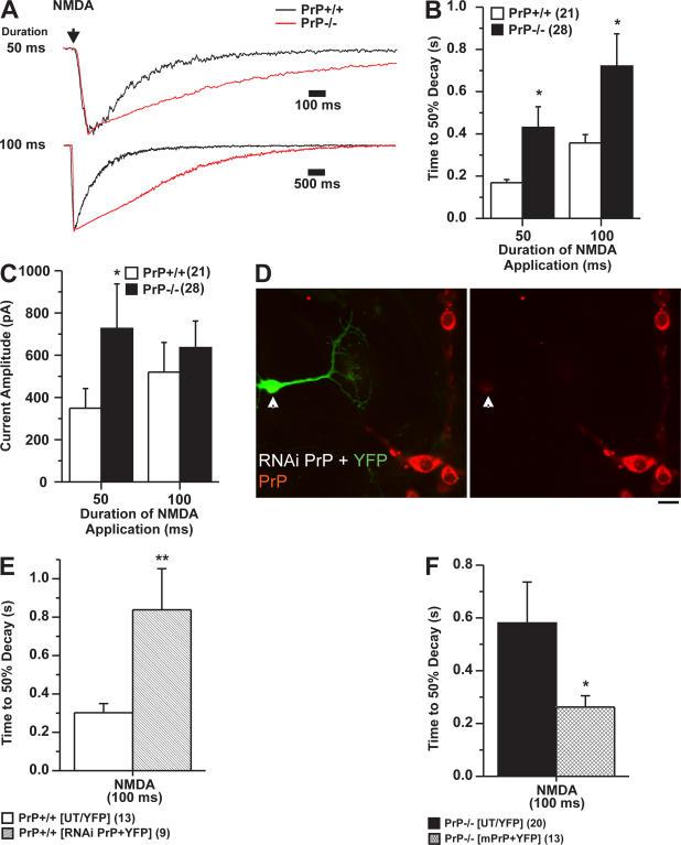
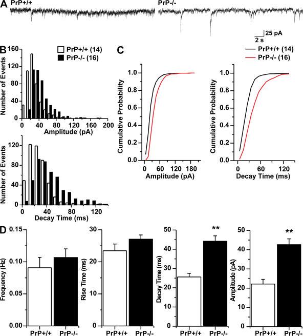
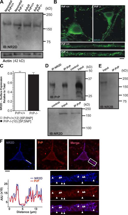
It is well established that misfolded forms of cellular prion protein (PrP [PrP(C)]) are crucial in the genesis and progression of transmissible spongiform encephalitis, whereas the function of native PrP(C) remains incompletely understood. To determine the physiological role of PrP(C), we examine the neurophysiological properties of hippocampal neurons isolated from PrP-null mice. We show that PrP-null mouse neurons exhibit enhanced and drastically prolonged N-methyl-d-aspartate (NMDA)-evoked currents as a result of a functional upregulation of NMDA receptors (NMDARs) containing NR2D subunits. These effects are phenocopied by RNA interference and are rescued upon the overexpression of exogenous PrP(C). The enhanced NMDAR activity results in an increase in neuronal excitability as well as enhanced glutamate excitotoxicity both in vitro and in vivo. Thus, native PrP(C) mediates an important neuroprotective role by virtue of its ability to inhibit NR2D subunits.

摘要

众所周知,细胞朊蛋白(PrP [PrP(C)])的错误折叠形式在传染性海绵状脑病的发生和发展中起关键作用,而天然PrP(C)的功能仍未完全明确。为了确定PrP(C)的生理作用,我们研究了从PrP基因敲除小鼠分离出的海马神经元的神经生理特性。我们发现,由于含有NR2D亚基的N-甲基-D-天冬氨酸(NMDA)受体(NMDARs)功能上调,PrP基因敲除小鼠的神经元表现出增强且显著延长的NMDA诱发电流。这些效应可通过RNA干扰模拟,并在外源PrP(C)过表达后得到挽救。增强的NMDAR活性导致体外和体内神经元兴奋性增加以及谷氨酸兴奋性毒性增强。因此,天然PrP(C)凭借其抑制NR2D亚基的能力发挥重要的神经保护作用。

https://cdn.ncbi.nlm.nih.gov/pmc/blobs/5d7a/2364707/c4fe09a17e64/jcb1810551f01.jpg

文献AI研究员

20分钟写一篇综述,助力文献阅读效率提升50倍。

立即体验

用中文搜PubMed

大模型驱动的PubMed中文搜索引擎

马上搜索

文档翻译

学术文献翻译模型,支持多种主流文档格式。

立即体验