Suppr超能文献

哺乳动物SWI/SNF(mSWI/SNF)ATP酶婆罗门(BRM)和婆罗门相关基因1(BRG1)的溴结构域促进染色质相互作用,对骨骼肌分化至关重要。

The Bromodomains of the mammalian SWI/SNF (mSWI/SNF) ATPases Brahma (BRM) and Brahma Related Gene 1 (BRG1) promote chromatin interaction and are critical for skeletal muscle differentiation.

作者信息

Sharma Tapan, Robinson Daniel C L, Witwicka Hanna, Dilworth F Jeffrey, Imbalzano Anthony N

机构信息

Department of Biochemistry and Molecular Pharmacology, University of Massachusetts Medical School, Worcester, MA 01605, USA.

Sprott Centre for Stem Cell Research, Regenerative Medicine Program, Ottawa Hospital Research Institute, University of Ottawa, Ottawa, ON K1H 8L6, Canada.

出版信息

Nucleic Acids Res. 2021 Aug 20;49(14):8060-8077. doi: 10.1093/nar/gkab617.

Abstract

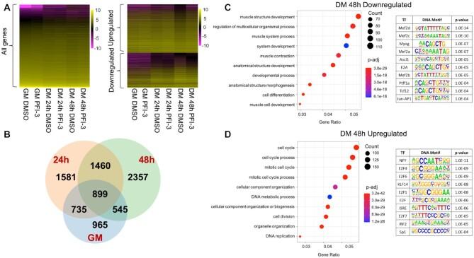
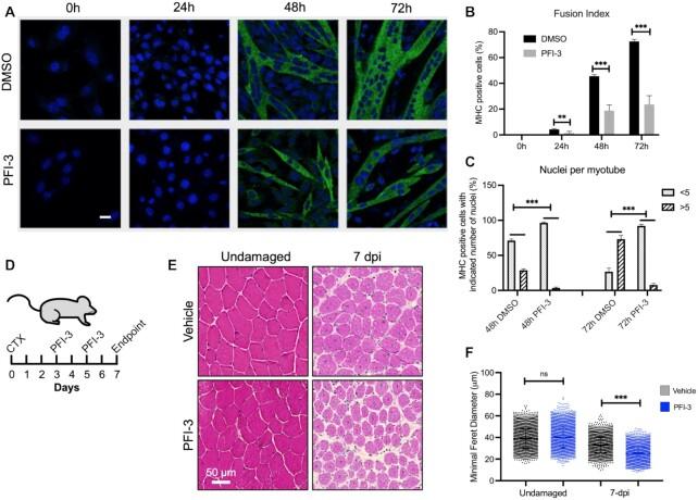
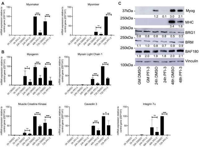
Skeletal muscle regeneration is mediated by myoblasts that undergo epigenomic changes to establish the gene expression program of differentiated myofibers. mSWI/SNF chromatin remodeling enzymes coordinate with lineage-determining transcription factors to establish the epigenome of differentiated myofibers. Bromodomains bind to acetylated lysines on histone N-terminal tails and other proteins. The mutually exclusive ATPases of mSWI/SNF complexes, BRG1 and BRM, contain bromodomains with undefined functional importance in skeletal muscle differentiation. Pharmacological inhibition of mSWI/SNF bromodomain function using the small molecule PFI-3 reduced differentiation in cell culture and in vivo through decreased myogenic gene expression, while increasing cell cycle-related gene expression and the number of cells remaining in the cell cycle. Comparative gene expression analysis with data from myoblasts depleted of BRG1 or BRM showed that bromodomain function was required for a subset of BRG1- and BRM-dependent gene expression. Reduced binding of BRG1 and BRM after PFI-3 treatment showed that the bromodomain is required for stable chromatin binding at target gene promoters to alter gene expression. Our findings demonstrate that mSWI/SNF ATPase bromodomains permit stable binding of the mSWI/SNF ATPases to promoters required for cell cycle exit and establishment of muscle-specific gene expression.

摘要

骨骼肌再生由成肌细胞介导,成肌细胞经历表观基因组变化以建立分化肌纤维的基因表达程序。mSWI/SNF染色质重塑酶与决定谱系的转录因子协同作用,以建立分化肌纤维的表观基因组。溴结构域与组蛋白N末端尾巴上的乙酰化赖氨酸以及其他蛋白质结合。mSWI/SNF复合物相互排斥的ATP酶BRG1和BRM包含在骨骼肌分化中功能重要性尚不清楚的溴结构域。使用小分子PFI-3对mSWI/SNF溴结构域功能进行药理学抑制,通过降低成肌基因表达,同时增加细胞周期相关基因表达以及细胞周期中剩余细胞的数量,从而减少了细胞培养和体内的分化。对来自缺失BRG1或BRM的成肌细胞的数据进行比较基因表达分析表明,溴结构域功能对于BRG1和BRM依赖性基因表达的一个子集是必需的。PFI-3处理后BRG1和BRM的结合减少,表明溴结构域是在靶基因启动子处稳定染色质结合以改变基因表达所必需的。我们的研究结果表明,mSWI/SNF ATP酶溴结构域允许mSWI/SNF ATP酶与细胞周期退出和肌肉特异性基因表达建立所需的启动子稳定结合。

https://cdn.ncbi.nlm.nih.gov/pmc/blobs/d281/8373147/18c6959a642a/gkab617gra1.jpg

文献AI研究员

20分钟写一篇综述,助力文献阅读效率提升50倍。

立即体验

用中文搜PubMed

大模型驱动的PubMed中文搜索引擎

马上搜索

文档翻译

学术文献翻译模型,支持多种主流文档格式。

立即体验