Suppr超能文献

伊格列净改善与小鼠肾周脂肪扩张相关的糖尿病肾病。

Ipragliflozin Ameliorates Diabetic Nephropathy Associated with Perirenal Adipose Expansion in Mice.

机构信息

Interdisciplinary Graduate School of Medicine and Engineering, University of Yamanashi, Chuo 4093898, Japan.

Department of Medicine and Bioregulatory Science, Graduate School of Medical Sciences, Kyushu University, Fukuoka 8168580, Japan.

出版信息

Int J Mol Sci. 2021 Jul 8;22(14):7329. doi: 10.3390/ijms22147329.

Abstract

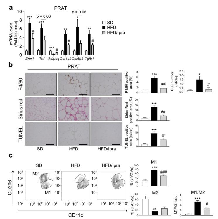
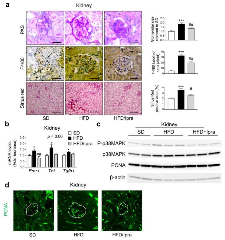
Sodium glucose cotransporter-2 (SGLT2) inhibitors inhibit the development of diabetic nephropathy (DN). We determined whether changes in perirenal fat (PRAT) by a SGLT2 inhibitor ipragliflozin (Ipra) contribute to the suppression of DN development. High-fat diet (HFD)-fed mice were used as a DN model and were treated with or without Ipra for 6 weeks. Ipra treatment reduced urinary albumin excretion (UAE) and glomerular hypertrophy in HFD-fed mice. In the PRAT of Ipra-treated mice, adipocyte size was increased, and inflammation, fibrosis, and adipocyte death were suppressed. In conditioned medium made from PRAT (PRAT-CM) of Ipra-treated mice, the concentration of leptin was significantly lower than PRAT-CM of mice without Ipra treatment. Serum leptin concentration in renal vein positively correlated with UAE. PRAT-CM from HFD-fed mice showed greater cell proliferation signaling in mouse glomerular endothelial cells (GECs) than PRAT-CM from standard diet-fed mice via p38MAPK and leptin-dependent pathways, whose effects were significantly attenuated in PRAT-CM from Ipra-treated mice. These findings suggest that Ipra-induced PRAT expansion may play an important role in the improvement of DN in HFD-fed mice. In vitro experiments suggest that reduced PRAT-derived leptin by Ipra could inhibit GECs proliferation, possibly contributing to the suppression of DN development.

摘要

钠-葡萄糖共转运蛋白 2(SGLT2)抑制剂可抑制糖尿病肾病(DN)的发生。本研究旨在确定 SGLT2 抑制剂依帕列净(Ipra)是否通过改变肾周脂肪(PRAT)来抑制 DN 的发生。本研究采用高脂饮食(HFD)喂养的小鼠作为 DN 模型,并用或不用 Ipra 处理 6 周。Ipra 处理可降低 HFD 喂养小鼠的尿白蛋白排泄(UAE)和肾小球肥大。在 Ipra 处理的小鼠的 PRAT 中,脂肪细胞体积增大,炎症、纤维化和脂肪细胞死亡受到抑制。来自 Ipra 处理小鼠的 PRAT 条件培养基(PRAT-CM)中,瘦素浓度明显低于未用 Ipra 处理的小鼠的 PRAT-CM。肾静脉血清瘦素浓度与 UAE 呈正相关。与来自标准饮食喂养小鼠的 PRAT-CM 相比,来自 HFD 喂养小鼠的 PRAT-CM 通过 p38MAPK 和瘦素依赖途径在小鼠肾小球内皮细胞(GEC)中显示出更强的细胞增殖信号,而来自 Ipra 处理小鼠的 PRAT-CM 则显著减弱了这些作用。这些发现表明,Ipra 诱导的 PRAT 扩张可能在改善 HFD 喂养小鼠的 DN 中发挥重要作用。体外实验表明,Ipra 减少的 PRAT 衍生瘦素可抑制 GEC 增殖,可能有助于抑制 DN 的发生。

https://cdn.ncbi.nlm.nih.gov/pmc/blobs/73a5/8304702/4d1f3845c8ce/ijms-22-07329-g001.jpg

文献AI研究员

20分钟写一篇综述,助力文献阅读效率提升50倍。

立即体验

用中文搜PubMed

大模型驱动的PubMed中文搜索引擎

马上搜索

文档翻译

学术文献翻译模型,支持多种主流文档格式。

立即体验