Suppr超能文献

早期实验性青光眼的功能障碍伴随着 GABA 能系统的破坏和起始性神经炎症。

Early Functional Impairment in Experimental Glaucoma Is Accompanied by Disruption of the GABAergic System and Inceptive Neuroinflammation.

机构信息

Department of Ophthalmology and Visual Sciences, The University of Iowa, Iowa City, IA 52242, USA.

VA Center for the Prevention and Treatment of Visual Loss, Iowa City VA Health Care System, Iowa City, IA 52246, USA.

出版信息

Int J Mol Sci. 2021 Jul 15;22(14):7581. doi: 10.3390/ijms22147581.

Abstract

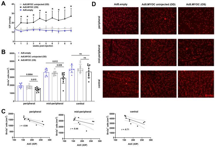
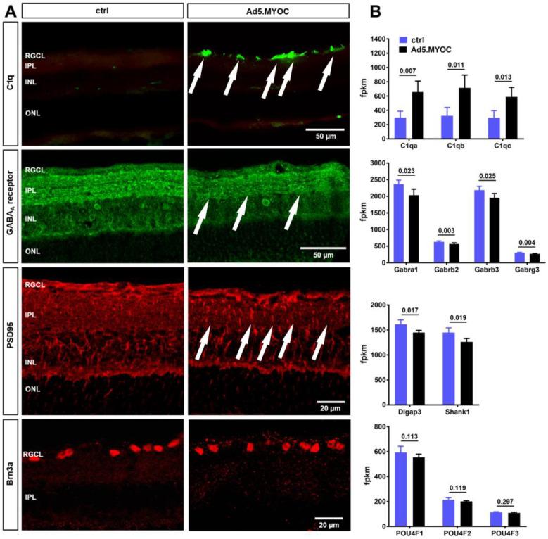
Glaucoma is a leading cause of irreversible blindness worldwide, and increased intraocular pressure (IOP) is a major risk factor. We aimed to determine if early functional and molecular differences in the glaucomatous retina manifest before significant retinal ganglion cell (RGC) loss is apparent. Adenoviral vectors expressing a pathogenic form of myocilin (Ad5.MYOC) were used to induce IOP elevation in C57BL/6 mice. IOP and pattern electroretinograms (pERG) were recorded, and retinas were prepared for RNA sequencing, immunohistochemistry, or to determine RGC loss. Ocular injection of Ad5.MYOC leads to reliable IOP elevation, resulting in significant loss of RGC after nine weeks. A significant decrease in the pERG amplitude was evident in eyes three weeks after IOP elevation. Retinal gene expression analysis revealed increased expression for 291 genes related to complement cascade, inflammation, and antigen presentation in hypertensive eyes. Decreased expression was found for 378 genes associated with the γ-aminobutyric acid (GABA)ergic and glutamatergic systems and axon guidance. These data suggest that early functional changes in RGC might be due to reduced GABA receptor signaling and neuroinflammation that precedes RGC loss in this glaucoma model. These initial changes may offer new targets for early detection of glaucoma and the development of new interventions.

摘要

青光眼是全球范围内导致不可逆性失明的主要原因,而眼内压(IOP)升高是主要的危险因素。我们旨在确定在明显的视网膜神经节细胞(RGC)损失出现之前,青光眼视网膜是否存在早期的功能和分子差异。我们使用表达致病性肌球蛋白(Ad5.MYOC)的腺相关病毒载体在 C57BL/6 小鼠中诱导 IOP 升高。记录 IOP 和图形视网膜电图(pERG),并准备视网膜进行 RNA 测序、免疫组织化学或确定 RGC 损失。Ad5.MYOC 的眼部注射可导致可靠的 IOP 升高,导致 RGC 在九周后显著损失。IOP 升高后三周,pERG 振幅明显下降。视网膜基因表达分析显示,高血压眼中与补体级联、炎症和抗原呈递相关的 291 个基因表达增加。与γ-氨基丁酸(GABA)能和谷氨酸能系统和轴突导向相关的 378 个基因表达减少。这些数据表明,RGC 的早期功能变化可能是由于 GABA 受体信号转导减少和神经炎症所致,这在该青光眼模型中先于 RGC 损失发生。这些初始变化可能为青光眼的早期检测和新干预措施的发展提供新的靶点。

https://cdn.ncbi.nlm.nih.gov/pmc/blobs/a31e/8306430/9cb31ea535ab/ijms-22-07581-g001.jpg

文献AI研究员

20分钟写一篇综述,助力文献阅读效率提升50倍。

立即体验

用中文搜PubMed

大模型驱动的PubMed中文搜索引擎

马上搜索

文档翻译

学术文献翻译模型,支持多种主流文档格式。

立即体验