Suppr超能文献

脂肪细胞钙调蛋白激酶 2 缺乏可改善肥胖相关的葡萄糖耐量受损。

Adipocyte CAMK2 deficiency improves obesity-associated glucose intolerance.

机构信息

Department of Medicine, Columbia University Irving Medical Center, New York, NY, USA; Department of Cardiology, The Second Xiangya Hospital, Central South University, Changsha, China.

Department of Medicine, Columbia University Irving Medical Center, New York, NY, USA.

出版信息

Mol Metab. 2021 Nov;53:101300. doi: 10.1016/j.molmet.2021.101300. Epub 2021 Jul 22.

Abstract

OBJECTIVE

Obesity-related adipose tissue dysfunction has been linked to the development of insulin resistance, type 2 diabetes, and cardiovascular disease. Impaired calcium homeostasis is associated with altered adipose tissue metabolism; however, the molecular mechanisms that link disrupted calcium signaling to metabolic regulation are largely unknown. Here, we investigated the contribution of a calcium-sensing enzyme, calcium/calmodulin-dependent protein kinase II (CAMK2), to adipocyte function, obesity-associated insulin resistance, and glucose intolerance.

METHODS

To determine the impact of adipocyte CAMK2 deficiency on metabolic regulation, we generated a conditional knockout mouse model and acutely deleted CAMK2 in mature adipocytes. We further used in vitro differentiated adipocytes to dissect the mechanisms by which CAMK2 regulates adipocyte function.

RESULTS

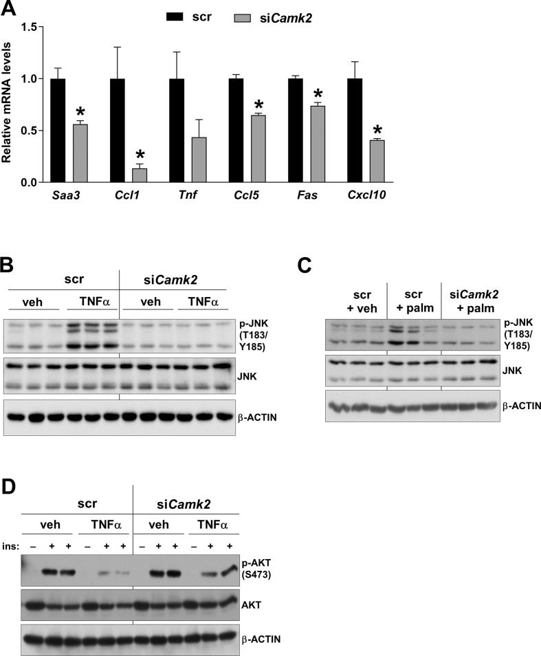
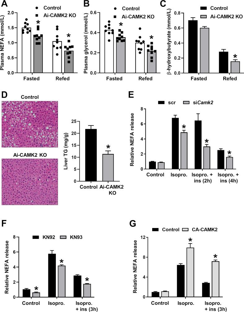
CAMK2 activity was increased in obese adipose tissue, and depletion of adipocyte CAMK2 in adult mice improved glucose intolerance and insulin resistance without an effect on body weight. Mechanistically, we found that activation of CAMK2 disrupted adipocyte insulin signaling and lowered the amount of insulin receptor. Further, our results revealed that CAMK2 contributed to adipocyte lipolysis, tumor necrosis factor alpha (TNFα)-induced inflammation, and insulin resistance.

CONCLUSIONS

These results identify a new link between adipocyte CAMK2 activity, metabolic regulation, and whole-body glucose homeostasis.

摘要

目的

与肥胖相关的脂肪组织功能障碍与胰岛素抵抗、2 型糖尿病和心血管疾病的发展有关。钙稳态的破坏与脂肪组织代谢的改变有关;然而,将破坏的钙信号与代谢调节联系起来的分子机制在很大程度上尚不清楚。在这里,我们研究了钙敏酶钙/钙调蛋白依赖性蛋白激酶 II(CAMK2)对脂肪细胞功能、肥胖相关胰岛素抵抗和葡萄糖耐量的贡献。

方法

为了确定脂肪细胞 CAMK2 缺乏对代谢调节的影响,我们生成了一种条件性敲除小鼠模型,并在成熟脂肪细胞中急性缺失 CAMK2。我们进一步使用体外分化的脂肪细胞来剖析 CAMK2 调节脂肪细胞功能的机制。

结果

CAMK2 活性在肥胖脂肪组织中增加,成年小鼠脂肪细胞中 CAMK2 的耗竭改善了葡萄糖耐量和胰岛素抵抗,而对体重没有影响。从机制上讲,我们发现 CAMK2 的激活破坏了脂肪细胞的胰岛素信号传导,并降低了胰岛素受体的数量。此外,我们的结果表明,CAMK2 有助于脂肪细胞的脂解、肿瘤坏死因子-α(TNFα)诱导的炎症和胰岛素抵抗。

结论

这些结果确定了脂肪细胞 CAMK2 活性、代谢调节和全身葡萄糖稳态之间的新联系。

https://cdn.ncbi.nlm.nih.gov/pmc/blobs/98f5/8365526/179c223557e9/gr1.jpg

文献AI研究员

20分钟写一篇综述,助力文献阅读效率提升50倍。

立即体验

用中文搜PubMed

大模型驱动的PubMed中文搜索引擎

马上搜索

文档翻译

学术文献翻译模型,支持多种主流文档格式。

立即体验