Suppr超能文献

NK 细胞来源的细胞外囊泡的细胞因子增强的细胞溶解活性。

Cytokine-enhanced cytolytic activity of exosomes from NK Cells.

机构信息

Laboratory of Molecular Immunology, Immunology Center, National Heart, Lung, and Blood Institute, National Institutes of Health, Bethesda, MD, 20892-1674, USA.

Laboratory of Cell Biology, Center for Cancer Research, National Cancer Institute, Bethesda, MD, 20892, USA.

出版信息

Cancer Gene Ther. 2022 Jun;29(6):734-749. doi: 10.1038/s41417-021-00352-2. Epub 2021 Jul 27.

Abstract

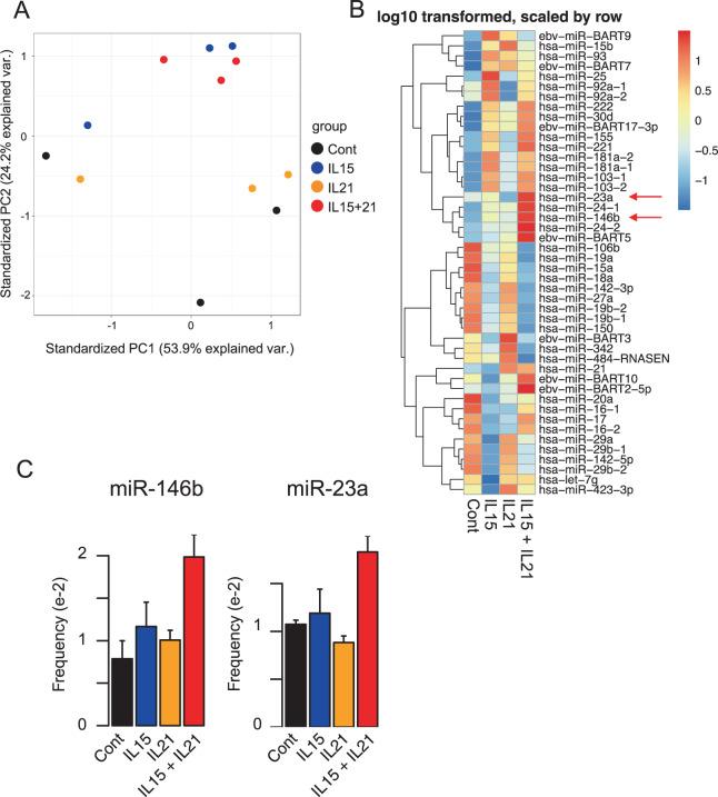
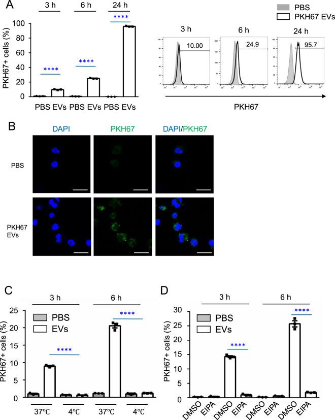
Natural killer (NK) cells play key roles in immune surveillance against tumors and viral infection. NK cells distinguish abnormal cells from healthy cells by cell-cell interaction with cell surface proteins and then attack target cells via multiple mechanisms. In addition, extracellular vesicles (EVs) derived from NK cells (NK-EVs), including exosomes, possess cytotoxic capacity against tumor cells, but their characteristics and regulation by cytokines remain unknown. Here, we report that EVs derived from human NK-92 cells stimulated with IL-15 + IL-21 show enhanced cytotoxic capacity against tumor cells. Major cytolytic granules, granzyme B and granzyme H, are enriched by IL-15 + IL-21 stimulation in NK-EVs; however, knockout experiments reveal those cytolytic granules are independent of enhanced cytotoxic capacity. To find out the key molecules, mass spectrometry analyses were performed with different cytokine conditions, no cytokine, IL-15, IL-21, or IL-15 + IL-21. We then found that CD226 (DNAM-1) on NK-EVs is enriched by IL-15 + IL-21 stimulation and that blocking antibodies against CD226 reduced the cytolytic activity of NK-EVs. We also show NK-EVs are taken up by target cells via macropinocytosis. Collectively, our findings elucidate the novel properties of NK-EVs and the mechanism of their incorporation into target cells.

摘要

自然杀伤 (NK) 细胞在免疫监视肿瘤和病毒感染方面发挥着关键作用。NK 细胞通过细胞表面蛋白与细胞的细胞间相互作用来区分异常细胞和健康细胞,然后通过多种机制攻击靶细胞。此外,源自 NK 细胞的细胞外囊泡(EVs),包括外泌体,对肿瘤细胞具有细胞毒性,但它们的特征和细胞因子的调节仍不清楚。在这里,我们报告说,用 IL-15+IL-21 刺激的人 NK-92 细胞衍生的 EV 显示出对肿瘤细胞更强的细胞毒性。主要的细胞毒性颗粒,颗粒酶 B 和颗粒酶 H,在 NK-EVs 中被 IL-15+IL-21 刺激所富集;然而,敲除实验表明这些细胞毒性颗粒与增强的细胞毒性能力无关。为了找出关键分子,我们在不同的细胞因子条件下进行了质谱分析,分别是无细胞因子、IL-15、IL-21 和 IL-15+IL-21。然后我们发现 NK-EVs 上的 CD226(DNAM-1)在 IL-15+IL-21 刺激下被富集,并且阻断 CD226 的抗体减少了 NK-EVs 的细胞毒性活性。我们还表明 NK-EVs 通过巨胞饮作用被靶细胞摄取。总的来说,我们的研究结果阐明了 NK-EVs 的新特性及其进入靶细胞的机制。

https://cdn.ncbi.nlm.nih.gov/pmc/blobs/78de/9209332/76cc8f5bbcc6/41417_2021_352_Fig1_HTML.jpg

文献AI研究员

20分钟写一篇综述,助力文献阅读效率提升50倍。

立即体验

用中文搜PubMed

大模型驱动的PubMed中文搜索引擎

马上搜索

文档翻译

学术文献翻译模型,支持多种主流文档格式。

立即体验