Suppr超能文献

单细胞图谱揭示了恢复期 COVID-19 患者的淋巴细胞适应性免疫反应和转录组的年龄相关差异。

A Single-Cell Atlas of Lymphocyte Adaptive Immune Repertoires and Transcriptomes Reveals Age-Related Differences in Convalescent COVID-19 Patients.

机构信息

Department of Biosystems Science and Engineering, ETH Zurich, Basel, Switzerland.

Institute of Microbiology and Immunology, Department of Biology, ETH Zurich, Zurich, Switzerland.

出版信息

Front Immunol. 2021 Jul 12;12:701085. doi: 10.3389/fimmu.2021.701085. eCollection 2021.

Abstract

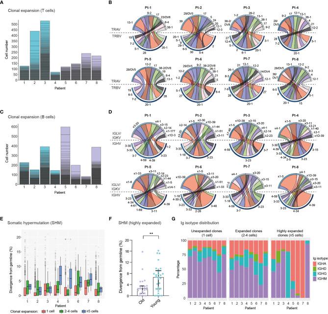
COVID-19 disease outcome is highly dependent on adaptive immunity from T and B lymphocytes, which play a critical role in the control, clearance and long-term protection against SARS-CoV-2. To date, there is limited knowledge on the composition of the T and B cell immune receptor repertoires [T cell receptors (TCRs) and B cell receptors (BCRs)] and transcriptomes in convalescent COVID-19 patients of different age groups. Here, we utilize single-cell sequencing (scSeq) of lymphocyte immune repertoires and transcriptomes to quantitatively profile the adaptive immune response in COVID-19 patients of varying age. We discovered highly expanded T and B cells in multiple patients, with the most expanded clonotypes coming from the effector CD8 T cell population. Highly expanded CD8 and CD4 T cell clones show elevated markers of cytotoxicity (CD8: PRF1, GZMH, GNLY; CD4: GZMA), whereas clonally expanded B cells show markers of transition into the plasma cell state and activation across patients. By comparing young and old convalescent COVID-19 patients (mean ages = 31 and 66.8 years, respectively), we found that clonally expanded B cells in young patients were predominantly of the IgA isotype and their BCRs had incurred higher levels of somatic hypermutation than elderly patients. In conclusion, our scSeq analysis defines the adaptive immune repertoire and transcriptome in convalescent COVID-19 patients and shows important age-related differences implicated in immunity against SARS-CoV-2.

摘要

COVID-19 疾病的结果高度依赖于 T 和 B 淋巴细胞的适应性免疫,它们在控制、清除和长期保护 SARS-CoV-2 方面发挥着关键作用。迄今为止,人们对不同年龄段 COVID-19 恢复期患者 T 和 B 细胞免疫受体(T 细胞受体 (TCRs) 和 B 细胞受体 (BCRs))和转录组的组成知之甚少。在这里,我们利用淋巴细胞免疫受体和转录组的单细胞测序 (scSeq) 来定量分析不同年龄段 COVID-19 患者的适应性免疫反应。我们发现,多名患者的 T 细胞和 B 细胞高度扩增,最扩增的克隆型来自效应 CD8 T 细胞群。高度扩增的 CD8 和 CD4 T 细胞克隆表现出更高的细胞毒性标志物(CD8:PRF1、GZMH、GNLY;CD4:GZMA),而克隆扩增的 B 细胞表现出向浆细胞状态和激活转变的标志物。通过比较年轻和老年 COVID-19 恢复期患者(平均年龄分别为 31 岁和 66.8 岁),我们发现年轻患者的克隆扩增 B 细胞主要为 IgA 同种型,其 BCR 发生了比老年患者更高水平的体细胞超突变。总之,我们的 scSeq 分析定义了 COVID-19 恢复期患者的适应性免疫受体和转录组,并显示了与 SARS-CoV-2 免疫相关的重要年龄相关差异。

https://cdn.ncbi.nlm.nih.gov/pmc/blobs/3867/8312723/13cfab53269e/fimmu-12-701085-g001.jpg

文献AI研究员

20分钟写一篇综述,助力文献阅读效率提升50倍。

立即体验

用中文搜PubMed

大模型驱动的PubMed中文搜索引擎

马上搜索

文档翻译

学术文献翻译模型,支持多种主流文档格式。

立即体验