Suppr超能文献

单细胞 RNA 测序揭示 HIF1A 作为无合并症 COVID-19 患者恢复期循环单核细胞中严重程度敏感的免疫性瘢痕。

Single-Cell RNA Sequencing Reveals HIF1A as a Severity-Sensitive Immunological Scar in Circulating Monocytes of Convalescent Comorbidity-Free COVID-19 Patients.

机构信息

Leibniz Institute for Natural Products Research and Infection Biology, Department of Infection Immunology, 07745 Jena, Germany.

Center for Translational Cancer Research (TranslaTUM) & Institute of Virology, Technical University of Munich, 81675 Munich, Germany.

出版信息

Cells. 2024 Feb 6;13(4):300. doi: 10.3390/cells13040300.

Abstract

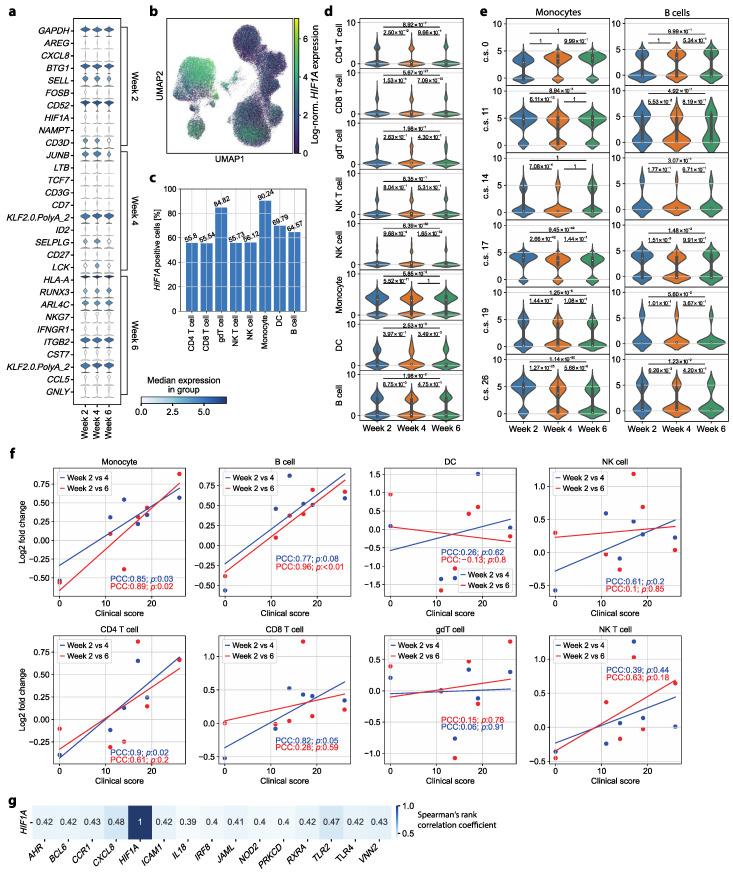
COVID-19, caused by severe acute respiratory syndrome coronavirus-2 (SARS-CoV-2), is characterized by a wide range of clinical symptoms and a poorly predictable disease course. Although in-depth transcriptomic investigations of peripheral blood samples from COVID-19 patients have been performed, the detailed molecular mechanisms underlying an asymptomatic, mild or severe disease course, particularly in patients without relevant comorbidities, remain poorly understood. While previous studies have mainly focused on the cellular and molecular dissection of ongoing COVID-19, we set out to characterize transcriptomic immune cell dysregulation at the single-cell level at different time points in patients without comorbidities after disease resolution to identify signatures of different disease severities in convalescence. With single-cell RNA sequencing, we reveal a role for hypoxia-inducible factor 1-alpha (HIF1A) as a severity-sensitive long-term immunological scar in circulating monocytes of convalescent COVID-19 patients. Additionally, we show that circulating complexes formed by monocytes with either T cells or NK cells represent a characteristic cellular marker in convalescent COVID-19 patients irrespective of their preceding symptom severity. Together, these results provide cellular and molecular correlates of recovery from COVID-19 and could help in immune monitoring and in the design of new treatment strategies.

摘要

新型冠状病毒病(COVID-19)由严重急性呼吸系统综合征冠状病毒 2 型(SARS-CoV-2)引起,其临床症状多种多样,疾病进程难以预测。虽然对 COVID-19 患者的外周血样本进行了深入的转录组学研究,但无症状、轻症或重症患者(尤其是无相关合并症的患者)疾病进程背后的详细分子机制仍知之甚少。虽然之前的研究主要集中在对持续 COVID-19 的细胞和分子解析上,但我们着手在疾病缓解后不同时间点对无合并症患者进行单细胞水平的免疫细胞转录组失调特征分析,以确定恢复期不同疾病严重程度的特征。通过单细胞 RNA 测序,我们揭示了缺氧诱导因子 1-α(HIF1A)在无合并症 COVID-19 患者循环单核细胞中作为严重程度敏感的长期免疫性疤痕的作用。此外,我们发现,由单核细胞与 T 细胞或 NK 细胞形成的循环复合物是恢复期 COVID-19 患者的一个特征性细胞标志物,而与他们之前的症状严重程度无关。这些结果共同提供了 COVID-19 恢复的细胞和分子相关性,并有助于免疫监测和新治疗策略的设计。

https://cdn.ncbi.nlm.nih.gov/pmc/blobs/aa3a/10886588/510ad21fa2e2/cells-13-00300-g001.jpg

文献AI研究员

20分钟写一篇综述,助力文献阅读效率提升50倍。

立即体验

用中文搜PubMed

大模型驱动的PubMed中文搜索引擎

马上搜索

文档翻译

学术文献翻译模型,支持多种主流文档格式。

立即体验