Suppr超能文献

在成年小鼠模型中,LH 对性腺毒性烷化剂暴露时的卵巢储备和女性生育力的细胞保护作用。

The cyto-protective effects of LH on ovarian reserve and female fertility during exposure to gonadotoxic alkylating agents in an adult mouse model.

机构信息

IVI Foundation-IIS La Fe, Reproductive Medicine Research Group, Valencia, Spain.

Department of Pediatrics, Obstetrics and Gynecology, School of Medicine, University of Valencia, Valencia, Spain.

出版信息

Hum Reprod. 2021 Aug 18;36(9):2514-2528. doi: 10.1093/humrep/deab165.

Abstract

STUDY QUESTION

Does LH protect mouse oocytes and female fertility from alkylating chemotherapy?

SUMMARY ANSWER

LH treatment before and during chemotherapy prevents detrimental effects on follicles and reproductive lifespan.

WHAT IS KNOWN ALREADY

Chemotherapies can damage the ovary, resulting in premature ovarian failure and reduced fertility in cancer survivors. LH was recently suggested to protect prepubertal mouse follicles from chemotoxic effects of cisplatin treatment.

STUDY DESIGN, SIZE, DURATION: This experimental study investigated LH effects on primordial follicles exposed to chemotherapy. Seven-week-old CD-1 female mice were randomly allocated to four experimental groups: Control (n = 13), chemotherapy (ChT, n = 15), ChT+LH-1x (n = 15), and ChT+LH-5x (n = 8). To induce primary ovarian insufficiency (POI), animals in the ChT and ChT+LH groups were intraperitoneally injected with 120 mg/kg of cyclophosphamide and 12 mg/kg of busulfan, while control mice received vehicle. For LH treatment, the ChT+LH-1x and ChT+LH-5x animals received a 1 or 5 IU LH dose, respectively, before chemotherapy, then a second LH injection administered with chemotherapy 24 h later. Then, two animals/group were euthanized at 12 and 24 h to investigate the early ovarian response to LH, while remaining mice were housed for 30 days to evaluate short- and long-term reproductive outcomes. The effects of LH and chemotherapy on growing-stage follicles were analyzed in a parallel experiment. Seven-week-old NOD-SCID female mice were allocated to control (n = 5), ChT (n = 5), and ChT+LH-1x (n = 6) groups. Animals were treated as described above, but maintained for 7 days before reproductive assessment.

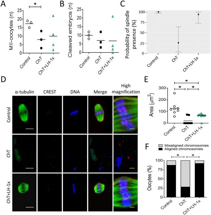
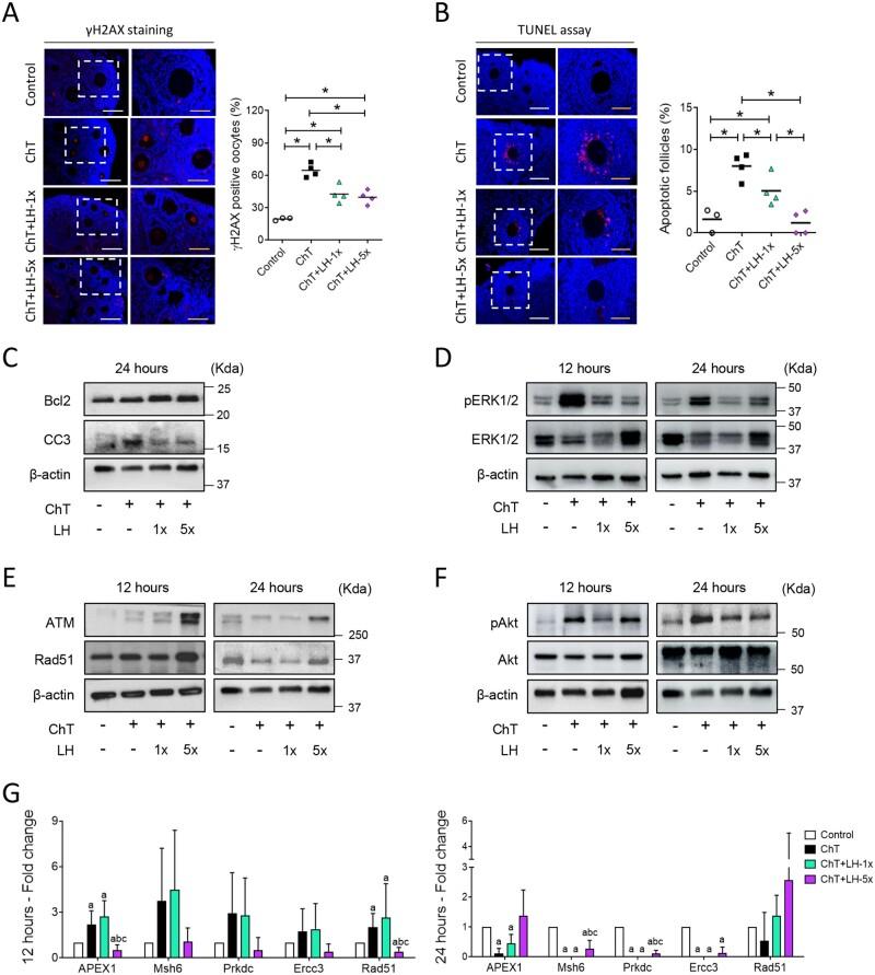
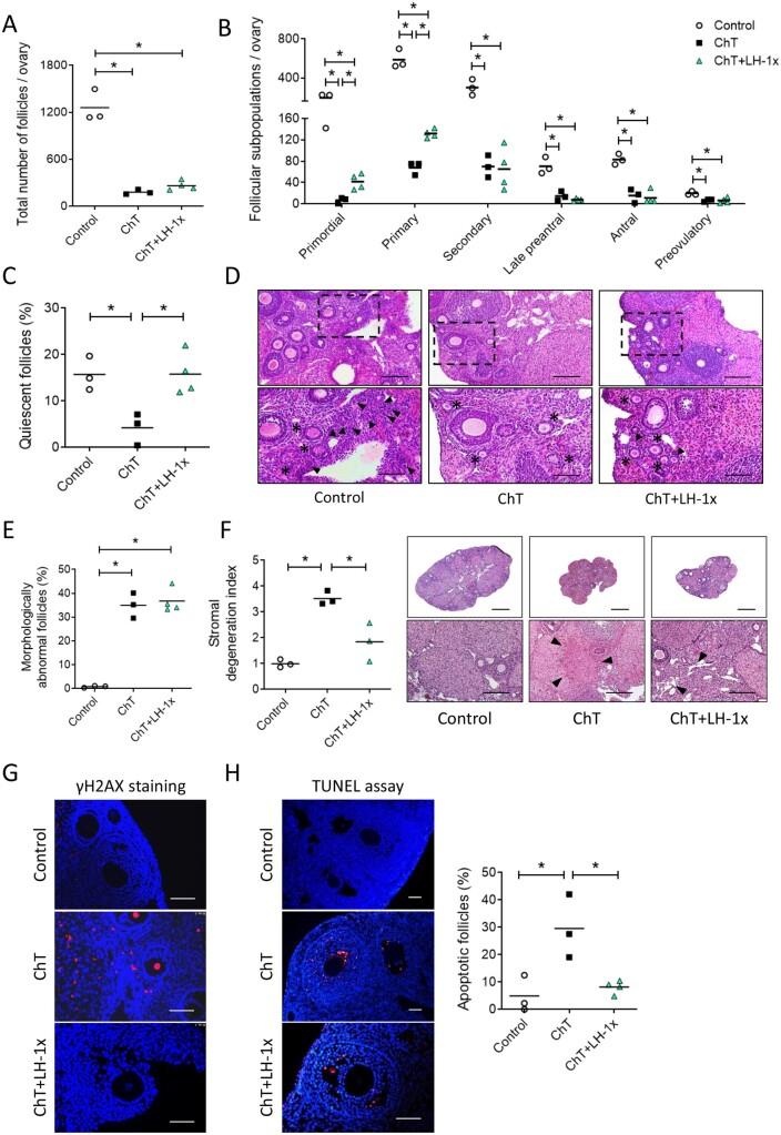
PARTICIPANTS/MATERIALS, SETTING, METHODS: In the first experiment, follicular damage (phosphorylated H2AX histone (γH2AX) staining and terminal deoxynucleotidyl transferase-mediated dUTP nick-end labeling (TUNEL) assay), apoptotic biomarkers (western blot), and DNA repair pathways (western blot and RT-qPCR) were assessed in ovaries collected at 12 and 24 h to determine early ovarian responses to LH. Thirty days after treatments, remaining mice were stimulated (10 IU of pregnant mare serum gonadotropin (PMSG) and 10 IU of hCG) and mated to collect ovaries, oocytes, and embryos. Histological analysis was performed on ovarian samples to investigate follicular populations and stromal status, and meiotic spindle and chromosome alignment was measured in oocytes by confocal microscopy. Long-term effects were monitored by assessing pregnancy rate and litter size during six consecutive breeding attempts. In the second experiment, mice were stimulated and mated 7 days after treatments and ovaries, oocytes, and embryos were collected. Follicular numbers, follicular protection (DNA damage and apoptosis by H2AX staining and TUNEL assay, respectively), and ovarian stroma were assessed. Oocyte quality was determined by confocal analysis.

MAIN RESULTS AND THE ROLE OF CHANCE

LH treatment was sufficient to preserve ovarian reserve and follicular development, avoid atresia, and restore ovulation and meiotic spindle configuration in mature oocytes exposed at the primordial stage. LH improved the cumulative pregnancy rate and litter size in six consecutive breeding rounds, confirming the potential of LH treatment to preserve fertility. This protective effect appeared to be mediated by an enhanced early DNA repair response, via homologous recombination, and generation of anti-apoptotic signals in the ovary a few hours after injury with chemotherapy. This response ameliorated the chemotherapy-induced increase in DNA-damaged oocytes and apoptotic granulosa cells. LH treatment also protected growing follicles from chemotherapy. LH reversed the chemotherapy-induced depletion of primordial and primary follicular subpopulations, reduced oocyte DNA damage and granulosa cell apoptosis, restored mature oocyte cohort size, and improved meiotic spindle properties.

LARGE SCALE DATA

N/A.

LIMITATIONS, REASONS FOR CAUTION: This was a preliminary study performed with mouse ovarian samples. Therefore, preclinical research with human samples is required for validation.

WIDER IMPLICATIONS OF THE FINDINGS

The current study tested if LH could protect the adult mouse ovarian reserve and reproductive lifespan from alkylating chemotherapy. These findings highlight the therapeutic potential of LH as a complementary non-surgical strategy for preserving fertility in female cancer patients.

STUDY FUNDING/COMPETING INTEREST(S): This study was supported by grants from the Regional Valencian Ministry of Education (PROMETEO/2018/137), the Spanish Ministry of Science and Innovation (CP19/00141), and the Spanish Ministry of Education, Culture and Sports (FPU16/05264). The authors declare no conflict of interest.

摘要

研究问题

LH 是否可以保护小鼠卵母细胞和女性生育能力免受烷化化疗的影响?

总结答案

LH 在化疗前和化疗期间的治疗可防止对卵泡和生殖寿命的不利影响。

已知情况

化疗可损害卵巢,导致癌症幸存者的卵巢早衰和生育能力降低。最近有研究表明,LH 可保护未成熟的小鼠卵泡免受顺铂治疗的化学毒性作用。

研究设计、大小、持续时间:本实验研究了 LH 对暴露于化疗的原始卵泡的影响。将 7 周龄的 CD-1 雌性小鼠随机分配到四个实验组:对照组(n=13)、化疗组(ChT,n=15)、ChT+LH-1x 组(n=15)和 ChT+LH-5x 组(n=8)。为了诱导原发性卵巢功能不全(POI),ChT 和 ChT+LH 组的动物腹膜内注射 120mg/kg 的环磷酰胺和 12mg/kg 的白消安,而对照组小鼠接受载体。对于 LH 治疗,ChT+LH-1x 和 ChT+LH-5x 动物在化疗前接受 1 或 5IU LH 剂量,然后在 24 小时后用化疗进行第二次 LH 注射。然后,每组有 2 只动物在 12 小时和 24 小时时被安乐死,以研究 LH 对早期卵巢的影响,其余的动物则被饲养 30 天,以评估短期和长期的生殖结果。LH 和化疗对生长阶段卵泡的影响在平行实验中进行了分析。将 7 周龄的 NOD-SCID 雌性小鼠分配到对照组(n=5)、ChT 组(n=5)和 ChT+LH-1x 组(n=6)。动物的处理方式如上所述,但在进行生殖评估前,维持 7 天。

参与者/材料、设置、方法:在第一个实验中,在 12 小时和 24 小时时收集卵巢,评估卵泡损伤(磷酸化 H2AX 组蛋白(γH2AX)染色和末端脱氧核苷酸转移酶介导的 dUTP 缺口末端标记(TUNEL)检测)、凋亡生物标志物(western blot)和 DNA 修复途径(western blot 和 RT-qPCR),以确定 LH 对早期卵巢的反应。在治疗后 30 天,其余的小鼠接受刺激(10IU 孕马血清促性腺激素(PMSG)和 10IU hCG)并交配以收集卵巢、卵母细胞和胚胎。对卵巢样本进行组织学分析,以研究卵泡群体和基质状态,并通过共聚焦显微镜测量卵母细胞中的减数分裂纺锤体和染色体排列。通过评估六个连续繁殖尝试期间的妊娠率和产仔数来监测长期影响。在第二个实验中,在治疗后 7 天刺激和交配小鼠,并收集卵巢、卵母细胞和胚胎。评估卵泡数量、卵泡保护(通过 H2AX 染色和 TUNEL 检测分别评估 DNA 损伤和凋亡)和卵巢基质。通过共聚焦分析确定卵母细胞质量。

主要结果和机会作用

LH 治疗足以维持卵巢储备和卵泡发育,避免闭锁,并恢复在原始阶段暴露的成熟卵母细胞的排卵和减数分裂纺锤体配置。LH 改善了六个连续繁殖周期的累积妊娠率和产仔数,证实了 LH 治疗保留生育能力的潜力。这种保护作用似乎是通过增强早期 DNA 修复反应介导的,通过同源重组,并在化疗后几小时内产生抗凋亡信号,在卵巢中产生。这种反应减轻了化疗引起的卵母细胞 DNA 损伤和颗粒细胞凋亡增加。LH 治疗还保护生长卵泡免受化疗。LH 逆转了化疗引起的原始和初级卵泡亚群耗竭,减少卵母细胞 DNA 损伤和颗粒细胞凋亡,恢复成熟卵母细胞群体大小,并改善减数分裂纺锤体特性。

大规模数据

无。

局限性、谨慎的原因:这是一项使用小鼠卵巢样本进行的初步研究。因此,需要使用人类样本进行临床前研究以进行验证。

研究意义

本研究测试了 LH 是否可以保护成年小鼠的卵巢储备和生殖寿命免受烷化化疗的影响。这些发现强调了 LH 作为一种非手术策略用于保留癌症女性患者生育能力的治疗潜力。

研究资金/利益冲突:本研究得到了瓦伦西亚地区教育部(PROMETEO/2018/137)、西班牙科学与创新部(CP19/00141)和西班牙教育部、文化和体育部(FPU16/05264)的支持。作者没有利益冲突。

https://cdn.ncbi.nlm.nih.gov/pmc/blobs/54ea/8373474/3f7b6254e107/deab165f1.jpg

文献AI研究员

20分钟写一篇综述,助力文献阅读效率提升50倍。

立即体验

用中文搜PubMed

大模型驱动的PubMed中文搜索引擎

马上搜索

文档翻译

学术文献翻译模型,支持多种主流文档格式。

立即体验