Suppr超能文献

LncRNA AFAP1-AS1/miR-27b-3p/VEGF-C 轴调节宫颈癌干细胞特性。

LncRNA AFAP1-AS1/miR-27b-3p/VEGF-C axis modulates stemness characteristics in cervical cancer cells.

机构信息

School of Pharmacy, Minzu University of China, Beijing 100081, China.

Department of Orthopedics, Bayannaoer City Hospital, Bayannaoer, Inner Mongolia 015000, China.

出版信息

Chin Med J (Engl). 2021 Jul 29;134(17):2091-2101. doi: 10.1097/CM9.0000000000001665.

Abstract

BACKGROUND

Long non-coding RNA (lncRNA) actin filament-associated protein 1 antisense RNA 1 (AFAP1-AS1) functions as a competing endogenous RNA to regulate target genes expression by sponging microRNAs (miRs) to play cancer-promoting roles in cancer stem cells. However, the regulatory mechanism of AFAP1-AS1 in cervical cancer (CC) stem cells is unknown. The present study aimed to provide a new therapeutic target for the clinical treatment of CC.

METHODS

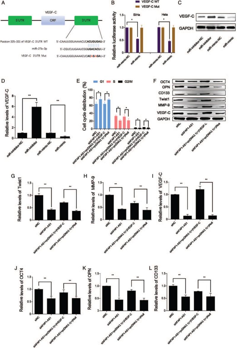
Hyaluronic acid receptor cluster of differentiation 44 variant exon 6 (CD44v6)(+) CC cells were isolated by flow cytometry (FCM). Small interfering RNAs of AFAP1-AS1 (siAFAP1-AS1) were transfected into the (CD44v6)(+) cells. The levels of AFAP1-AS1 were measured by quantitative real-time PCR (qRT-PCR). Sphere formation assay, cell cycle analysis, and Western blotting were used to detect the effect of siAFAP1-AS1. RNA pull-down and luciferase reporter assay were used to verify the relationship between miR-27b-3p and AFAP1-AS1 or vascular endothelial growth factor (VEGF)-C.

RESULTS

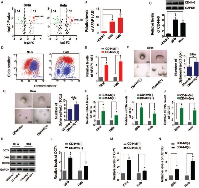
CD44v6(+) CC cells had remarkable stemness and a high level of AFAP1-AS1. However, AFAP1-AS1 knockdown with siAFAP1-AS1 suppressed the cell cycle transition of G(1)/S phase and inhibited self-renewal of CD44v6(+) CC cells, the levels of the stemness markers octamer-binding transcription factor 4 (OCT4), osteopontin (OPN), and cluster of differentiation 133 (CD133), and the epithelial-mesenchymal transition (EMT)-related proteins Twist1, matrix metalloprotease (MMP)-9, and VEGF-C. In the mechanism study, miR-27b-3p/VEGF-C signaling was demonstrated to be a key downstream of AFAP1-AS1 in the CD44v6(+) CC cells.

CONCLUSIONS

LncRNA AFAP1-AS1 knockdown inhibits the CC cell stemness by upregulating miR-27b-3p to suppress VEGF-C.

摘要

背景

长链非编码 RNA(lncRNA)肌动蛋白丝相关蛋白 1 反义 RNA 1(AFAP1-AS1)作为一种竞争性内源性 RNA,通过海绵吸附 microRNAs(miRs)来调节靶基因的表达,从而在癌症干细胞中发挥促进癌症的作用。然而,AFAP1-AS1 在宫颈癌(CC)干细胞中的调节机制尚不清楚。本研究旨在为 CC 的临床治疗提供新的治疗靶点。

方法

采用流式细胞术(FCM)分离透明质酸受体 CD44 变体外显子 6(CD44v6)+CC 细胞。将 AFAP1-AS1 的小干扰 RNA(siAFAP1-AS1)转染到(CD44v6)+细胞中。采用实时定量 PCR(qRT-PCR)检测 AFAP1-AS1 水平。采用球体形成实验、细胞周期分析和 Western blot 检测 siAFAP1-AS1 的作用。采用 RNA 下拉和荧光素酶报告基因检测验证 miR-27b-3p 与 AFAP1-AS1 或血管内皮生长因子(VEGF)-C 之间的关系。

结果

CD44v6+CC 细胞具有显著的干性和高水平的 AFAP1-AS1。然而,用 siAFAP1-AS1 敲低 AFAP1-AS1 抑制了 G1/S 期细胞周期的转变,并抑制了 CD44v6+CC 细胞的自我更新,干细胞标志物八聚体结合转录因子 4(OCT4)、骨桥蛋白(OPN)和 CD133 的水平,以及上皮-间充质转化(EMT)相关蛋白 Twist1、基质金属蛋白酶(MMP)-9 和 VEGF-C。在机制研究中,证明 miR-27b-3p/VEGF-C 信号通路是 AFAP1-AS1 在 CD44v6+CC 细胞中的关键下游信号通路。

结论

lncRNA AFAP1-AS1 敲低通过上调 miR-27b-3p 抑制 VEGF-C 来抑制 CC 细胞的干性。

https://cdn.ncbi.nlm.nih.gov/pmc/blobs/9b0e/8440026/6091597debc7/cm9-134-2091-g001.jpg

文献AI研究员

20分钟写一篇综述,助力文献阅读效率提升50倍。

立即体验

用中文搜PubMed

大模型驱动的PubMed中文搜索引擎

马上搜索

文档翻译

学术文献翻译模型,支持多种主流文档格式。

立即体验