Suppr超能文献

长链非编码RNA FAM13A-AS1通过靶向miRNA-205-3p/DDI2轴调控宫颈癌细胞的增殖和凋亡。

LncRNA FAM13A-AS1 Regulates Proliferation and Apoptosis of Cervical Cancer Cells by Targeting miRNA-205-3p/DDI2 Axis.

作者信息

Qiu Zhiqin, He Lin, Yu Feng, Lv Hui, Zhou Ye

机构信息

Department of Obstetrics and Gynecology, Wuxi No. 2 People's Hospital, Affiliated Wuxi Clinical College of Nantong University, Wuxi, Jiangsu 214002, China.

出版信息

J Oncol. 2022 Jun 23;2022:8411919. doi: 10.1155/2022/8411919. eCollection 2022.

Abstract

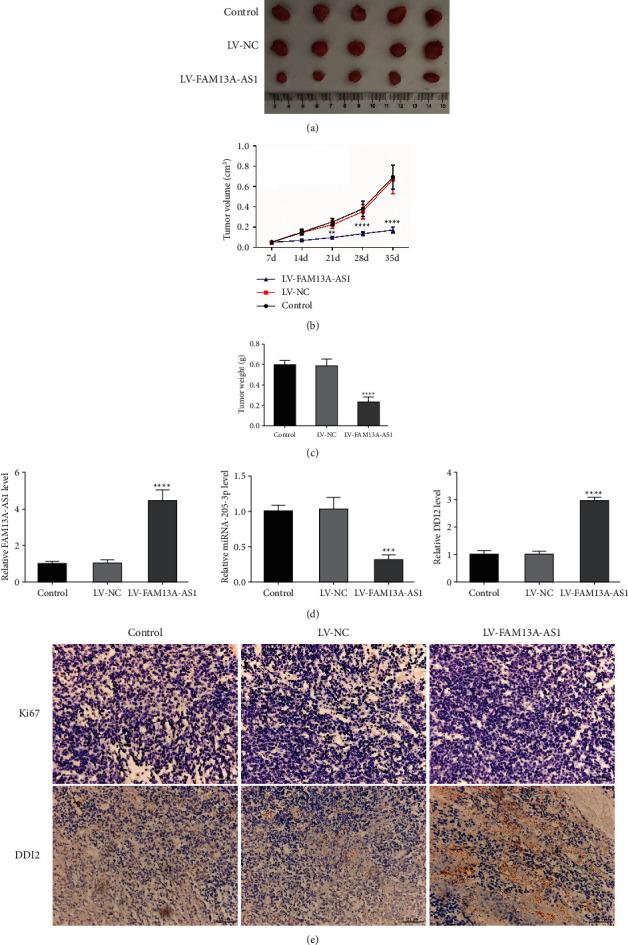
The aim of this study was to explore the function of long noncoding RNA (lncRNA) FAM13A-AS1 and its associated mechanism in cervical cancer. A total of 30 cervical cancer tissues and adjacent tissues were collected. Cervical cancer cell lines, including SiHa and HeLa, were transfected with constructs expressing LV-FAM13A-AS1, silencing RNA LV-siFAM13A-AS1, miRNA mimics, and miRNA inhibitors. RT-qPCR was used to detect the expression of FAM13A-AS1 in cervical cancer tissues, including SiHa, HeLa, and HUCEC cells. MTT, flow cytometry, and transwell assays were performed to explore the influence of FAM13A-AS1 on cervical cancer cell proliferation, apoptosis, invasion, and migration. A bioinformatics analysis and a dual-luciferase assay were carried to confirm the target relationship between FAM13A-AS1 or DDI2 and miRNA-205-3p. Finally, in vivo tumorigenesis experiments were performed in nude mice to explore the effect of FAM13A-AS1 expression on cervical cancer. Low FAM13A-AS1 expression and high miRNA-205-3p expression were observed in cervical cancer tissues and cell lines (SiHa and HeLa). Upregulating the expression of FAM13A-AS1 inhibited proliferation, migration, and invasion of SiHa and HeLa cells, while the apoptosis of SiHa and HeLa cells was increased. More importantly, LV-FAM13A-AS1 could improve tumor development in vivo. In addition, FAM13A-AS1 negatively regulated the expression of miRNA-205-3p, while miRNA-205-3p reduced DDI2 expression, and miRNA-205-3p mimic reversed the effects of FAM13A-AS1 overexpression in vitro. In conclusion, FAM13A-AS1 inhibits the progression of cervical cancer by targeting the miRNA-205-3p/DDI2 axis, suggesting that FAM13A-AS1 might be a potential target for cancer cell treatment.

摘要

本研究旨在探讨长链非编码RNA(lncRNA)FAM13A-AS1在宫颈癌中的作用及其相关机制。共收集30例宫颈癌组织及癌旁组织。用表达LV-FAM13A-AS1的构建体、沉默RNA LV-siFAM13A-AS1、miRNA模拟物和miRNA抑制剂转染宫颈癌细胞系,包括SiHa和HeLa细胞。采用RT-qPCR检测FAM13A-AS1在宫颈癌组织(包括SiHa、HeLa和HUCEC细胞)中的表达。进行MTT、流式细胞术和Transwell实验,以探讨FAM13A-AS1对宫颈癌细胞增殖、凋亡、侵袭和迁移的影响。进行生物信息学分析和双荧光素酶实验,以证实FAM13A-AS1或DDI2与miRNA-205-3p之间的靶向关系。最后,在裸鼠中进行体内肿瘤发生实验,以探讨FAM13A-AS1表达对宫颈癌的影响。在宫颈癌组织和细胞系(SiHa和HeLa)中观察到FAM13A-AS1低表达和miRNA-205-3p高表达。上调FAM13A-AS1的表达可抑制SiHa和HeLa细胞的增殖、迁移和侵袭,同时增加SiHa和HeLa细胞的凋亡。更重要的是,LV-FAM13A-AS1可改善体内肿瘤的发展。此外,FAM13A-AS1负向调节miRNA-205-3p的表达,而miRNA-205-3p降低DDI2的表达,且miRNA-205-3p模拟物在体外可逆转FAM13A-AS1过表达的作用。总之,FAM13A-AS1通过靶向miRNA-205-3p/DDI2轴抑制宫颈癌的进展,提示FAM13A-AS1可能是癌细胞治疗的潜在靶点。

https://cdn.ncbi.nlm.nih.gov/pmc/blobs/6a10/9246599/4b416b6f117b/JO2022-8411919.001.jpg

文献AI研究员

20分钟写一篇综述,助力文献阅读效率提升50倍。

立即体验

用中文搜PubMed

大模型驱动的PubMed中文搜索引擎

马上搜索

文档翻译

学术文献翻译模型,支持多种主流文档格式。

立即体验