Suppr超能文献

成骨细胞和骨髓瘤细胞的正交靶向放射性核素刺激动态治疗诱导多维细胞死亡途径。

Orthogonal targeting of osteoclasts and myeloma cells for radionuclide stimulated dynamic therapy induces multidimensional cell death pathways.

机构信息

Department of Radiology, Washington University School of Medicine, St. Louis, MO 63110, USA.

Department of Medicine, Washington University School of Medicine, St. Louis, MO 63110, USA.

出版信息

Theranostics. 2021 Jun 22;11(16):7735-7754. doi: 10.7150/thno.60757. eCollection 2021.

Abstract

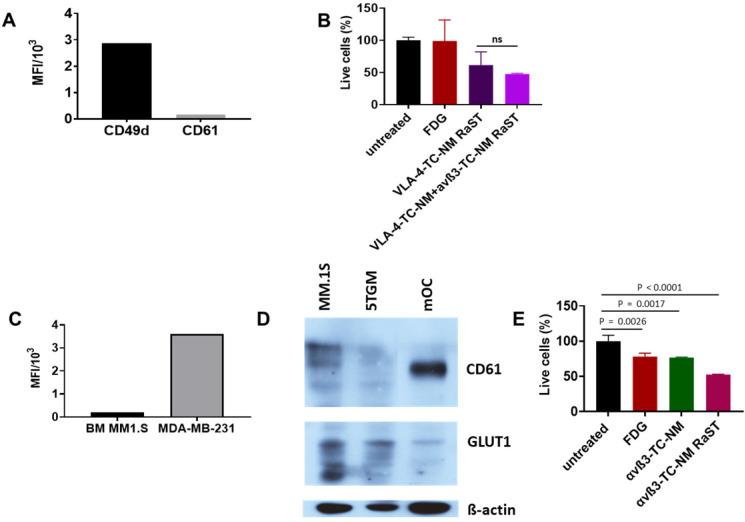
Multiple myeloma (MM) is a multifocal malignancy of bone marrow plasma cells, characterized by vicious cycles of remission and relapse that eventually culminate in death. The disease remains mostly incurable largely due to the complex interactions between the bone microenvironment (BME) and MM cells (MMC). In the "vicious cycle" of bone disease, abnormal activation of osteoclasts (OCs) by MMC causes severe osteolysis, promotes immune evasion, and stimulates the growth of MMC. Disrupting these cancer-stroma interactions would enhance treatment response. To disrupt this cycle, we orthogonally targeted nanomicelles (NM) loaded with non-therapeutic doses of a photosensitizer, titanocene (TC), to VLA-4 (α4ß1, CD49d/CD29) expressing MMC (MM1.S) and αvß3 (CD51/CD61) expressing OC. Concurrently, a non-lethal dose of a radiopharmaceutical, F-fluorodeoxyglucose ([F]FDG) administered systemically interacted with TC (radionuclide stimulated therapy, RaST) to generate cytotoxic reactive oxygen species (ROS). The and effects of RaST were characterized in MM1.S cell line, as well as in xenograft and isograft MM animal models. Our data revealed that RaST induced non-enzymatic hydroperoxidation of cellular lipids culminating in mitochondrial dysfunction, DNA fragmentation, and caspase-dependent apoptosis of MMC using VLA-4 avid TC-NMs. RaST upregulated the expression of BAX, Bcl-2, and p53, highlighting the induction of apoptosis via the BAK-independent pathway. The enhancement of multicopper oxidase enzyme F5 expression, which inhibits lipid hydroperoxidation and Fenton reaction, was not sufficient to overcome RaST-induced increase in the accumulation of irreversible function-perturbing α,ß-aldehydes that exerted significant and long-lasting damage to both DNA and proteins. either VLA-4-TC-NM or αvß3-TC-NMs RaST induced a significant therapeutic effect on immunocompromised but not immunocompetent MM-bearing mouse models. Combined treatment with both VLA-4-TC-NM and αvß3-TC-NMs synergistically inhibited osteolysis, reduced tumor burden, and prevented rapid relapse in both models of MM. By targeting MM and bone cells simultaneously, combination RaST suppressed MM disease progression through a multi-prong action on the vicious cycle of bone cancer. Instead of using the standard multidrug approach, our work reveals a unique photophysical treatment paradigm that uses nontoxic doses of a single light-sensitive drug directed orthogonally to cancer and bone cells, followed by radionuclide-stimulated generation of ROS to inhibit tumor progression and minimize osteolysis in both immunocompetent murine and immunocompromised human MM models.

摘要

多发性骨髓瘤(MM)是骨髓浆细胞的多灶性恶性肿瘤,其特征是缓解和复发的恶性循环,最终导致死亡。该疾病主要无法治愈,主要是由于骨髓微环境(BME)和 MM 细胞(MMC)之间的复杂相互作用。在骨疾病的“恶性循环”中,MMC 异常激活破骨细胞(OC)会导致严重的溶骨性破坏,促进免疫逃逸,并刺激 MMC 生长。破坏这些癌症-基质相互作用将增强治疗反应。为了打破这种循环,我们将负载非治疗剂量光敏剂钛烷(TC)的纳米胶束(NM)正交靶向表达 VLA-4(α4ß1、CD49d/CD29)的 MMC(MM1.S)和表达 αvß3(CD51/CD61)的 OC。同时,全身给予非致死剂量的放射性药物[F]氟脱氧葡萄糖([F]FDG)与 TC 相互作用(放射性刺激治疗,RaST)以产生细胞毒性活性氧(ROS)。在 MM1.S 细胞系以及异种移植和同种异体 MM 动物模型中,研究了 RaST 的 和 作用。我们的数据表明,RaST 诱导 MMC 中非酶促的细胞脂质过氧化物化,最终导致线粒体功能障碍、DNA 片段化和 caspase 依赖性凋亡,使用 VLA-4 高亲和力 TC-NM。RaST 上调了 BAX、Bcl-2 和 p53 的表达,突出了通过 BAK 非依赖性途径诱导细胞凋亡。多铜氧化酶 F5 表达的增强抑制了脂质过氧化物化和 Fenton 反应,不足以克服 RaST 诱导的不可逆功能破坏的α,β-醛的积累增加,这些醛对 DNA 和蛋白质造成了显著且持久的损害。RaST 诱导免疫抑制但不免疫的 MM 荷瘤小鼠模型的 VLA-4-TC-NM 或 αvß3-TC-NM 均具有显著的治疗作用。VLA-4-TC-NM 和 αvß3-TC-NM 的联合治疗协同抑制溶骨性破坏,减少肿瘤负担,并防止两种 MM 模型的快速复发。通过同时靶向 MM 和骨细胞,组合 RaST 通过对骨癌的恶性循环进行多方面的作用来抑制 MM 疾病的进展。我们的工作没有使用标准的多药方法,而是揭示了一种独特的光物理治疗范例,该范例使用非毒性剂量的单光敏感药物直接靶向癌细胞和骨细胞,然后通过放射性刺激产生 ROS 来抑制肿瘤进展并最大程度地减少免疫功能正常的鼠和免疫功能低下的人 MM 模型中的溶骨性破坏。

https://cdn.ncbi.nlm.nih.gov/pmc/blobs/2ec6/8315072/d123a021b4b4/thnov11p7735g001.jpg

文献AI研究员

20分钟写一篇综述,助力文献阅读效率提升50倍。

立即体验

用中文搜PubMed

大模型驱动的PubMed中文搜索引擎

马上搜索

文档翻译

学术文献翻译模型,支持多种主流文档格式。

立即体验