Suppr超能文献

ChaC谷胱甘肽特异性γ-谷氨酰环转移酶1通过诱导内质网应激和铁死亡来抑制细胞活力并增加前列腺癌细胞对多西他赛的敏感性。

ChaC glutathione specific γ-glutamylcyclotransferase 1 inhibits cell viability and increases the sensitivity of prostate cancer cells to docetaxel by inducing endoplasmic reticulum stress and ferroptosis.

作者信息

He Saifei, Zhang Miao, Ye Ying, Zhuang Juhua, Ma Xing, Song Yanan, Xia Wei

机构信息

Central Laboratory, The Seventh People's Hospital of Shanghai University of Traditional Chinese Medicine, Pudong, Shanghai 200137, P.R. China.

Department of Nuclear Medicine, The Seventh People's Hospital of Shanghai University of Traditional Chinese Medicine, Pudong, Shanghai 200137, P.R. China.

出版信息

Exp Ther Med. 2021 Sep;22(3):997. doi: 10.3892/etm.2021.10429. Epub 2021 Jul 15.

Abstract

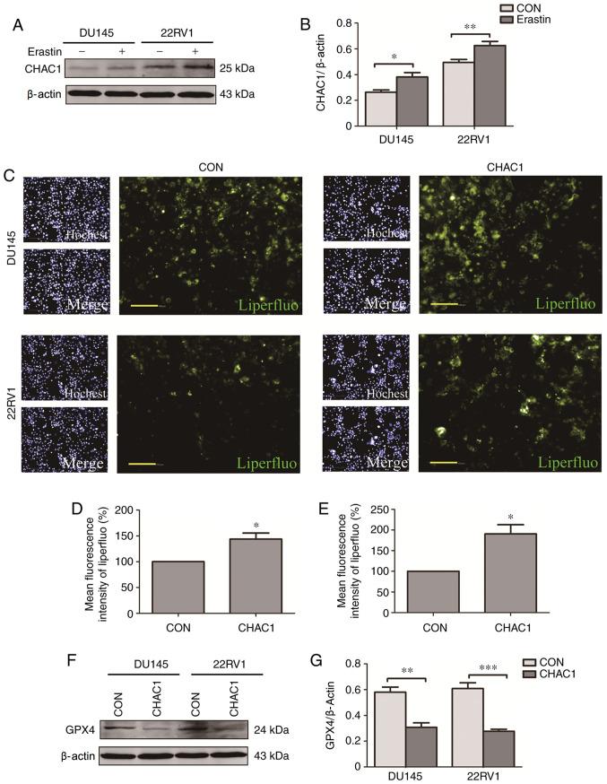
The present study aimed to determine the effects and mechanism of ChaC glutathione specific γ-glutamylcyclotransferase 1 (CHAC1) on cell viability and the sensitivity of prostate cancer cells to docetaxel. Compared with non-tumor human prostate epithelial RWPE-1 cells, the mRNA and protein levels of CHAC1 significantly decreased in two prostate cancer cell lines, DU145 and 22RV1, as measured by quantitative polymerase chain reaction and western blot analysis (P<0.05). The cell viability and glutathione (GSH) levels were significantly inhibited in prostate cancer cells following overexpression of CHAC1 (P<0.01), while they were significantly increased in DU145 cells transfected with CHAC1 siRNA (P<0.05), but not in 22RV1 cells (P>0.05). The expression levels of several endoplasmic reticulum (ER) stress-related factors were then measured by western blot analysis. Following transfection with plasmid overexpressing CHAC1, ER markers, BIP and CHOP levels, were significantly upregulated (P<0.01), while GSH co-treatment decreased this upregulation. In addition, CHAC1 protein levels were significantly upregulated in cells treated with a ferroptosis activator (P<0.05). A liperflo reagent was then used to determine intracellular lipid peroxide levels. The intracellular lipid peroxides levels were significantly increased following CHAC1-overexpression (P<0.05), while GPX4 protein levels were significantly decreased (P<0.01). The cell viability was significantly inhibited (P<0.001) even with 1 nM docetaxel (DTX) and a plasmid overexpressing CHAC1, while the effect of inhibition was not significant at 1 nM of DTX alone (P>0.05). This inhibition was also eliminated following the addition of a ferroptosis inhibitor. In summary, CHAC1 may inhibit cell viability and increase the sensitivity of prostate cancer cells to DTX. The cellular mechanism may involve the induction of ER stress and ferroptosis. The results of the present study identified a potentially novel therapeutic target for prostate cancer, which may be useful in patients with castration-resistant prostate cancer.

摘要

本研究旨在确定ChaC谷胱甘肽特异性γ-谷氨酰环转移酶1(CHAC1)对前列腺癌细胞活力及对多西他赛敏感性的影响及其机制。通过定量聚合酶链反应和蛋白质印迹分析测定,与非肿瘤性人前列腺上皮RWPE-1细胞相比,两种前列腺癌细胞系DU145和22RV1中CHAC1的mRNA和蛋白质水平显著降低(P<0.05)。CHAC1过表达后,前列腺癌细胞的细胞活力和谷胱甘肽(GSH)水平受到显著抑制(P<0.01),而用CHAC1 siRNA转染的DU145细胞中它们显著升高(P<0.05),但在22RV1细胞中无显著变化(P>0.05)。随后通过蛋白质印迹分析测定几种内质网(ER)应激相关因子的表达水平。用过表达CHAC1的质粒转染后,ER标志物、BIP和CHOP水平显著上调(P<0.01),而GSH共同处理可降低这种上调。此外,用铁死亡激活剂处理的细胞中CHAC1蛋白质水平显著上调(P<0.05)。然后使用脂质过氧化试剂测定细胞内脂质过氧化物水平。CHAC1过表达后细胞内脂质过氧化物水平显著升高(P<0.05),而GPX4蛋白质水平显著降低(P<0.01)。即使使用1 nM多西他赛(DTX)和过表达CHAC1的质粒,细胞活力也受到显著抑制(P<0.001),而单独使用1 nM DTX时抑制作用不显著(P>0.05)。添加铁死亡抑制剂后这种抑制作用也被消除。总之,CHAC1可能抑制细胞活力并增加前列腺癌细胞对DTX的敏感性。细胞机制可能涉及诱导ER应激和铁死亡。本研究结果确定了一种潜在的前列腺癌新治疗靶点,这可能对去势抵抗性前列腺癌患者有用。

https://cdn.ncbi.nlm.nih.gov/pmc/blobs/c311/8311285/7b033f899eb2/etm-22-03-10429-g00.jpg

文献AI研究员

20分钟写一篇综述,助力文献阅读效率提升50倍。

立即体验

用中文搜PubMed

大模型驱动的PubMed中文搜索引擎

马上搜索

文档翻译

学术文献翻译模型,支持多种主流文档格式。

立即体验