Suppr超能文献

膳食 δ-缬氨酸甜菜碱诱导的结直肠癌细胞凋亡涉及 PINK1/Parkin 依赖性线粒体自噬和 SIRT3。

Colorectal Cancer Apoptosis Induced by Dietary δ-Valerobetaine Involves PINK1/Parkin Dependent-Mitophagy and SIRT3.

机构信息

Department of Precision Medicine, University of Campania Luigi Vanvitelli, Via L. De Crecchio 7, 80138 Napoli, Italy.

Department of Experimental Medicine, University of Campania Luigi Vanvitelli, Via Luciano Armanni 5, 80138 Naples, Italy.

出版信息

Int J Mol Sci. 2021 Jul 29;22(15):8117. doi: 10.3390/ijms22158117.

Abstract

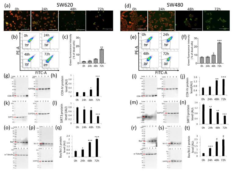
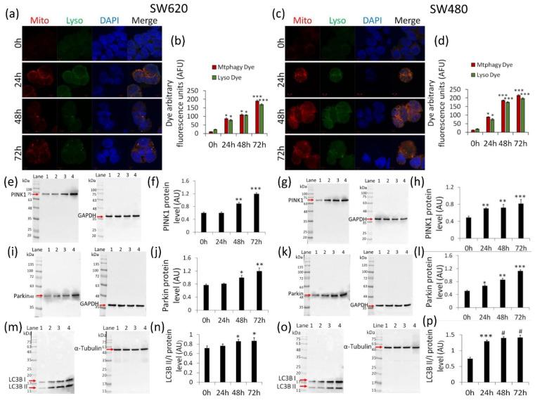
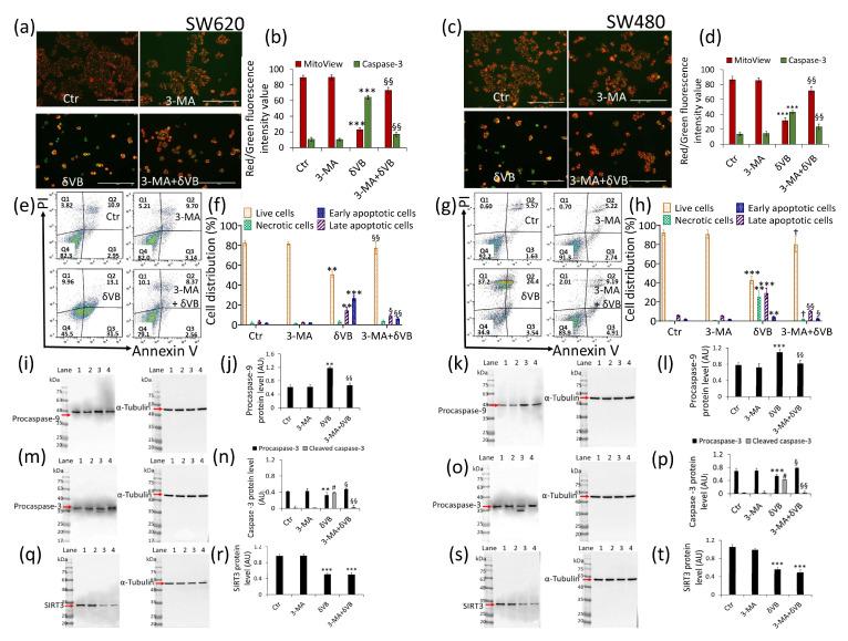
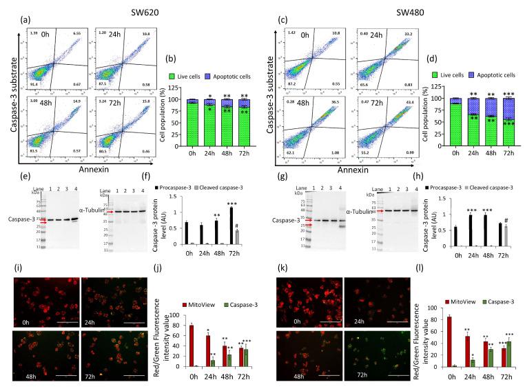
Understanding the mechanisms of colorectal cancer progression is crucial in the setting of strategies for its prevention. δ-Valerobetaine (δVB) is an emerging dietary metabolite showing cytotoxic activity in colon cancer cells via autophagy and apoptosis. Here, we aimed to deepen current knowledge on the mechanism of δVB-induced colon cancer cell death by investigating the apoptotic cascade in colorectal adenocarcinoma SW480 and SW620 cells and evaluating the molecular players of mitochondrial dysfunction. Results indicated that δVB reduced cell viability in a time-dependent manner, reaching IC50 after 72 h of incubation with δVB 1.5 mM, and caused a G2/M cell cycle arrest with upregulation of cyclin A and cyclin B protein levels. The increased apoptotic cell rate occurred via caspase-3 activation with a concomitant loss in mitochondrial membrane potential and SIRT3 downregulation. Functional studies indicated that δVB activated mitochondrial apoptosis through PINK1/Parkin pathways, as upregulation of PINK1, Parkin, and LC3B protein levels was observed ( < 0.0001). Together, these findings support a critical role of PINK1/Parkin-mediated mitophagy in mitochondrial dysfunction and apoptosis induced by δVB in SW480 and SW620 colon cancer cells.

摘要

了解结直肠癌进展的机制对于制定预防策略至关重要。δ-缬草酸(δVB)是一种新兴的膳食代谢产物,通过自噬和细胞凋亡在结肠癌细胞中表现出细胞毒性活性。在这里,我们旨在通过研究结直肠腺癌 SW480 和 SW620 细胞中的凋亡级联反应,并评估线粒体功能障碍的分子参与者,深入了解 δVB 诱导结肠癌细胞死亡的机制。结果表明,δVB 以时间依赖性方式降低细胞活力,在孵育 δVB 1.5 mM 72 小时后达到 IC50,并导致细胞周期 G2/M 阻滞,细胞周期蛋白 A 和细胞周期蛋白 B 蛋白水平上调。增加的凋亡细胞率通过 caspase-3 激活发生,同时线粒体膜电位丧失和 SIRT3 下调。功能研究表明,δVB 通过 PINK1/Parkin 途径激活线粒体凋亡,因为观察到 PINK1、Parkin 和 LC3B 蛋白水平上调(<0.0001)。总之,这些发现支持 PINK1/Parkin 介导的线粒体自噬在 δVB 诱导的 SW480 和 SW620 结肠癌细胞中线粒体功能障碍和凋亡中的关键作用。

https://cdn.ncbi.nlm.nih.gov/pmc/blobs/14b7/8348679/cfdd3c00d436/ijms-22-08117-g001.jpg

文献AI研究员

20分钟写一篇综述,助力文献阅读效率提升50倍。

立即体验

用中文搜PubMed

大模型驱动的PubMed中文搜索引擎

马上搜索

文档翻译

学术文献翻译模型,支持多种主流文档格式。

立即体验