Suppr超能文献

近紫外线光诱导活性氧产生引发空间钙离子爆发,从而引发 NFATc3 易位。

Near-UV Light Induced ROS Production Initiates Spatial Ca Spiking to Fire NFATc3 Translocation.

机构信息

Molecular Biology and Biochemistry, Gottfried Schatz Research Center, Medical University of Graz, Neue Stiftingtalstraße 6/6, 8010 Graz, Austria.

BioTechMed Graz, Mozartgasse 12/II, 8010 Graz, Austria.

出版信息

Int J Mol Sci. 2021 Jul 30;22(15):8189. doi: 10.3390/ijms22158189.

Abstract

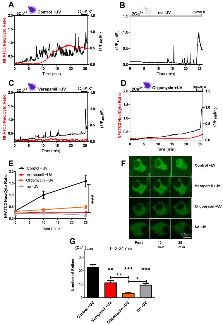
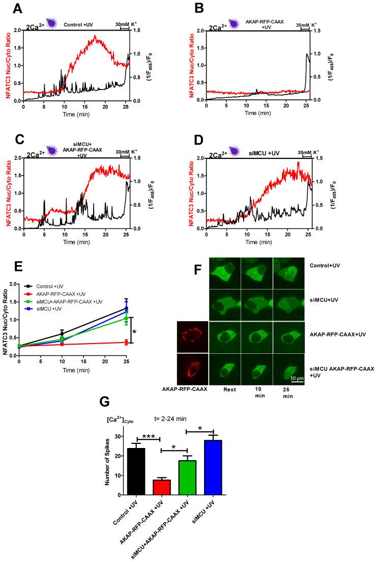
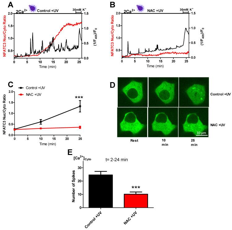
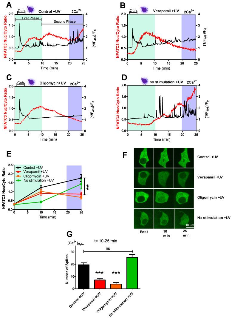
Ca-dependent gene regulation controls several functions to determine the fate of the cells. Proteins of the nuclear factor of activated T-cells (NFAT) family are Ca sensitive transcription factors that control the cell growth, proliferation and insulin secretion in β-cells. Translocation of NFAT proteins to the nucleus occurs in a sequence of events that starts with activating calmodulin-dependent phosphatase calcineurin in a Ca-dependent manner, which dephosphorylates the NFAT proteins and leads to their translocation to the nucleus. Here, we examined the role of IP-generating agonists and near-UV light in the induction of NFATc3 migration to the nucleus in the pancreatic β-cell line INS-1. Our results show that IP generation yields cytosolic Ca rise and NFATc3 translocation. Moreover, near-UV light exposure generates reactive oxygen species (ROS), resulting in cytosolic Ca spiking via the L-type Ca channel and triggers NFATc3 translocation to the nucleus. Using the mitochondria as a Ca buffering tool, we showed that ROS-induced cytosolic Ca spiking, not the ROS themselves, was the triggering mechanism of nuclear import of NFATc3. Collectively, this study reveals the mechanism of near-UV light induced NFATc3 migration.

摘要

钙依赖性基因调控控制着几种功能,以决定细胞的命运。核因子活化 T 细胞(NFAT)家族的蛋白是钙敏感的转录因子,它们控制着β细胞的细胞生长、增殖和胰岛素分泌。NFAT 蛋白向核内的易位是一个连续的事件序列,首先是钙依赖性地激活钙调神经磷酸酶,使 NFAT 蛋白去磷酸化,导致其向核内易位。在这里,我们研究了 IP 生成激动剂和近紫外光在诱导胰腺β细胞系 INS-1 中 NFATc3 向核内迁移中的作用。我们的结果表明,IP 的产生导致细胞溶质 Ca 上升和 NFATc3 的易位。此外,近紫外光照射会产生活性氧(ROS),通过 L 型钙通道导致细胞溶质 Ca 爆发,并触发 NFATc3 向核内易位。利用线粒体作为钙缓冲工具,我们表明,ROS 诱导的细胞溶质 Ca 爆发,而不是 ROS 本身,是 NFATc3 核内输入的触发机制。总的来说,这项研究揭示了近紫外光诱导 NFATc3 迁移的机制。

https://cdn.ncbi.nlm.nih.gov/pmc/blobs/7255/8346968/d967e8e71556/ijms-22-08189-g001.jpg

文献AI研究员

20分钟写一篇综述,助力文献阅读效率提升50倍。

立即体验

用中文搜PubMed

大模型驱动的PubMed中文搜索引擎

马上搜索

文档翻译

学术文献翻译模型,支持多种主流文档格式。

立即体验