Suppr超能文献

新型宿主蛋白 TBC1D16 是 Rab5C 的 GTP 激活蛋白,可抑制原型泡沫病毒复制。

Novel Host Protein TBC1D16, a GTPase Activating Protein of Rab5C, Inhibits Prototype Foamy Virus Replication.

机构信息

Hubei Province Key Laboratory of Allergy and Immunology, Department of Immunology, School of Basic Medical Sciences, Wuhan University, Wuhan, China.

Department of Immunology, School of Basic Medical Sciences, Hubei University of Medicine, Shiyan, China.

出版信息

Front Immunol. 2021 Jul 22;12:658660. doi: 10.3389/fimmu.2021.658660. eCollection 2021.

Abstract

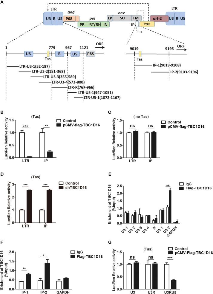
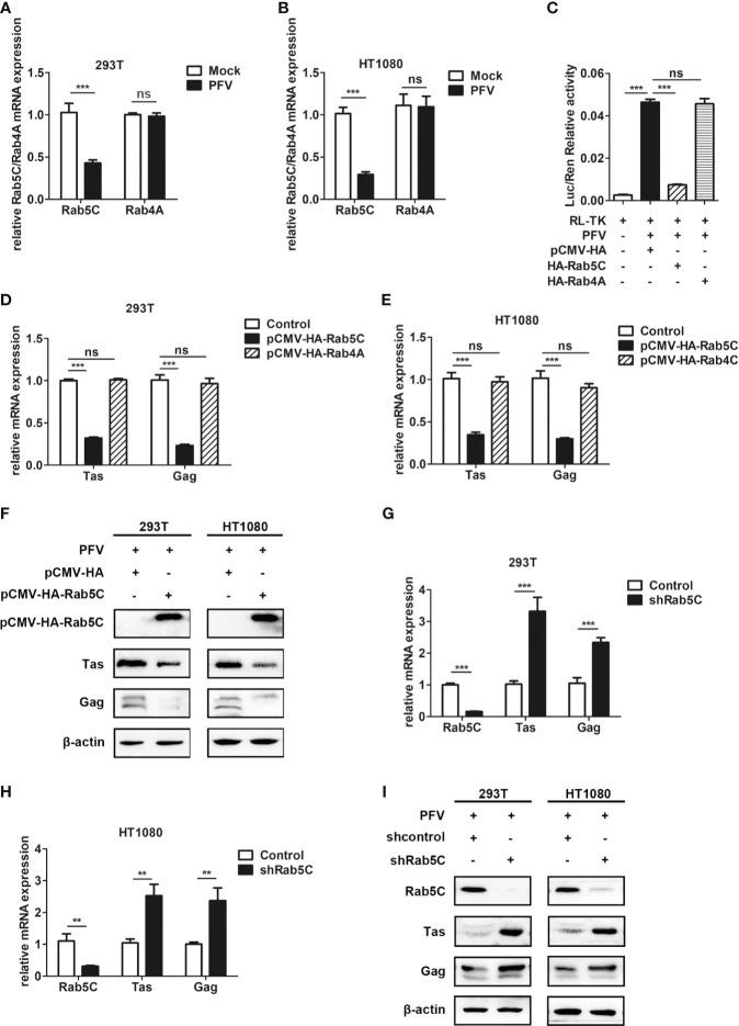
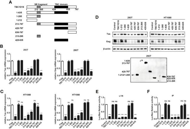
Prototype foamy virus (PFV) is a member of the oldest family of retroviruses and maintains lifelong latent infection in the host. The lifelong latent infection of PFV may be maintained by the restriction factors of viral replication in the host. However, the mechanisms involved in PFV latent infection are poorly understood. Here, we found that TBC1D16, a TBC domain-containing protein, is significantly down-regulated after PFV infection. Tre2/Bub2/Cdc16 (TBC) domain-containing proteins function as Rab GTPase-activating proteins (GAPs) and are participates in the progression of some diseases and many signaling pathways. However, whether TBC proteins are involved in PFV replication has not been determined. Here, we found that TBC1D16 is a novel antiviral protein that targets Rab5C to suppress PFV replication. Overexpression TBC1D16 inhibited the transcription and expression of Tas and Gag, and silencing TBC1D16 enhanced the PFV replication. Moreover, the highly conserved amino acid residues R494 and Q531 in the TBC domain of TBC1D16 were essential for inhibiting PFV replication. We also found that TBC1D16 promoted the production of PFV-induced IFN-β and the transcription of downstream genes. These results suggest that TBC1D16 might be the first identified TBC proteins that inhibited PFV replication and the mechanism by which TBC1D16 inhibited PFV replication could provide new insights for PFV latency.

摘要

原型泡沫病毒(PFV)是最古老的逆转录病毒家族的成员,在宿主中维持终身潜伏感染。PFV 的终身潜伏感染可能是由宿主中病毒复制的限制因素维持的。然而,PFV 潜伏感染的机制还知之甚少。在这里,我们发现 PFV 感染后 TBC1D16(一种含 TBC 结构域的蛋白质)显著下调。Tre2/Bub2/Cdc16(TBC)结构域蛋白作为 Rab GTPase 激活蛋白(GAPs)发挥作用,参与一些疾病和许多信号通路的进展。然而,TBC 蛋白是否参与 PFV 复制尚未确定。在这里,我们发现 TBC1D16 是一种新型抗病毒蛋白,可靶向 Rab5C 抑制 PFV 复制。TBC1D16 的过表达抑制了 Tas 和 Gag 的转录和表达,而 TBC1D16 的沉默增强了 PFV 的复制。此外,TBC1D16 的 TBC 结构域中的高度保守氨基酸残基 R494 和 Q531 对于抑制 PFV 复制是必需的。我们还发现 TBC1D16 促进了 PFV 诱导的 IFN-β 的产生和下游基因的转录。这些结果表明,TBC1D16 可能是第一个被鉴定出抑制 PFV 复制的 TBC 蛋白,TBC1D16 抑制 PFV 复制的机制可为 PFV 潜伏期提供新的见解。

https://cdn.ncbi.nlm.nih.gov/pmc/blobs/8fb4/8339588/55e9093c6ccd/fimmu-12-658660-g001.jpg

文献AI研究员

20分钟写一篇综述,助力文献阅读效率提升50倍。

立即体验

用中文搜PubMed

大模型驱动的PubMed中文搜索引擎

马上搜索

文档翻译

学术文献翻译模型,支持多种主流文档格式。

立即体验