Suppr超能文献

用于神经元靶向的人源化仿生纳米囊泡。

Humanized Biomimetic Nanovesicles for Neuron Targeting.

机构信息

Center for Musculoskeletal Regeneration, Houston Methodist Research Institute, Orthopedics and Sports Medicine, Houston Methodist Hospital, Houston, TX, 77030, USA.

Laboratory for Bioinspired Nano Engineering and Translational Therapeutics, Department of Chemical Engineering, Technion-Israel Institute of Technology, Haifa, 3200003, Israel.

出版信息

Adv Sci (Weinh). 2021 Oct;8(19):e2101437. doi: 10.1002/advs.202101437. Epub 2021 Aug 11.

Abstract

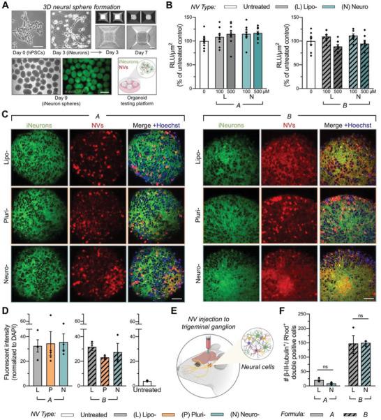
Nanovesicles (NVs) are emerging as innovative, theranostic tools for cargo delivery. Recently, surface engineering of NVs with membrane proteins from specific cell types has been shown to improve the biocompatibility of NVs and enable the integration of functional attributes. However, this type of biomimetic approach has not yet been explored using human neural cells for applications within the nervous system. Here, this paper optimizes and validates the scalable and reproducible production of two types of neuron-targeting NVs, each with a distinct lipid formulation backbone suited to potential therapeutic cargo, by integrating membrane proteins that are unbiasedly sourced from human pluripotent stem-cell-derived neurons. The results establish that both endogenous and genetically engineered cell-derived proteins effectively transfer to NVs without disruption of their physicochemical properties. NVs with neuron-derived membrane proteins exhibit enhanced neuronal association and uptake compared to bare NVs. Viability of 3D neural sphere cultures is not disrupted by treatment, which verifies the utility of organoid-based approaches as NV testing platforms. Finally, these results confirm cellular association and uptake of the biomimetic humanized NVs to neurons within rodent cranial nerves. In summary, the customizable NVs reported here enable next-generation functionalized theranostics aimed to promote neuroregeneration.

摘要

纳米囊泡(NVs)作为一种创新的治疗工具,在货物输送方面具有广阔的应用前景。最近,通过将特定细胞类型的膜蛋白表面工程化到 NVs 上,已经证明可以提高 NVs 的生物相容性,并使其能够整合功能属性。然而,这种仿生方法尚未在神经细胞中得到探索,以便在神经系统内应用。在本文中,我们通过整合来自人类多能干细胞源性神经元的无偏膜蛋白,优化并验证了两种靶向神经元的 NVs 的可扩展和可重复生产,这两种 NVs 分别具有独特的脂质配方骨架,适合潜在的治疗性货物。结果表明,内源性和基因工程细胞衍生的蛋白可以有效地转移到 NVs 上,而不会破坏其物理化学性质。与裸 NVs 相比,具有神经元衍生膜蛋白的 NVs 表现出增强的神经元结合和摄取能力。NV 处理不会破坏 3D 神经球体培养物的活力,这验证了基于类器官的方法作为 NV 测试平台的实用性。最后,这些结果证实了仿生的人源化 NVs 与啮齿动物颅神经内神经元的细胞关联和摄取。总之,这里报道的可定制 NVs 能够实现下一代功能化治疗,以促进神经再生。

https://cdn.ncbi.nlm.nih.gov/pmc/blobs/d790/8498895/a470f6257c89/ADVS-8-2101437-g001.jpg

文献AI研究员

20分钟写一篇综述,助力文献阅读效率提升50倍。

立即体验

用中文搜PubMed

大模型驱动的PubMed中文搜索引擎

马上搜索

文档翻译

学术文献翻译模型,支持多种主流文档格式。

立即体验