Suppr超能文献

TCF-1 控制调节炎症、CD8 T 细胞细胞毒性和结直肠癌严重程度的 T 细胞功能。

TCF-1 controls T cell functions that regulate inflammation, CD8 T cell cytotoxicity and severity of colon cancer.

机构信息

Department of Immunology, Mayo Clinic, Rochester, MN, USA.

Department of Medicine, Section of Rheumatology, University of Chicago, Chicago, IL, USA.

出版信息

Nat Immunol. 2021 Sep;22(9):1152-1162. doi: 10.1038/s41590-021-00987-1. Epub 2021 Aug 12.

Abstract

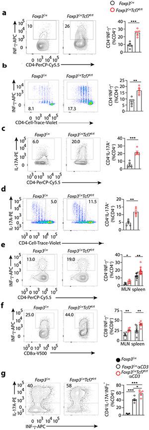
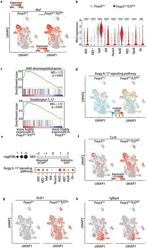
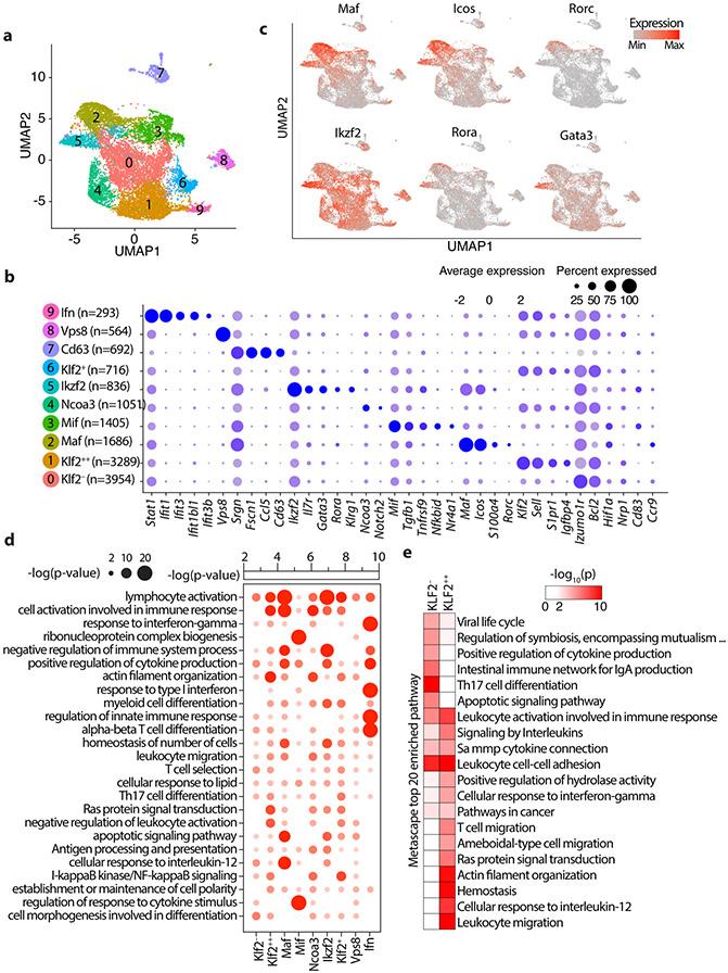
The transcription factor TCF-1 is essential for the development and function of regulatory T (T) cells; however, its function is poorly understood. Here, we show that TCF-1 primarily suppresses transcription of genes that are co-bound by Foxp3. Single-cell RNA-sequencing analysis identified effector memory T cells and central memory T cells with differential expression of Klf2 and memory and activation markers. TCF-1 deficiency did not change the core T cell transcriptional signature, but promoted alternative signaling pathways whereby T cells became activated and gained gut-homing properties and characteristics of the T17 subset of helper T cells. TCF-1-deficient T cells strongly suppressed T cell proliferation and cytotoxicity, but were compromised in controlling CD4 T cell polarization and inflammation. In mice with polyposis, T cell-specific TCF-1 deficiency promoted tumor growth. Consistently, tumor-infiltrating T cells of patients with colorectal cancer showed lower TCF-1 expression and increased T17 expression signatures compared to adjacent normal tissue and circulating T cells. Thus, T cell-specific TCF-1 expression differentially regulates T17-mediated inflammation and T cell cytotoxicity, and can determine colorectal cancer outcome.

摘要

转录因子 TCF-1 对于调节性 T(T)细胞的发育和功能至关重要;然而,其功能知之甚少。在这里,我们表明 TCF-1 主要抑制 Foxp3 共同结合的基因的转录。单细胞 RNA 测序分析鉴定出效应记忆 T 细胞和中央记忆 T 细胞,它们的 Klf2 和记忆及激活标志物表达存在差异。TCF-1 缺陷不会改变核心 T 细胞转录特征,但促进了替代信号通路,使 T 细胞被激活并获得肠道归巢特性和辅助性 T 细胞 T17 亚群的特征。TCF-1 缺陷型 T 细胞强烈抑制 T 细胞增殖和细胞毒性,但在控制 CD4 T 细胞极化和炎症方面存在缺陷。在具有多发性息肉的小鼠中,T 细胞特异性 TCF-1 缺陷促进肿瘤生长。一致地,与相邻正常组织和循环 T 细胞相比,结直肠癌患者肿瘤浸润 T 细胞的 TCF-1 表达降低,且 T17 表达特征增加。因此,T 细胞特异性 TCF-1 表达差异调节 T17 介导的炎症和 T 细胞细胞毒性,并可决定结直肠癌的结局。

https://cdn.ncbi.nlm.nih.gov/pmc/blobs/7e63/8428683/2a7db6e827b7/nihms-1720163-f0009.jpg

文献AI研究员

20分钟写一篇综述,助力文献阅读效率提升50倍。

立即体验

用中文搜PubMed

大模型驱动的PubMed中文搜索引擎

马上搜索

文档翻译

学术文献翻译模型,支持多种主流文档格式。

立即体验