Suppr超能文献

微小RNA-665通过与长链非编码RNA GAS5/SDC1相互作用调控血管平滑肌细胞衰老。

MiR-665 Regulates Vascular Smooth Muscle Cell Senescence by Interacting With LncRNA GAS5/SDC1.

作者信息

Chen Tianbin, Liang Qingyang, Xu Jialin, Zhang Yanan, Zhang Yi, Mo Liping, Zhang Li

机构信息

Functional Experiment Center, School of Basic Medical Sciences, Guangzhou Medical University, Guangzhou, China.

Department of Cardiology, The First Affiliated Hospital of Guangdong Pharmaceutical University, Guangzhou, China.

出版信息

Front Cell Dev Biol. 2021 Jul 27;9:700006. doi: 10.3389/fcell.2021.700006. eCollection 2021.

Abstract

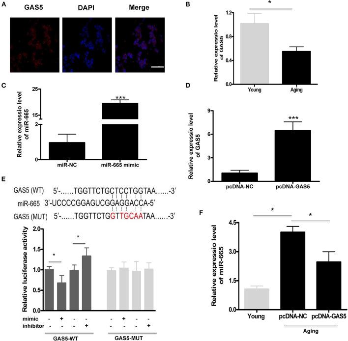
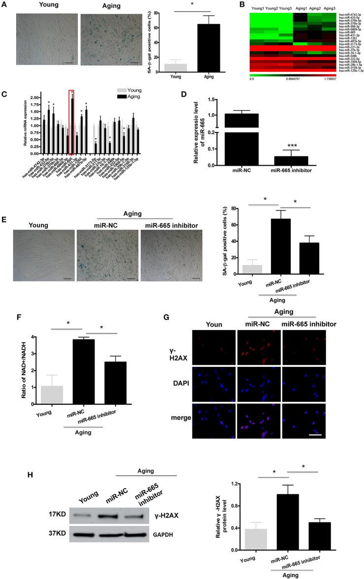
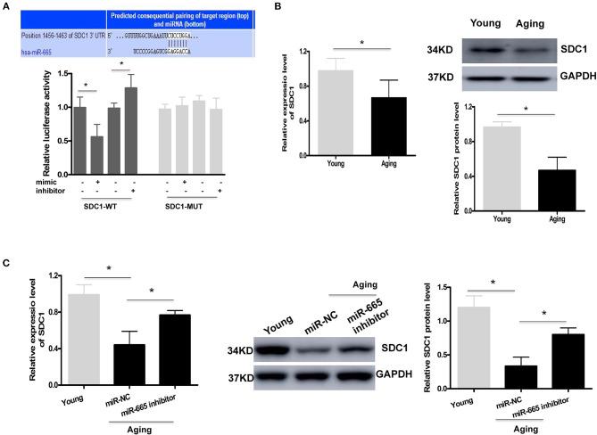
Vascular aging is considered a special risk factor for cardiovascular diseases, and vascular smooth muscle cells (VSMCs) play a major role in aging-related vascular remodeling and in the pathological process of atherosclerosis. Recent research has reported that long non-coding RNA/microRNA (lncRNA/miRNA) is a critical regulator of cellular senescence. However, the role and mechanism of lncRNA GAS5/miR-665 axis in VSMC senescence remain incompletely understood. Cellular senescence was evaluated using senescence-associated β-gal activity, the NAD+/NADH ratio, and by immunofluorescence staining of γH2AX immunofluorescence. Differentially expressed miRNAs (DEMs) were identified by miRNA microarray assays and subsequently validated by quantitative real-time PCR (qRT-PCR). A dual luciferase reporter assay was conducted to confirm the binding of lncRNA GAS5 and miR-665 as well as miR-665 and syndecan 1 (SDC1). Serum levels of miR-665, lncRNA GAS5, and SDC1 in 93 subjects were detected by qRT-PCR. The participants were subdivided into control, aging, and early vascular aging (EVA) groups, and their brachial-ankle pulse wave velocity (baPWV) was measured. A total of 20 overlapping DEMs were identified in young and old VSMCs via microarray analysis. MiR-665 showed a significant alteration and, therefore, was selected for further analysis. Upregulation of miR-665 was found in aging VSMCs, and downregulation of miR-665 caused an inhibition of VSMCs senescence. Subsequently, the dual luciferase reporter assay determined the binding site of miR-665 with the 3'-UTR of lncRNA GAS5 and SDC1. Increased expression of lncRNA GAS5 expression inhibited the miR-665 level and VSMC senescence. However, as shown in rescue experiment results, either miR-665 overexpression or SDC1 knockdown significantly reversed the effects of lncRNA GAS5 on VSMC senescence. Finally, compared with that of the control group, miR-665 was highly expressed in serum samples in the aging and EVA groups, especially in the EVA groups. On the contrary, serum levels of lncRNA GAS5 and SDC1 were lower in these two groups. Collectively, in the aging and EVA groups, miR-665 expression was negatively correlated with lncRNA GAS5 and SDC1 expression. miR-665 inhibition functions as a vital modulator of VSMC senescence by negatively regulating SDC1, which is achieved by lncRNA GAS5 that sponges miR-665. Our findings may provide a new treatment strategy for aging-related cardiovascular diseases.

摘要

血管老化被认为是心血管疾病的一个特殊风险因素,血管平滑肌细胞(VSMC)在与衰老相关的血管重塑以及动脉粥样硬化的病理过程中起主要作用。最近的研究报道,长链非编码RNA/微小RNA(lncRNA/miRNA)是细胞衰老的关键调节因子。然而,lncRNA GAS5/miR-665轴在VSMC衰老中的作用和机制仍不完全清楚。使用衰老相关β-半乳糖苷酶活性、NAD+/NADH比值以及γH2AX免疫荧光染色来评估细胞衰老。通过miRNA微阵列分析鉴定差异表达的miRNA(DEM),随后通过定量实时PCR(qRT-PCR)进行验证。进行双荧光素酶报告基因测定以确认lncRNA GAS5与miR-665以及miR-665与多配体蛋白聚糖1(SDC1)的结合。通过qRT-PCR检测93名受试者血清中miR-665、lncRNA GAS5和SDC1的水平。参与者被分为对照组、衰老组和早期血管老化(EVA)组,并测量其臂踝脉搏波速度(baPWV)。通过微阵列分析在年轻和老年VSMC中总共鉴定出20个重叠的DEM。miR-665显示出显著变化,因此被选择进行进一步分析。在衰老的VSMC中发现miR-665上调,而miR-665下调导致VSMC衰老受到抑制。随后,双荧光素酶报告基因测定确定了miR-665与lncRNA GAS5和SDC1的3'-UTR的结合位点。lncRNA GAS5表达的增加抑制了miR-665水平和VSMC衰老。然而,如拯救实验结果所示,miR-665过表达或SDC1敲低均显著逆转了lncRNA GAS5对VSMC衰老的影响。最后,与对照组相比,miR-665在衰老组和EVA组的血清样本中高表达,尤其是在EVA组中。相反,这两组中lncRNA GAS5和SDC1的血清水平较低。总体而言,在衰老组和EVA组中,miR-665表达与lncRNA GAS5和SDC1表达呈负相关。miR-665抑制通过负调节SDC1发挥VSMC衰老的重要调节作用,这是由海绵化miR-665的lncRNA GAS5实现的。我们的研究结果可能为与衰老相关的心血管疾病提供一种新的治疗策略。

https://cdn.ncbi.nlm.nih.gov/pmc/blobs/b63f/8353444/ca67d70d8419/fcell-09-700006-g0001.jpg

文献AI研究员

20分钟写一篇综述,助力文献阅读效率提升50倍。

立即体验

用中文搜PubMed

大模型驱动的PubMed中文搜索引擎

马上搜索

文档翻译

学术文献翻译模型,支持多种主流文档格式。

立即体验