Suppr超能文献

间皮瘤的发病机制是由失调的翻译组学驱动的。

The pathogenesis of mesothelioma is driven by a dysregulated translatome.

机构信息

MRC Toxicology Unit, Gleeson Building, University of Cambridge, Cambridge, UK.

Institute of Cancer Sciences, University of Glasgow, Glasgow, UK.

出版信息

Nat Commun. 2021 Aug 13;12(1):4920. doi: 10.1038/s41467-021-25173-7.

Abstract

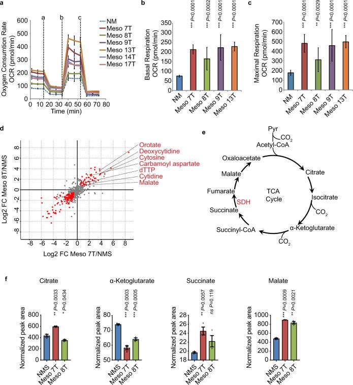
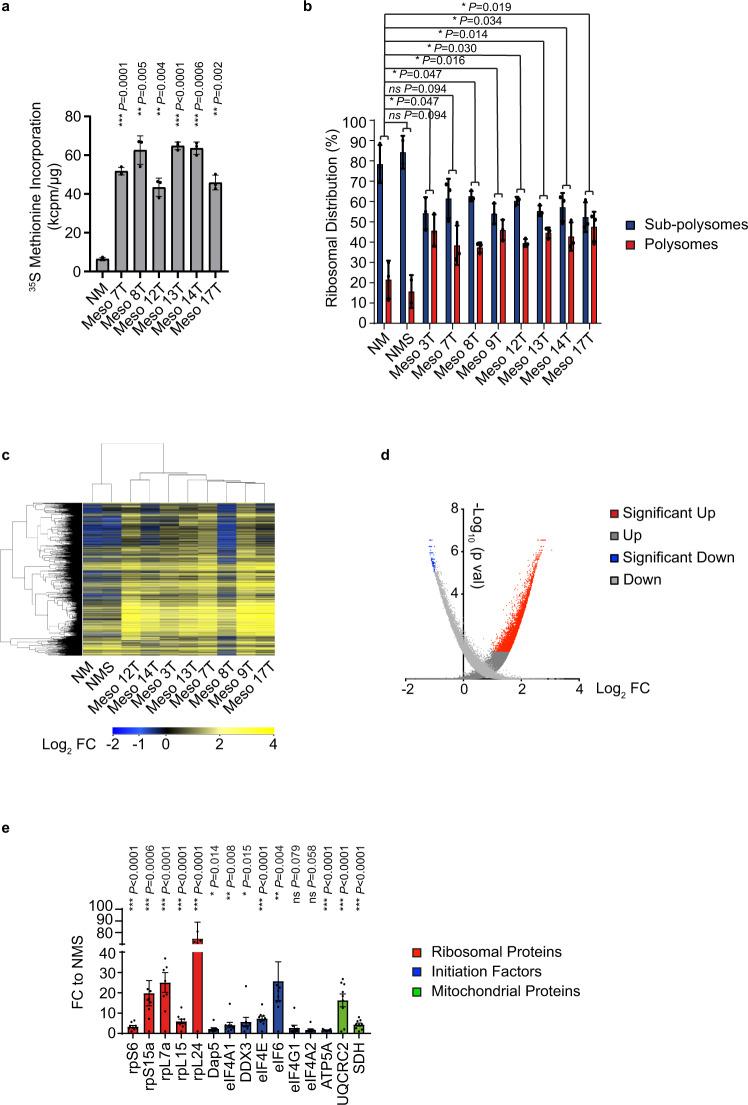
Malignant mesothelioma (MpM) is an aggressive, invariably fatal tumour that is causally linked with asbestos exposure. The disease primarily results from loss of tumour suppressor gene function and there are no 'druggable' driver oncogenes associated with MpM. To identify opportunities for management of this disease we have carried out polysome profiling to define the MpM translatome. We show that in MpM there is a selective increase in the translation of mRNAs encoding proteins required for ribosome assembly and mitochondrial biogenesis. This results in an enhanced rate of mRNA translation, abnormal mitochondrial morphology and oxygen consumption, and a reprogramming of metabolic outputs. These alterations delimit the cellular capacity for protein biosynthesis, accelerate growth and drive disease progression. Importantly, we show that inhibition of mRNA translation, particularly through combined pharmacological targeting of mTORC1 and 2, reverses these changes and inhibits malignant cell growth in vitro and in ex-vivo tumour tissue from patients with end-stage disease. Critically, we show that these pharmacological interventions prolong survival in animal models of asbestos-induced mesothelioma, providing the basis for a targeted, viable therapeutic option for patients with this incurable disease.

摘要

恶性间皮瘤(MpM)是一种侵袭性的、致命的肿瘤,与石棉暴露有因果关系。该疾病主要源于肿瘤抑制基因功能的丧失,并且与 MpM 相关的没有“可用药”的驱动致癌基因。为了确定治疗这种疾病的机会,我们进行了多核糖体谱分析以定义 MpM 的翻译组。我们表明,在 MpM 中,编码核糖体组装和线粒体生物发生所需的蛋白质的 mRNA 的翻译选择性增加。这导致 mRNA 翻译率升高、线粒体形态异常和耗氧量增加,以及代谢产物的重新编程。这些改变限制了细胞蛋白质生物合成的能力,加速了生长并推动了疾病的进展。重要的是,我们表明抑制 mRNA 翻译,特别是通过联合靶向 mTORC1 和 2 的药理学靶向,可逆转这些变化并抑制体外和终末期疾病患者的离体肿瘤组织中的恶性细胞生长。关键的是,我们表明这些药物干预可延长石棉诱导的间皮瘤动物模型中的存活时间,为患有这种无法治愈疾病的患者提供了一种靶向、可行的治疗选择。

https://cdn.ncbi.nlm.nih.gov/pmc/blobs/933e/8363647/f0cd1e8b9410/41467_2021_25173_Fig1_HTML.jpg

文献AI研究员

20分钟写一篇综述,助力文献阅读效率提升50倍。

立即体验

用中文搜PubMed

大模型驱动的PubMed中文搜索引擎

马上搜索

文档翻译

学术文献翻译模型,支持多种主流文档格式。

立即体验