Suppr超能文献

肥胖状态下的高瘦素血症通过协调Med1、miR205和ErbB之间的相互作用,使管腔型乳腺癌对他莫昔芬产生耐药性。

Hyperleptinemia in obese state renders luminal breast cancers refractory to tamoxifen by coordinating a crosstalk between Med1, miR205 and ErbB.

作者信息

Nagalingam Arumugam, Siddharth Sumit, Parida Sheetal, Muniraj Nethaji, Avtanski Dimiter, Kuppusamy Panjamurthy, Elsey Justin, Arbiser Jack L, Győrffy Balázs, Sharma Dipali

机构信息

Department of Oncology, Johns Hopkins University School of Medicine and the Sidney Kimmel Comprehensive Cancer Center at Johns Hopkins, Baltimore, MD, USA.

Division of Endocrinology, Department of Medicine, Lenox Hill Hospital, New York, NY, USA.

出版信息

NPJ Breast Cancer. 2021 Aug 13;7(1):105. doi: 10.1038/s41523-021-00314-9.

Abstract

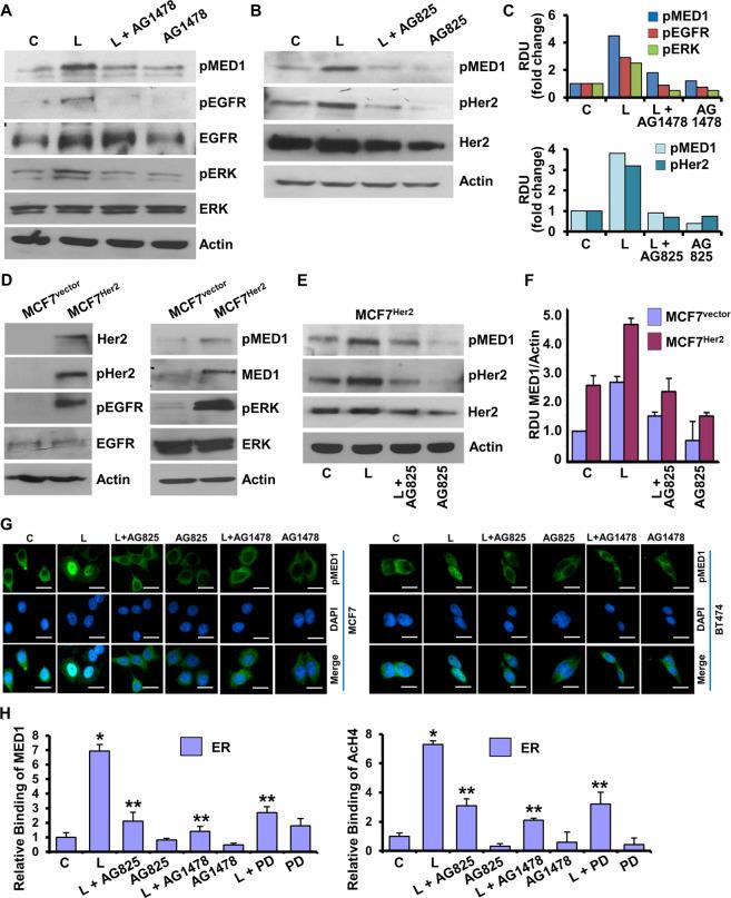
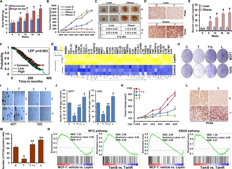
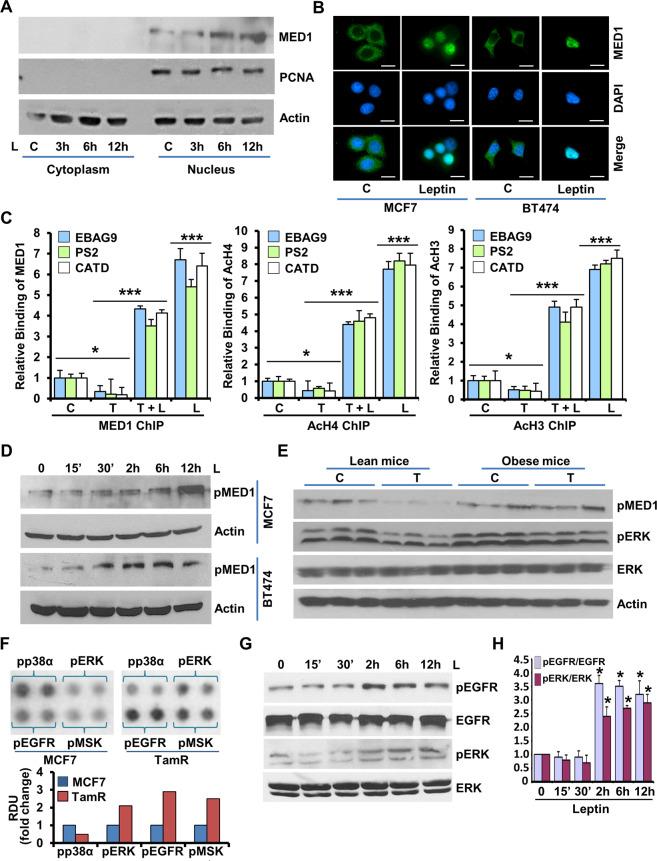
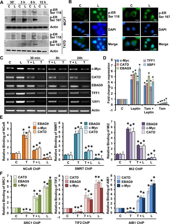
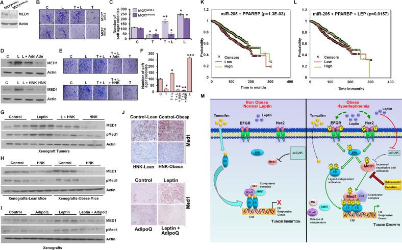
Obese women with hormone receptor-positive breast cancer exhibit poor response to therapy and inferior outcomes. However, the underlying molecular mechanisms by which obesity/hyperleptinemia may reduce the efficacy of hormonal therapy remain elusive. Obese mice with hyperleptinemia exhibit increased tumor progression and respond poorly to tamoxifen compared to non-obese mice. Exogenous leptin abrogates tamoxifen-mediated growth inhibition and potentiates breast tumor growth even in the presence of tamoxifen. Mechanistically, leptin induces nuclear translocation of phosphorylated-ER and increases the expression of ER-responsive genes, while reducing tamoxifen-mediated gene repression by abrogating tamoxifen-induced recruitment of corepressors NCoR, SMRT, and Mi2 and potentiating coactivator binding. Furthermore, in silico analysis revealed that coactivator Med1 potentially associates with 48 (out of 74) obesity-signature genes. Interestingly, leptin upregulates Med1 expression by decreasing miR-205, and increases its functional activation via phosphorylation, which is mediated by activation of Her2 and EGFR. It is important to note that Med1 silencing abrogates the negative effects of leptin on tamoxifen efficacy. In addition, honokiol or adiponectin treatment effectively inhibits leptin-induced Med1 expression and improves tamoxifen efficacy in hyperleptinemic state. These studies uncover the mechanistic insights how obese/hyperleptinemic state may contribute to poor response to tamoxifen implicating leptin-miR205-Med1 and leptin-Her2-EGFR-Med1 axes, and present bioactive compound honokiol and adipocytokine adiponectin as agents that can block leptin's negative effect on tamoxifen.

摘要

患有激素受体阳性乳腺癌的肥胖女性对治疗反应不佳,预后较差。然而,肥胖/高瘦素血症可能降低激素治疗疗效的潜在分子机制仍不清楚。与非肥胖小鼠相比,患有高瘦素血症的肥胖小鼠肿瘤进展加快,对他莫昔芬反应不佳。外源性瘦素即使在存在他莫昔芬的情况下也会消除他莫昔芬介导的生长抑制作用,并促进乳腺肿瘤生长。从机制上讲,瘦素诱导磷酸化雌激素受体(p-ER)的核转位并增加雌激素受体反应性基因的表达,同时通过消除他莫昔芬诱导的共抑制因子NCoR、SMRT和Mi2的募集并增强共激活因子结合来减少他莫昔芬介导的基因抑制。此外,计算机分析显示,共激活因子Med1可能与74个肥胖特征基因中的48个相关。有趣的是,瘦素通过降低miR-205来上调Med1的表达,并通过磷酸化增加其功能激活,这是由Her2和表皮生长因子受体(EGFR)的激活介导的。值得注意的是,Med1沉默可消除瘦素对他莫昔芬疗效的负面影响。此外,厚朴酚或脂联素治疗可有效抑制瘦素诱导的Med1表达,并改善高瘦素血症状态下他莫昔芬的疗效。这些研究揭示了肥胖/高瘦素血症状态可能如何导致对他莫昔芬反应不佳的机制,涉及瘦素-miR205-Med1和瘦素-Her2-EGFR-Med1轴,并提出生物活性化合物厚朴酚和脂肪细胞因子脂联素可作为能够阻断瘦素对他莫昔芬负面影响的药物。

https://cdn.ncbi.nlm.nih.gov/pmc/blobs/97c3/8363746/430aacb9a53c/41523_2021_314_Fig1_HTML.jpg

文献AI研究员

20分钟写一篇综述,助力文献阅读效率提升50倍。

立即体验

用中文搜PubMed

大模型驱动的PubMed中文搜索引擎

马上搜索

文档翻译

学术文献翻译模型,支持多种主流文档格式。

立即体验