Suppr超能文献

miR-205通过靶向雌激素受体共激活因子MED1调控人乳腺癌中他莫昔芬耐药性。

miR-205 Regulates Tamoxifen Resistance by Targeting Estrogen Receptor Coactivator MED1 in Human Breast Cancer.

作者信息

Ouyang Bin, Bi Mingjun, Jadhao Mahendra, Bick Gregory, Zhang Xiaoting

机构信息

Department of Cancer Biology, University of Cincinnati College of Medicine, Cincinnati, OH 45267, USA.

Breast Cancer Research Program, University of Cincinnati Cancer Center, Cincinnati, OH 45267, USA.

出版信息

Cancers (Basel). 2024 Nov 28;16(23):3992. doi: 10.3390/cancers16233992.

Abstract

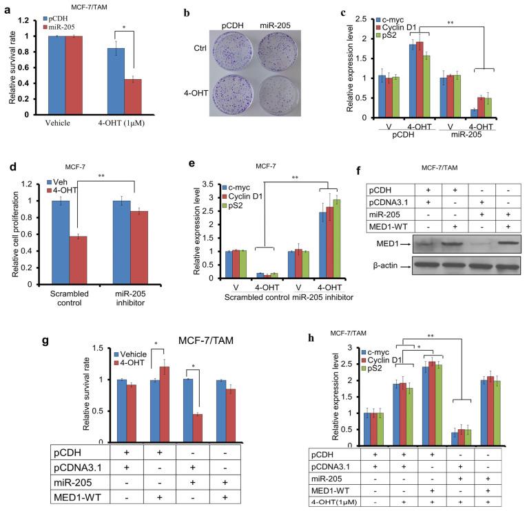
: Estrogen receptor-α coactivator MED1 is overexpressed in 40-60% of human breast cancers, and its high expression correlates with poor disease-free survival of patients undergoing anti-estrogen therapy. However, the molecular mechanism underlying MED1 upregulation and activation in breast cancer treatment resistance remains elusive. : miRNA and mRNA expression analysis was performed using the NCBI GEO database. MED1 targeting and its impact on therapy resistance was evaluated in control and tamoxifen-resistant breast cancer cell lines by miR-205 overexpression and inhibition. Immunoblotting, chromatin immunoprecipitation, and luciferase reporter assays were used to understand the molecular mechanism of MED1-mediated tamoxifen resistance. Mice xenograft models were used to validate treatment efficacy and molecular mechanisms in vivo. : miR-205 was found to directly target and suppress the expression of MED1 through bioinformatic analyses and experimental validations. An inverse correlation of miR-205 and MED1 was observed in breast cancer patients with high MED1/low miR-205, indicative of poor prognosis in long-term anti-estrogen treatment. Furthermore, the depletion of miR-205 was observed in tamoxifen-resistant breast cancer cells overexpressing MED1. The restoration of miR-205 expression attenuated MED1 expression and re-sensitized cells to tamoxifen both in vitro and in vivo. Interestingly, miR205 was also found to target another key regulatory gene, HER3, which drives PI3K/Akt signaling and MED1 activation by phosphorylation. Importantly, we found ER target gene transcription and promoter cofactor recruitment by tamoxifen can be reversed by induced miR205 expression. : Altogether, miR-205 functions as a negative regulator of MED1 and HER3, affecting the regulation of the HER3-PI3K/Akt-MED1 axis in anti-estrogen resistance, and could serve as a potential therapeutic regime to overcome treatment resistance.

摘要

雌激素受体α共激活因子MED1在40%至60%的人类乳腺癌中过表达,其高表达与接受抗雌激素治疗患者的无病生存期差相关。然而,乳腺癌治疗耐药中MED1上调和激活的分子机制仍不清楚。使用NCBI基因表达综合数据库进行miRNA和mRNA表达分析。通过miR-205过表达和抑制,在对照和他莫昔芬耐药的乳腺癌细胞系中评估MED1靶向作用及其对治疗耐药性的影响。采用免疫印迹、染色质免疫沉淀和荧光素酶报告基因分析来了解MED1介导的他莫昔芬耐药的分子机制。使用小鼠异种移植模型在体内验证治疗效果和分子机制。通过生物信息学分析和实验验证发现,miR-205直接靶向并抑制MED1的表达。在MED1高表达/miR-205低表达的乳腺癌患者中观察到miR-205与MED1呈负相关,这表明长期抗雌激素治疗预后较差。此外,在过表达MED1的他莫昔芬耐药乳腺癌细胞中观察到miR-205的耗竭。miR-205表达的恢复减弱了MED1的表达,并在体外和体内使细胞对他莫昔芬重新敏感。有趣的是,还发现miR-205靶向另一个关键调节基因HER3,HER3通过磷酸化驱动PI3K/Akt信号传导和MED1激活。重要的是,我们发现诱导miR-205表达可逆转他莫昔芬对雌激素受体靶基因转录和启动子辅因子募集的作用。总之,miR-205作为MED1和HER3的负调节因子,影响抗雌激素耐药中HER3-PI3K/Akt-MED1轴的调节,并可作为克服治疗耐药性的潜在治疗方案。

https://cdn.ncbi.nlm.nih.gov/pmc/blobs/56c6/11640040/90212a8c76c3/cancers-16-03992-g001.jpg

文献AI研究员

20分钟写一篇综述,助力文献阅读效率提升50倍。

立即体验

用中文搜PubMed

大模型驱动的PubMed中文搜索引擎

马上搜索

文档翻译

学术文献翻译模型,支持多种主流文档格式。

立即体验