Suppr超能文献

长链非编码 RNA FOXD3 反义 RNA 1 通过 microRNA-363/三叶因子 1/磷酸肌醇 3-激酶/蛋白激酶 B 轴增强乳腺癌细胞的抗雌激素耐药性。

Long non-coding RNA FOXD3 antisense RNA 1 augments anti-estrogen resistance in breast cancer cells through the microRNA-363/ trefoil factor 1/ phosphatidylinositol 3-kinase/protein kinase B axis.

机构信息

Department of Integration of Traditional Chinese and Western Medicine, the Cancer Hospital of the University of Chinese Academy of Sciences (Zhejiang Cancer Hospital), Institute of Basic Medicine and Cancer (IBMC), Chinese Academy of Sciences, Hangzhou, Zhejiang, P.R. China.

Department of Medical Oncology, the Cancer Hospital of the University of Chinese Academy of Sciences (Zhejiang Cancer Hospital), Institute of Basic Medicine and Cancer (IBMC), Chinese Academy of Sciences, Hangzhou, Zhejiang, P.R. China.

出版信息

Bioengineered. 2021 Dec;12(1):5266-5278. doi: 10.1080/21655979.2021.1962694.

Abstract

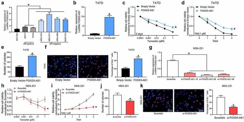
Long non-coding RNA (lncRNA) FOXD3 antisense RNA 1 (FOXD3-AS1) has been reported to participate in multiple processes that contribute toward the development of cancer. The present study aimed to explore the effect of lncRNA FOXD3-AS1 on anti-estrogen resistance in breast cancer (BC) cells. FOXD3-AS1 was found to be highly expressed in BC cell lines. Moreover, FOXD3-AS1 was highly expressed in estrogen receptor-negative (ER) cells compared to the ER-positive (ER) cells. FOXD3-AS1 overexpression in T47D and MCF-7 (ER) cells enhanced the resistance of cells to tamoxifen (TMX), whereas FOX3-AS1 downregulation reduced the TMX resistance in MDA-MB-231 (ER) cells. Similar results were reproduced that FOXD3-AS1 inhibition reduced the growth of xenograft tumors formed by MDA-MB-231 cells following TMX treatment whereas FOXD3-AS1 overexpression in T47D cells facilitated tumor growth. The bioinformatic analysis and luciferase assays indicated that FOXD3-AS1 sponged microRNA-363 (miR-363) to restore expression of trefoil factor 1 (TFF1) mRNA. Overexpression of miR-363 reduced T47D cell proliferation induced by FOXD3-AS1, whereas overexpression of TFF1 restored growth of MDA-MB-231 cells reduced after FOXD3-AS1 silencing. The phosphorylation of phosphoinositide 3-kinase (PI3K)/protein kinase B (Akt) was increased by FOXD3-AS1 but attenuated by miR-363. Inhibition of PI3K/Akt blocked the role of FOXD3-AS1 and reduced the TMX resistance in T47D and MCF-7 cells. Taken together, the present study suggested that FOXD3-AS1 sponges miR-363 to upregulate TFF1 expression, leading to PI3K/Akt signaling activation and anti-estrogen resistance in BC cells.

摘要

长链非编码 RNA (lncRNA) FOXD3 反义 RNA 1 (FOXD3-AS1) 已被报道参与多种促进癌症发展的过程。本研究旨在探讨 lncRNA FOXD3-AS1 对乳腺癌 (BC) 细胞抗雌激素耐药性的影响。研究发现,FOXD3-AS1 在 BC 细胞系中高表达。此外,FOXD3-AS1 在雌激素受体阴性 (ER) 细胞中的表达高于雌激素受体阳性 (ER) 细胞。FOXD3-AS1 在 T47D 和 MCF-7 (ER) 细胞中的过表达增强了细胞对他莫昔芬 (TMX) 的耐药性,而 FOXD3-AS1 的下调降低了 MDA-MB-231 (ER) 细胞中 TMX 的耐药性。类似的结果表明,FOXD3-AS1 抑制减少了 TMX 处理后 MDA-MB-231 细胞形成的异种移植肿瘤的生长,而 T47D 细胞中 FOXD3-AS1 的过表达促进了肿瘤的生长。生物信息学分析和荧光素酶报告基因实验表明,FOXD3-AS1 作为 microRNA-363 (miR-363) 的海绵,恢复了三叶因子 1 (TFF1) mRNA 的表达。miR-363 的过表达降低了 FOXD3-AS1 诱导的 T47D 细胞增殖,而过表达 TFF1 则恢复了 FOXD3-AS1 沉默后 MDA-MB-231 细胞的生长。FOXD3-AS1 增加了磷酸肌醇 3-激酶 (PI3K)/蛋白激酶 B (Akt) 的磷酸化,而 miR-363 则减弱了这一作用。PI3K/Akt 的抑制阻断了 FOXD3-AS1 的作用,并降低了 T47D 和 MCF-7 细胞中的 TMX 耐药性。综上所述,本研究表明,FOXD3-AS1 作为 microRNA-363 (miR-363) 的海绵,上调 TFF1 的表达,导致 PI3K/Akt 信号通路的激活,从而导致 BC 细胞的抗雌激素耐药性。

https://cdn.ncbi.nlm.nih.gov/pmc/blobs/aa77/8806484/cd1b01d6d199/KBIE_A_1962694_UF0001_OC.jpg

文献AI研究员

20分钟写一篇综述,助力文献阅读效率提升50倍。

立即体验

用中文搜PubMed

大模型驱动的PubMed中文搜索引擎

马上搜索

文档翻译

学术文献翻译模型,支持多种主流文档格式。

立即体验