Suppr超能文献

低深度全基因组测序检测到的高染色体不稳定性与 BRCA1 种系突变乳腺癌中的 TP53 拷贝数丢失和预后不良相关。

High chromosome instability identified by low-pass whole-genome sequencing assay is associated with TP53 copy loss and worse prognosis in BRCA1 germline mutation breast cancer.

机构信息

Department of Pathology, Cancer Hospital of the University of Chinese Academy of Sciences (Zhejiang Cancer Hospital), Hangzhou, 310022, China.

Institute of Cancer and Basic Medicine (ICBM), Chinese Academy of Sciences, Hangzhou, 310022, China.

出版信息

Breast Cancer. 2022 Jan;29(1):103-113. doi: 10.1007/s12282-021-01286-1. Epub 2021 Aug 17.

Abstract

BACKGROUND

Though BRCA1 mutation is the most susceptible factor of breast cancer, its prognostic value is disputable. Here in this study, we use a novel method which based on whole-genome analysis to evaluate the chromosome instability (CIN) value and identified the potential relationship between CIN and prognosis of breast cancer patients with germline-BRCA1 mutation.

MATERIALS AND METHODS

Sanger sequencing or a 98-gene panel sequencing assay was used to screen for BRCA1 germline small mutations in 1151 breast cancer patients with high-risk factors. MLPA assay was employed to screen BRCA1 large genomic rearrangements in familial breast cancer patients with BRCA1 negative for small mutations. Thirty-two samples with unique BRCA1 germline mutation patterns were further subjected to CIN evaluation by LPWGS (low-pass whole-genome sequencing) technology.

RESULTS

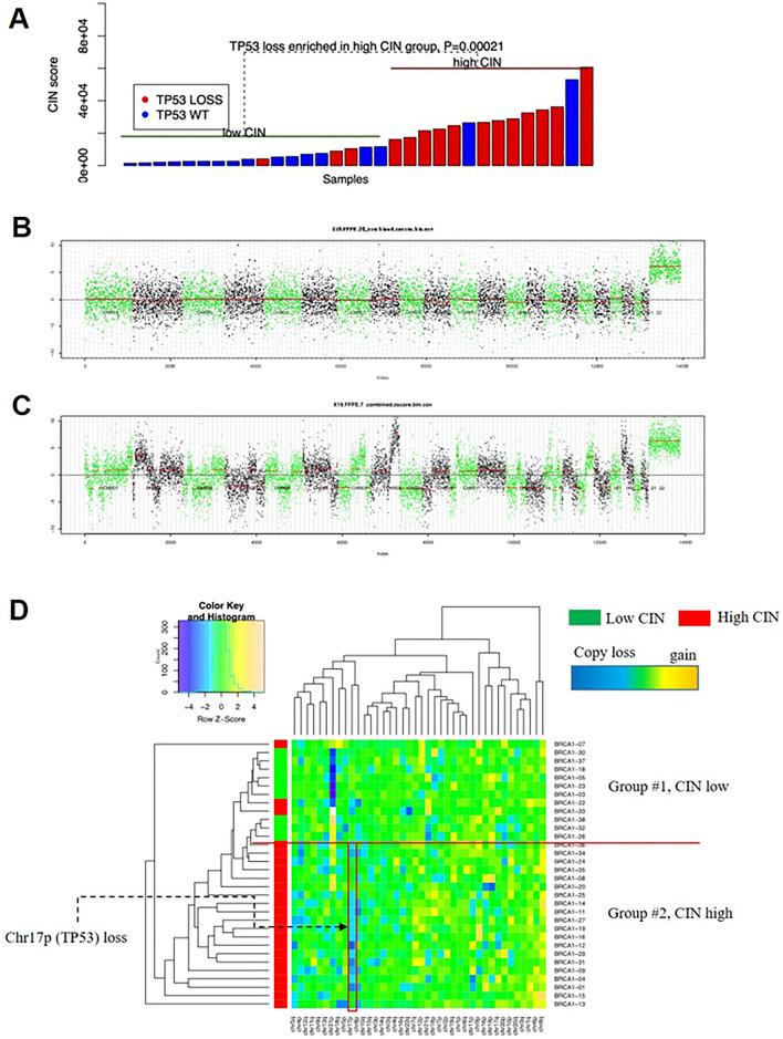
Firstly, 113 patients with germline BRCA1 mutations were screened from the cohort. Further CIN analysis by the LPWGS assay indicated that CIN was independent from the mutation location or type of BRCA1. Patients with high CIN status had shorter disease-free survival rates (DFS) (HR = 6.54, 95% CI 1.30-32.98, P = 0.034). The TP53 copy loss was also characterized by LPWGS assay. The rates of TP53 copy loss in CIN high and CIN low groups were 85.71% (12/14) and 16.67% (3/18), respectively.

CONCLUSION

CIN-high is a prognostic factor correlated with shorter DFS and was independent with the germline BRCA1 mutation pattern. Higher CIN values were significantly correlated with TP53 copy loss in breast cancer patients with germline BRCA1 mutation. Our results revealed a reliable molecular parameter for distinguishing patients with poor prognosis from the BRCA1-mutated breast cancer patients.

摘要

背景

尽管 BRCA1 突变是乳腺癌最易感性的因素,但它的预后价值存在争议。在本研究中,我们使用了一种基于全基因组分析的新方法来评估染色体不稳定性(CIN)值,并确定了胚系 BRCA1 突变的乳腺癌患者中 CIN 与预后之间的潜在关系。

材料与方法

采用 Sanger 测序或 98 基因panel 测序法筛选 1151 例高危因素乳腺癌患者的 BRCA1 胚系小突变。对 BRCA1 阴性的家族性乳腺癌患者采用 MLPA 检测法筛选 BRCA1 大片段基因组重排。对具有独特 BRCA1 胚系突变模式的 32 个样本进一步采用 LPWGS(低深度全基因组测序)技术进行 CIN 评估。

结果

首先,从队列中筛选出 113 例携带胚系 BRCA1 突变的患者。进一步通过 LPWGS 检测法进行 CIN 分析表明,CIN 与 BRCA1 的突变位置或类型无关。CIN 状态较高的患者无病生存率(DFS)更短(HR=6.54,95%CI 1.30-32.98,P=0.034)。通过 LPWGS 检测法还可鉴定出 TP53 拷贝丢失。在 CIN 高和 CIN 低组中,TP53 拷贝丢失的发生率分别为 85.71%(12/14)和 16.67%(3/18)。

结论

CIN 高是与较短 DFS 相关的预后因素,与胚系 BRCA1 突变模式无关。乳腺癌患者中较高的 CIN 值与胚系 BRCA1 突变的 TP53 拷贝丢失显著相关。我们的研究结果为区分具有不良预后的 BRCA1 突变型乳腺癌患者提供了一种可靠的分子参数。

https://cdn.ncbi.nlm.nih.gov/pmc/blobs/6faf/8732803/7141785503a7/12282_2021_1286_Fig1_HTML.jpg

文献AI研究员

20分钟写一篇综述,助力文献阅读效率提升50倍。

立即体验

用中文搜PubMed

大模型驱动的PubMed中文搜索引擎

马上搜索

文档翻译

学术文献翻译模型,支持多种主流文档格式。

立即体验