Suppr超能文献

消除推定的 Ku70 磷酸化位点导致 DNA 损伤修复缺陷和自发性肝细胞癌的诱导。

Ablating putative Ku70 phosphorylation sites results in defective DNA damage repair and spontaneous induction of hepatocellular carcinoma.

机构信息

Division of Molecular Radiation Biology, Department of Radiation Oncology, UT Southwestern Medical Center, Dallas, TX, USA.

KBR, Houston, TX, USA.

出版信息

Nucleic Acids Res. 2021 Sep 27;49(17):9836-9850. doi: 10.1093/nar/gkab743.

Abstract

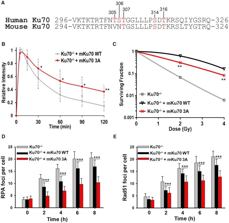
Multiple pathways mediate the repair of DNA double-strand breaks (DSBs), with numerous mechanisms responsible for driving choice between the pathways. Previously, we reported that mutating five putative phosphorylation sites on the non-homologous end joining (NHEJ) factor, Ku70, results in sustained retention of human Ku70/80 at DSB ends and attenuation of DSB repair via homologous recombination (HR). In this study, we generated a knock-in mouse, in which the three conserved putative phosphorylation sites of Ku70 were mutated to alanine to ablate potential phosphorylation (Ku703A/3A), in order to examine if disrupting DSB repair pathway choice by modulating Ku70/80 dynamics at DSB ends results in enhanced genomic instability and tumorigenesis. The Ku703A/3A mice developed spontaneous and have accelerated chemical-induced hepatocellular carcinoma (HCC) compared to wild-type (Ku70+/+) littermates. The HCC tumors from the Ku703A/3A mice have increased γH2AX and 8-oxo-G staining, suggesting decreased DNA repair. Spontaneous transformed cell lines from Ku703A/3A mice are more radiosensitive, have a significant decrease in DNA end resection, and are more sensitive to the DNA cross-linking agent mitomycin C compared to cells from Ku70+/+ littermates. Collectively, these findings demonstrate that mutating the putative Ku70 phosphorylation sites results in defective DNA damage repair and disruption of this process drives genomic instability and accelerated development of HCC.

摘要

多种途径介导 DNA 双链断裂 (DSB) 的修复,许多机制负责驱动途径之间的选择。此前,我们报道称,突变非同源末端连接 (NHEJ) 因子 Ku70 上的五个假定磷酸化位点,导致人 Ku70/80 在 DSB 末端的持续保留,并通过同源重组 (HR) 减弱 DSB 修复。在这项研究中,我们生成了一种敲入小鼠,其中 Ku70 的三个保守假定磷酸化位点突变为丙氨酸以消除潜在磷酸化 (Ku703A/3A),以检查通过调节 DSB 末端 Ku70/80 动力学来破坏 DSB 修复途径选择是否会导致基因组不稳定性和肿瘤发生增强。与野生型 (Ku70+/+) 同窝仔相比,Ku703A/3A 小鼠自发发展并加速了化学诱导的肝细胞癌 (HCC)。来自 Ku703A/3A 小鼠的 HCC 肿瘤有增加的 γH2AX 和 8-氧代-G 染色,表明 DNA 修复减少。与 Ku70+/+ 同窝仔的细胞相比,来自 Ku703A/3A 小鼠的自发转化细胞系对辐射更敏感,DNA 末端切除显著减少,并且对 DNA 交联剂丝裂霉素 C 更敏感。总之,这些发现表明,突变假定的 Ku70 磷酸化位点导致 DNA 损伤修复缺陷,并且该过程的破坏会导致基因组不稳定性并加速 HCC 的发展。

https://cdn.ncbi.nlm.nih.gov/pmc/blobs/3d9f/8464062/e734901e45d1/gkab743gra1.jpg

文献AI研究员

20分钟写一篇综述,助力文献阅读效率提升50倍。

立即体验

用中文搜PubMed

大模型驱动的PubMed中文搜索引擎

马上搜索

文档翻译

学术文献翻译模型,支持多种主流文档格式。

立即体验