Suppr超能文献

DNA-PKcs 依赖性 RECQL4 磷酸化通过稳定 DNA 双链断裂处的 NHEJ 机制促进 NHEJ。

DNA-PKcs-dependent phosphorylation of RECQL4 promotes NHEJ by stabilizing the NHEJ machinery at DNA double-strand breaks.

机构信息

Department of Radiation Oncology, UT Southwestern Medical Center, Dallas, TX 75390, USA.

DNA Repair Section, National Institute on Aging, National Institutes of Health, Baltimore, MD 21224, USA.

出版信息

Nucleic Acids Res. 2022 Jun 10;50(10):5635-5651. doi: 10.1093/nar/gkac375.

Abstract

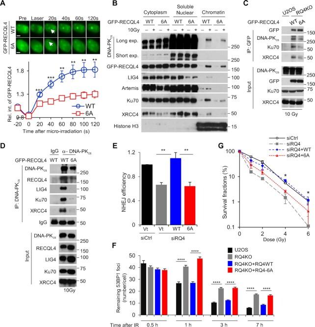
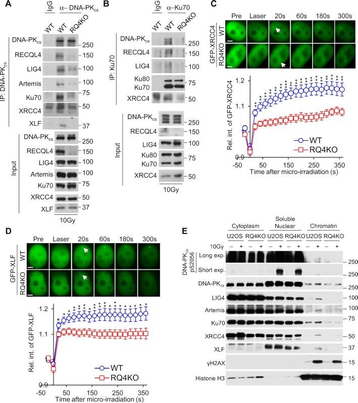
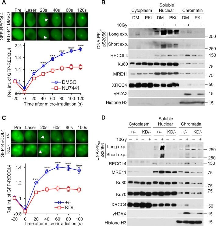
Non-homologous end joining (NHEJ) is the major pathway that mediates the repair of DNA double-strand breaks (DSBs) generated by ionizing radiation (IR). Previously, the DNA helicase RECQL4 was implicated in promoting NHEJ, but its role in the pathway remains unresolved. In this study, we report that RECQL4 stabilizes the NHEJ machinery at DSBs to promote repair. Specifically, we find that RECQL4 interacts with the NHEJ core factor DNA-PKcs and the interaction is increased following IR. RECQL4 promotes DNA end bridging mediated by DNA-PKcs and Ku70/80 in vitro and the accumulation/retention of NHEJ factors at DSBs in vivo. Moreover, interaction between DNA-PKcs and the other core NHEJ proteins following IR treatment is attenuated in the absence of RECQL4. These data indicate that RECQL4 promotes the stabilization of the NHEJ factors at DSBs to support formation of the NHEJ long-range synaptic complex. In addition, we observed that the kinase activity of DNA-PKcs is required for accumulation of RECQL4 to DSBs and that DNA-PKcs phosphorylates RECQL4 at six serine/threonine residues. Blocking phosphorylation at these sites reduced the recruitment of RECQL4 to DSBs, attenuated the interaction between RECQL4 and NHEJ factors, destabilized interactions between the NHEJ machinery, and resulted in decreased NHEJ. Collectively, these data illustrate reciprocal regulation between RECQL4 and DNA-PKcs in NHEJ.

摘要

非同源末端连接(NHEJ)是介导电离辐射(IR)产生的 DNA 双链断裂(DSBs)修复的主要途径。先前,DNA 解旋酶 RECQL4 被牵连促进 NHEJ,但它在该途径中的作用仍未解决。在这项研究中,我们报告 RECQL4 在 DSB 处稳定 NHEJ 机制以促进修复。具体而言,我们发现 RECQL4 与 NHEJ 核心因子 DNA-PKcs 相互作用,并且这种相互作用在 IR 后增加。RECQL4 促进由 DNA-PKcs 和 Ku70/80 介导的 DNA 末端桥接,并且在体内促进 NHEJ 因子在 DSB 处的积累/保留。此外,在缺乏 RECQL4 的情况下,IR 处理后 DNA-PKcs 与其他核心 NHEJ 蛋白之间的相互作用减弱。这些数据表明 RECQL4 促进 NHEJ 因子在 DSB 处的稳定,以支持 NHEJ 长程突触复合物的形成。此外,我们观察到 DNA-PKcs 的激酶活性对于 RECQL4 向 DSB 的积累是必需的,并且 DNA-PKcs 在六个丝氨酸/苏氨酸残基处磷酸化 RECQL4。阻断这些位点的磷酸化会减少 RECQL4 向 DSB 的募集,减弱 RECQL4 与 NHEJ 因子之间的相互作用,使 NHEJ 机制之间的相互作用不稳定,并导致 NHEJ 减少。总的来说,这些数据说明了 RECQL4 和 DNA-PKcs 之间在 NHEJ 中的相互调节。

https://cdn.ncbi.nlm.nih.gov/pmc/blobs/6a21/9178012/d8cbd3cdbbb3/gkac375fig1.jpg

文献AI研究员

20分钟写一篇综述,助力文献阅读效率提升50倍。

立即体验

用中文搜PubMed

大模型驱动的PubMed中文搜索引擎

马上搜索

文档翻译

学术文献翻译模型,支持多种主流文档格式。

立即体验