Suppr超能文献

通过合理构建近红外两亲性聚集诱导发光分子激活细胞凋亡:克服线粒体膜电位的束缚以实现增强的肿瘤消融

Activation of apoptosis by rationally constructing NIR amphiphilic AIEgens: surmounting the shackle of mitochondrial membrane potential for amplified tumor ablation.

作者信息

Li Haidong, Lu Yang, Chung Jeewon, Han Jingjing, Kim Heejeong, Yao Qichao, Kim Gyoungmi, Wu Xiaofeng, Long Saran, Peng Xiaojun, Yoon Juyoung

机构信息

Department of Chemistry and Nanoscience, Ewha Womans University Seoul 03760 Korea

State Key Laboratory of Fine Chemicals, Dalian University of Technology 2 Linggong Road Dalian 116024 P. R. China

出版信息

Chem Sci. 2021 Jul 6;12(31):10522-10531. doi: 10.1039/d1sc02227j. eCollection 2021 Aug 11.

Abstract

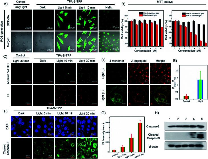
In recent years, the use of aggregation-induced emission luminogens (AIEgens) for biological imaging and phototherapy has become an area of intense research. However, most traditional AIEgens suffer from undesired aggregation in aqueous media with "always on" fluorescence, or their targeting effects cannot be maintained accurately in live cells with the microenvironment changes. These drawbacks seriously impede their application in the fields of bio-imaging and antitumor therapy, which require a high signal-to-noise ratio. Herein, we propose a molecular design strategy to tune the dispersity of AIEgens in both lipophilic and hydrophilic systems to obtain the novel near-infrared (NIR, ∼737 nm) amphiphilic AIE photosensitizer (named ) with two positive charges as well as a triplet lifetime of 11.43 μs. The synergistic effects of lipophilicity, electrostatic interaction, and structure-anchoring enable the wider dynamic range of AIEgen for mitochondrial targeting with tolerance to the changes of mitochondrial membrane potential (Δ ). Intriguingly, was difficult for normal cells to be taken up, indicative of low inherent toxicity for normal cells and tissues. Deeper insight into the changes of mitochondrial membrane potential and cleaved caspase 3 levels further revealed the mechanism of tumor cell apoptosis activated by AIEgen under light irradiation. With its advantages of low dark toxicity and good biocompatibility, acting as an efficient theranostic agent, was successfully applied to kill cancer cells and to efficiently inhibit tumor growth in mice. This study will provide a new avenue for researchers to design more ideal amphiphilic AIE photosensitizers with NIR fluorescence.

摘要

近年来,聚集诱导发光 luminogens(AIEgens)在生物成像和光疗中的应用已成为一个深入研究的领域。然而,大多数传统的 AIEgens 在水性介质中会发生不期望的聚集,具有“一直开启”的荧光,或者它们的靶向作用在活细胞中随着微环境的变化无法准确维持。这些缺点严重阻碍了它们在生物成像和抗肿瘤治疗领域的应用,而这些领域需要高信噪比。在此,我们提出一种分子设计策略,以调节 AIEgens 在亲脂性和亲水性系统中的分散性,从而获得具有两个正电荷以及 11.43 μs 三重态寿命的新型近红外(NIR,~737 nm)两亲性 AIE 光敏剂(命名为 )。亲脂性、静电相互作用和结构锚定的协同效应使 AIEgen 能够更广泛地动态靶向线粒体,并且耐受线粒体膜电位(Δ )的变化。有趣的是, 难以被正常细胞摄取,这表明其对正常细胞和组织的固有毒性较低。对线粒体膜电位变化和裂解的半胱天冬酶 3 水平的更深入研究进一步揭示了 AIEgen 在光照下激活肿瘤细胞凋亡的机制。凭借其低暗毒性和良好生物相容性的优势, 作为一种高效的诊疗试剂,成功应用于杀死癌细胞并有效抑制小鼠肿瘤生长。这项研究将为研究人员设计更理想的具有近红外荧光的两亲性 AIE 光敏剂提供一条新途径。

https://cdn.ncbi.nlm.nih.gov/pmc/blobs/1b1b/8356816/dd879f905140/d1sc02227j-s1.jpg

文献AI研究员

20分钟写一篇综述,助力文献阅读效率提升50倍。

立即体验

用中文搜PubMed

大模型驱动的PubMed中文搜索引擎

马上搜索

文档翻译

学术文献翻译模型,支持多种主流文档格式。

立即体验