Suppr超能文献

抗体增强细胞外囊泡在小鼠迟发型超敏反应中的抑制活性。

Antibodies Enhance the Suppressive Activity of Extracellular Vesicles in Mouse Delayed-Type Hypersensitivity.

作者信息

Nazimek Katarzyna, Bustos-Morán Eugenio, Blas-Rus Noelia, Nowak Bernadeta, Totoń-Żurańska Justyna, Seweryn Michał T, Wołkow Paweł, Woźnicka Olga, Szatanek Rafał, Siedlar Maciej, Askenase Philip W, Sánchez-Madrid Francisco, Bryniarski Krzysztof

机构信息

Department of Immunology, Jagiellonian University Medical College, 18 Czysta St., 31-121 Krakow, Poland.

Department of Immunology, Hospital de la Princesa, Health Research Institute of Princesa Hospital (ISS-IP), Autonomous University of Madrid, 28006 Madrid, Spain.

出版信息

Pharmaceuticals (Basel). 2021 Jul 27;14(8):734. doi: 10.3390/ph14080734.

Abstract

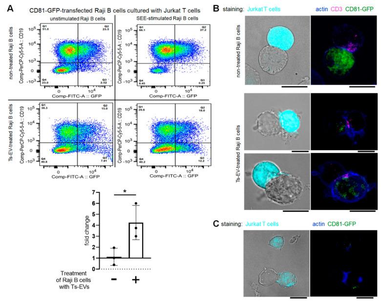
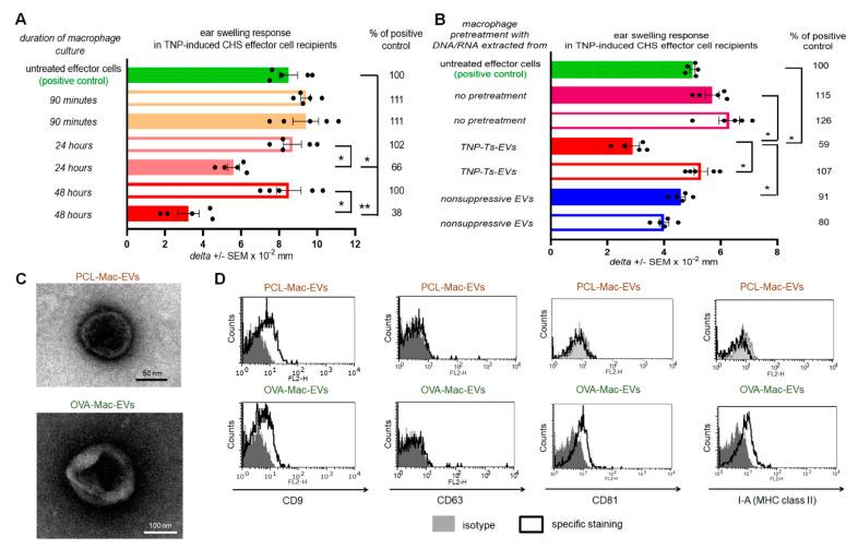
Previously, we showed that mouse delayed-type hypersensitivity (DTH) can be antigen-specifically downregulated by suppressor T cell-derived miRNA-150 carried by extracellular vesicles (EVs) that target antigen-presenting macrophages. However, the exact mechanism of the suppressive action of miRNA-150-targeted macrophages on effector T cells remained unclear, and our current studies aimed to investigate it. By employing the DTH mouse model, we showed that effector T cells were inhibited by macrophage-released EVs in a miRNA-150-dependent manner. This effect was enhanced by the pre-incubation of EVs with antigen-specific antibodies. Their specific binding to MHC class II-expressing EVs was proved in flow cytometry and ELISA-based experiments. Furthermore, by the use of nanoparticle tracking analysis and transmission electron microscopy, we found that the incubation of macrophage-released EVs with antigen-specific antibodies resulted in EVs' aggregation, which significantly enhanced their suppressive activity in vivo. Nowadays, it is increasingly evident that EVs play an exceptional role in intercellular communication and selective cargo transfer, and thus are considered promising candidates for therapeutic usage. However, EVs appear to be less effective than their parental cells. In this context, our current studies provide evidence that antigen-specific antibodies can be easily used for increasing EVs' biological activity, which has great therapeutic potential.

摘要

先前,我们发现细胞外囊泡(EV)携带的、由抑制性T细胞产生的miRNA-150可抗原特异性下调小鼠迟发型超敏反应(DTH),这些细胞外囊泡靶向抗原呈递巨噬细胞。然而,miRNA-150靶向的巨噬细胞对效应T细胞的抑制作用的确切机制仍不清楚,我们目前的研究旨在对此进行探究。通过采用DTH小鼠模型,我们发现效应T细胞受到巨噬细胞释放的EV以miRNA-150依赖的方式抑制。用抗原特异性抗体预孵育EV可增强这种效应。在基于流式细胞术和酶联免疫吸附测定(ELISA)的实验中证实了它们与表达MHC II类分子的EV的特异性结合。此外,通过纳米颗粒跟踪分析和透射电子显微镜,我们发现巨噬细胞释放的EV与抗原特异性抗体孵育会导致EV聚集,这显著增强了它们在体内的抑制活性。如今,越来越明显的是,EV在细胞间通讯和选择性货物转运中发挥着特殊作用,因此被认为是有前景的治疗用途候选物。然而,EV似乎比其亲本细胞的效果要差。在这种情况下,我们目前的研究提供了证据,表明抗原特异性抗体可轻易用于提高EV的生物活性,这具有巨大的治疗潜力。

https://cdn.ncbi.nlm.nih.gov/pmc/blobs/ca28/8398949/dc36255ca726/pharmaceuticals-14-00734-g001.jpg

文献AI研究员

20分钟写一篇综述,助力文献阅读效率提升50倍。

立即体验

用中文搜PubMed

大模型驱动的PubMed中文搜索引擎

马上搜索

文档翻译

学术文献翻译模型,支持多种主流文档格式。

立即体验