Suppr超能文献

汉坦病毒心肺综合征中细胞因子表达和纤溶酶原激活的纵向评估显示终末期疾病免疫调节功能障碍。

Longitudinal Assessment of Cytokine Expression and Plasminogen Activation in Hantavirus Cardiopulmonary Syndrome Reveals Immune Regulatory Dysfunction in End-Stage Disease.

机构信息

Department of Pathology, University of New Mexico School of Medicine, Albuquerque, NM 87131, USA.

Bioinformatics Shared Resource Center, Division of Molecular Medicine, Department of Internal Medicine, University of New Mexico Comprehensive Cancer Center, University of New Mexico Health Sciences Center, Albuquerque, NM 87131, USA.

出版信息

Viruses. 2021 Aug 12;13(8):1597. doi: 10.3390/v13081597.

Abstract

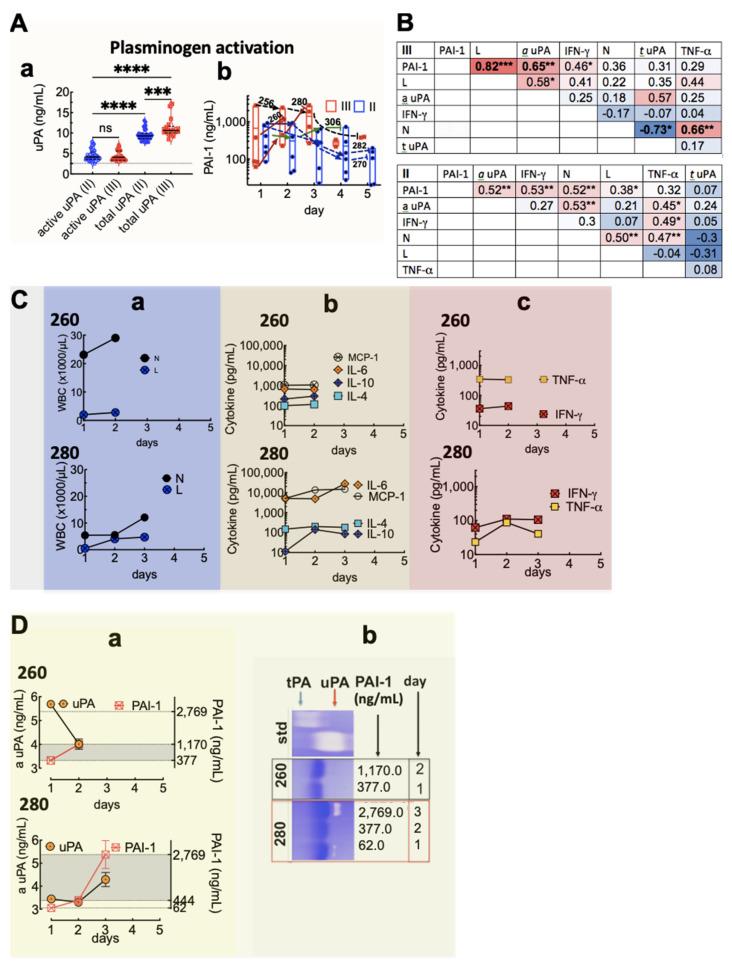
Pathogenic New World orthohantaviruses cause hantavirus cardiopulmonary syndrome (HCPS), a severe immunopathogenic disease in humans manifested by pulmonary edema and respiratory distress, with case fatality rates approaching 40%. High levels of inflammatory mediators are present in the lungs and systemic circulation of HCPS patients. Previous studies have provided insights into the pathophysiology of HCPS. However, the longitudinal correlations of innate and adaptive immune responses and disease outcomes remain unresolved. This study analyzed serial immune responses in 13 HCPS cases due to Sin Nombre orthohantavirus (SNV), with 11 severe cases requiring extracorporeal membrane oxygenation (ECMO) treatment and two mild cases. We measured viral load, levels of various cytokines, urokinase plasminogen activator (uPA), and plasminogen activator inhibitor-1 (PAI-1). We found significantly elevated levels of proinflammatory cytokines and PAI-1 in five end-stage cases. There was no difference between the expression of active uPA in survivors' and decedents' cases. However, total uPA in decedents' cases was significantly higher compared to survivors'. In some end-stage cases, uPA was refractory to PAI-1 inhibition as measured by zymography, where uPA and PAI-1 were strongly correlated to lymphocyte counts and IFN-γ. We also found bacterial co-infection influencing the etiology and outcome of immune response in two cases. Unsupervised Principal Component Analysis and hierarchical cluster analyses resolved separate waves of correlated immune mediators expressed in one case patient due to a sequential co-infection of bacteria and SNV. Overall, a robust proinflammatory immune response, characterized by an imbalance in T helper 17 (Th17) and regulatory T-cells (Treg) subsets, was correlated with dysregulated inflammation and mortality. Our sample size is small; however, the core differences correlated to survivors and end-stage HCPS are instructive.

摘要

致病的新世界 orthohantaviruses 导致汉坦病毒心肺综合征(HCPS),这是一种严重的免疫发病人类疾病,表现为肺水肿和呼吸窘迫,病死率接近 40%。HCPS 患者的肺部和全身循环中存在高水平的炎症介质。先前的研究提供了对 HCPS 病理生理学的深入了解。然而,固有和适应性免疫反应与疾病结果的纵向相关性仍未解决。本研究分析了 13 例由于辛诺柏 orthohantavirus(SNV)引起的 HCPS 病例的系列免疫反应,其中 11 例严重病例需要体外膜氧合(ECMO)治疗,2 例轻度病例。我们测量了病毒载量、各种细胞因子、尿激酶纤溶酶原激活物(uPA)和纤溶酶原激活物抑制剂-1(PAI-1)的水平。我们发现 5 例终末期病例中促炎细胞因子和 PAI-1 水平显著升高。幸存者和死亡者病例中活性 uPA 的表达无差异。然而,死亡者病例中的总 uPA 明显高于幸存者。在一些终末期病例中,通过酶谱法测量时,uPA 对 PAI-1 抑制的反应性降低,uPA 和 PAI-1 与淋巴细胞计数和 IFN-γ强烈相关。我们还发现细菌合并感染影响免疫反应的病因和结果在两个病例中。无监督主成分分析和层次聚类分析确定了一个病例患者由于细菌和 SNV 的序贯合并感染而表达的相关免疫介质的单独波。总的来说,强大的促炎免疫反应,其特征是 Th17(Th17)和调节性 T 细胞(Treg)亚群的不平衡,与失调的炎症和死亡率相关。我们的样本量较小;然而,与幸存者和终末期 HCPS 相关的核心差异具有指导意义。

https://cdn.ncbi.nlm.nih.gov/pmc/blobs/d340/8402847/51a093d908ab/viruses-13-01597-g001.jpg

文献AI研究员

20分钟写一篇综述,助力文献阅读效率提升50倍。

立即体验

用中文搜PubMed

大模型驱动的PubMed中文搜索引擎

马上搜索

文档翻译

学术文献翻译模型,支持多种主流文档格式。

立即体验