Suppr超能文献

SOX10 缺失严重损害了人多能干细胞向迁移后神经嵴细胞的生成。

SOX10 ablation severely impairs the generation of postmigratory neural crest from human pluripotent stem cells.

机构信息

Department of Cardiology, The Eighth Affiliated Hospital, Sun Yat-sen University, Shenzhen, Guangdong, China.

Center for Stem Cell Biology and Tissue Engineering, Key Laboratory for Stem Cells and Tissue Engineering, Ministry of Education, Zhongshan School of Medicine, Sun Yat-Sen University, Guangzhou, Guangdong, China.

出版信息

Cell Death Dis. 2021 Aug 27;12(9):814. doi: 10.1038/s41419-021-04099-4.

Abstract

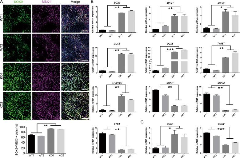
Animal studies have indicated that SOX10 is one of the key transcription factors regulating the proliferation, migration and differentiation of multipotent neural crest (NC), and mutation of SOX10 in humans may lead to type 4 Waardenburg syndrome (WS). However, the exact role of SOX10 in human NC development and the underlying molecular mechanisms of SOX10-related human diseases remain poorly understood due to the lack of appropriate human model systems. In this study, we successfully generated SOX10-knockout human induced pluripotent stem cells (SOX10 hiPSCs) by the CRISPR-Cas9 gene editing tool. We found that loss of SOX10 significantly inhibited the generation of p75HNK1/CD49D postmigratory neural crest stem cells (NCSCs) and upregulated the cell apoptosis rate during NC commitment from hiPSCs. Moreover, we discovered that both the neuronal and glial differentiation capacities of SOX10 NCSCs were severely compromised. Intriguingly, we showed that SOX10 hiPSCs generated markedly more TFAP2Cnonneural ectoderm cells (NNE) than control hiPSCs during neural crest differentiation. Our results indicate that SOX10 is crucial for the transition of premigratory cells to migrating NC and is vital for NC survival. Taken together, these results provide new insights into the function of SOX10 in human NC development, and the SOX10-knockout hiPSC lines may serve as a valuable cell model to study the pathogenesis of SOX10-related human neurocristopathies.

摘要

动物研究表明,SOX10 是调节多能神经嵴(NC)增殖、迁移和分化的关键转录因子之一,人类 SOX10 的突变可能导致 4 型 Waardenburg 综合征(WS)。然而,由于缺乏合适的人类模型系统,SOX10 在人类 NC 发育中的确切作用以及与 SOX10 相关的人类疾病的潜在分子机制仍知之甚少。在这项研究中,我们成功地使用 CRISPR-Cas9 基因编辑工具生成了 SOX10 敲除的人类诱导多能干细胞(SOX10 hiPSCs)。我们发现,SOX10 的缺失显著抑制了 p75HNK1/CD49D 迁移后神经嵴干细胞(NCSCs)的产生,并在上皮细胞向 hiPSCs 神经嵴分化过程中上调了细胞凋亡率。此外,我们发现 SOX10 NCSCs 的神经元和神经胶质分化能力都严重受损。有趣的是,我们发现 SOX10 hiPSCs 在神经嵴分化过程中比对照 hiPSCs 产生了明显更多的 TFAP2C 非神经外胚层细胞(NNE)。我们的结果表明,SOX10 对于前迁移细胞向迁移的 NC 的转变至关重要,并且对于 NC 的存活至关重要。总之,这些结果为 SOX10 在人类 NC 发育中的功能提供了新的见解,并且 SOX10 敲除 hiPSC 系可能作为研究与 SOX10 相关的人类神经嵴病变发病机制的有价值的细胞模型。

https://cdn.ncbi.nlm.nih.gov/pmc/blobs/acae/8397771/375144a42030/41419_2021_4099_Fig1_HTML.jpg

文献AI研究员

20分钟写一篇综述,助力文献阅读效率提升50倍。

立即体验

用中文搜PubMed

大模型驱动的PubMed中文搜索引擎

马上搜索

文档翻译

学术文献翻译模型,支持多种主流文档格式。

立即体验