Suppr超能文献

一种新型环状 RNA circPPFIA1 通过海绵吸附 miR-340-3p 并调控 ELK1 表达促进喉鳞状细胞癌进展。

A novel circular RNA circPPFIA1 promotes laryngeal squamous cell carcinoma progression through sponging miR-340-3p and regulating ELK1 expression.

机构信息

Department of Otorhinolaryngology Head and Neck Surgery, The Second Hospital of Tianjin Medical University, Tianjin, P.R. China.

出版信息

Bioengineered. 2021 Dec;12(1):5220-5230. doi: 10.1080/21655979.2021.1959866.

Abstract

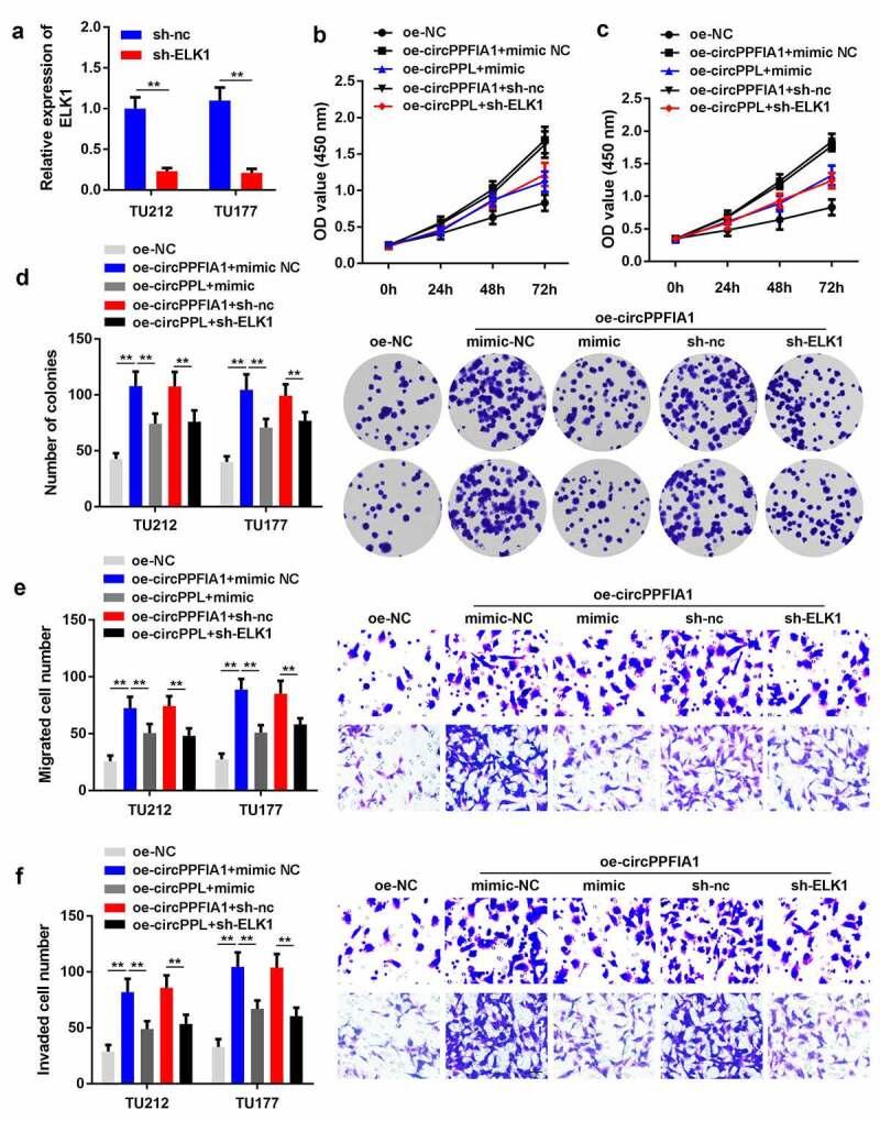
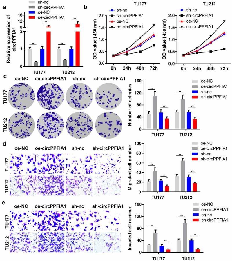
Abnormal expression of circular RNA (circRNA) is closely related to the occurrence and development of many cancers. By screening the expression of circRNA, we identified a novel circRNA termed as has_circ_0023326 in laryngeal squamous cell carcinoma (LSCC). We verified the expression of circPPFIA1 and found that it was upregulated in LSCC tissues compared to the adjacent normal tissues. Functional studies were carried out to detect the effect of circPPFIA1 expression on the phenotype of LSCC cells. These results suggest that circPPFIA1 knockdown can suppress the proliferation, migration, and invasion of LSCC cells, while circPPFIA1 overexpression can promote these processes. Mechanistically, miR-340-3p was predicted to be the target miRNA sponged by circPPFIA1 as confirmed through the luciferase assay and rescue experiments. In addition, miR-340-3p was found to target ELK1 and inhibit its expression. Taken together, circPPFIA1 promotes the progression of LSCC via the miR-340-3p/ELK1 signaling axis, which may serve as a novel prognostic or therapeutic target for LSCC.

摘要

环状 RNA (circRNA) 的异常表达与许多癌症的发生和发展密切相关。通过筛选 circRNA 的表达,我们在喉鳞状细胞癌 (LSCC) 中鉴定了一种新型的环状 RNA,称为 has_circ_0023326。我们验证了 circPPFIA1 的表达,发现其在 LSCC 组织中的表达高于相邻正常组织。功能研究旨在检测 circPPFIA1 表达对 LSCC 细胞表型的影响。这些结果表明,circPPFIA1 敲低可抑制 LSCC 细胞的增殖、迁移和侵袭,而过表达 circPPFIA1 则可促进这些过程。机制上,通过荧光素酶报告和挽救实验证实,circPPFIA1 可作为 miR-340-3p 的靶 miRNA 发挥作用。此外,还发现 miR-340-3p 可靶向 ELK1 并抑制其表达。总之,circPPFIA1 通过 miR-340-3p/ELK1 信号轴促进 LSCC 的进展,这可能为 LSCC 的预后或治疗提供新的靶点。

https://cdn.ncbi.nlm.nih.gov/pmc/blobs/9e2e/8806628/1c2e21d4a053/KBIE_A_1959866_F0001_OC.jpg

文献AI研究员

20分钟写一篇综述,助力文献阅读效率提升50倍。

立即体验

用中文搜PubMed

大模型驱动的PubMed中文搜索引擎

马上搜索

文档翻译

学术文献翻译模型,支持多种主流文档格式。

立即体验