Suppr超能文献

环状 RNA CircSHKBP1 通过调节 microR-766-5p/高迁移率族 AT 钩蛋白 2 轴促进喉鳞状细胞癌的增殖、侵袭、血管生成和干细胞样特性。

Circular RNA CircSHKBP1 accelerates the proliferation, invasion, angiogenesis, and stem cell-like properties via modulation of microR-766-5p/high mobility group AT-hook 2 axis in laryngeal squamous cell carcinoma.

机构信息

Department of Radiation Oncology, Eye & ENT Hospital of Fudan University, Shanghai, China.

出版信息

Bioengineered. 2022 May;13(5):11551-11563. doi: 10.1080/21655979.2022.2068922.

Abstract

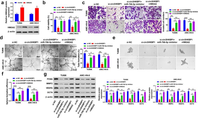
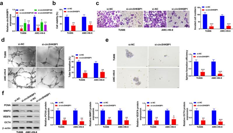
Laryngeal squamous cell carcinoma (LSCC) is a common malignancy in head and neck. Circular SHKBP1 (circSHKBP) exerts momentous functions in the occurrence of many cancers including LSCC. Thus, we investigated the oncogenic capacities of circSHKBP1 in LSCC, and revealed the underlying mechanism as a competing endogenous RNA. The expression levels of circSHKBP1, miR-766-5p, and high mobility group AT-hook 2 (HMGA2) were examined by quantitative real-time PCR and their influences on the overall survival were measured by Kaplan-Meier method. The correlations between circSHKBP1 and miR-766-5p or HMGA2 were detected by Spearman's rank correlation analysis. , the influences of circSHKBP1/miR-766-5p/HMGA2 axis on the tumorigenesis of LSCC were examined by CCK-8, transwell, sphere formation, and angiogenesis assays, respectively. circSHKBP1 expression was up-regulated in the LSCC specimens and cell lines. And elevated circSHKBP1 expression was closely linked to poor prognosis. Silencing circSHKBP1 expression restrained cell proliferation, invasion, angiogenesis, stem cell-like properties and tumor growth. We observed that miR-766-5p was down-regulated and negatively correlated to circSHKBP1 in LSCC samples. However, HMGA2 was highly expressed and positively associated with circSHKBP1 in these specimens. Importantly, the levels of circSHKBP1, miR-766-5p, and HMGA2 were closely associated with patients' clinical parameters including lymph nodes metastasis and TNM stages. Mechanistic analysis clarified that circSHKBP1 sponged miR-766-5p to regulate HMGA2, the target of miR-766-5p. Moreover, miR-766-5p inhibition and overexpression of HMGA2 rescued the tumor-suppressing roles of circSHKBP1 downregulation in LSCC. In conclusion, circSHKBP1 accelerated the tumorigenesis of LSCC via modulating HMGA2 by targeting miR-766-5p.

摘要

喉鳞状细胞癌 (LSCC) 是头颈部常见的恶性肿瘤。环状 SHKBP1 (circSHKBP) 在包括 LSCC 在内的许多癌症的发生中发挥着重要作用。因此,我们研究了 circSHKBP1 在 LSCC 中的致癌能力,并揭示了作为竞争性内源性 RNA 的潜在机制。通过定量实时 PCR 检测 circSHKBP1、miR-766-5p 和高迁移率族 AT 钩 2 (HMGA2) 的表达水平,并通过 Kaplan-Meier 法测量它们对总生存率的影响。通过 Spearman 秩相关分析检测 circSHKBP1 与 miR-766-5p 或 HMGA2 之间的相关性。通过 CCK-8、transwell、球体形成和血管生成测定分别检测 circSHKBP1/miR-766-5p/HMGA2 轴对 LSCC 发生的影响。circSHKBP1 在 LSCC 标本和细胞系中表达上调。上调的 circSHKBP1 表达与不良预后密切相关。沉默 circSHKBP1 表达抑制细胞增殖、侵袭、血管生成、干细胞样特性和肿瘤生长。我们观察到 miR-766-5p 在 LSCC 样本中下调且与 circSHKBP1 呈负相关。然而,HMGA2 在这些标本中高表达且与 circSHKBP1 呈正相关。重要的是,circSHKBP1、miR-766-5p 和 HMGA2 的水平与患者的临床参数密切相关,包括淋巴结转移和 TNM 分期。机制分析表明,circSHKBP1 吸附 miR-766-5p 来调节 HMGA2,即 miR-766-5p 的靶标。此外,circSHKBP1 下调抑制 miR-766-5p 和过表达 HMGA2 挽救了 circSHKBP1 下调在 LSCC 中的肿瘤抑制作用。总之,circSHKBP1 通过靶向 miR-766-5p 调节 HMGA2 加速 LSCC 的肿瘤发生。

https://cdn.ncbi.nlm.nih.gov/pmc/blobs/857e/9275975/1e7400b650d0/KBIE_A_2068922_UF0001_OC.jpg

文献AI研究员

20分钟写一篇综述,助力文献阅读效率提升50倍。

立即体验

用中文搜PubMed

大模型驱动的PubMed中文搜索引擎

马上搜索

文档翻译

学术文献翻译模型,支持多种主流文档格式。

立即体验