Suppr超能文献

喉癌的高通量测序图谱:环状RNA、长链非编码RNA和信使RNA的共表达及竞争性内源RNA网络分析

High-throughput sequencing profile of laryngeal cancers: analysis of co-expression and competing endogenous RNA networks of circular RNAs, long non-coding RNAs, and messenger RNAs.

作者信息

Wang Zheng, Gu Jia, Han Tao, Li Kai

机构信息

Department of Otorhinolaryngology, the First Affiliated Hospital of China Medical University, Shenyang, China.

Department of Oncology, the First Affiliated Hospital of China Medical University, Shenyang, China.

出版信息

Ann Transl Med. 2021 Mar;9(6):483. doi: 10.21037/atm-21-584.

Abstract

BACKGROUND

Circular RNAs (circRNAs) and long non-coding RNAs (lncRNAs) have been recently identified as new classes of non-coding RNAs which participate in carcinogenesis and tumor progression. However, the functions of these non-coding RNAs and gene expression patterns are largely unknown.

METHODS

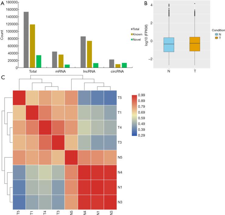
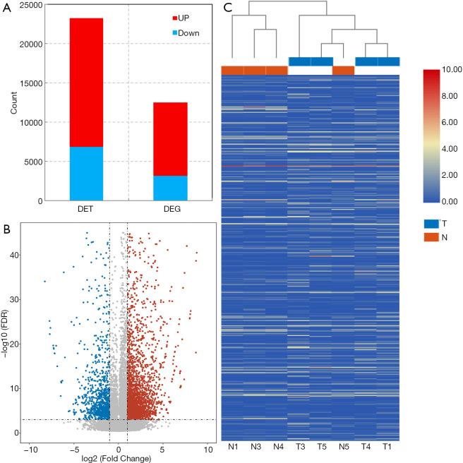
We carried out high-throughput sequencing to analyze the differential expression of RNAs in 5 coupled laryngeal cancer (LC) and corresponding adjacent noncancerous tissues. Bioinformatics analyses were performed to predict the functions of these non-coding RNAs via co-expression, competing endogenous RNA networks and pathway enrichment analysis. The differential expression of the selected RNAs were confirmed using RT-qPCR. The CCK8, EDU, Transwell, and wound healing assays were conducted to validate the biological functions of SNHG29 in LC. Western blot assay was performed to identify the effects of SNHG29 having on the epithelial to mesenchymal transition process. Kaplan-Meier analysis was used to investigate whether the expression level of SNHG29 correlated with survival in LC patients. One-way ANOVA was used to analyze the correlation between the expression of SNHG29 and clinicopathological parameters of the included patients.

RESULTS

Compared to normal laryngeal tissues, 31,763 non-coding RNAs were upregulated and 11,557 non-coding RNAs were downregulated in cancer tissues. SNHG29 expression was low in the LC cell lines and tissues predicting a better clinical prognosis. SNHG29 was also found to inhibit the proliferation, migration, and invasion ability of LC, exerting a suppressive role in the epithelial to mesenchymal transition process as well. SNHG29 downregulation was significantly correlated with differentiation (P=0.026), T-stage (P=0.041), lymphatic metastasis (P=0.044), and clinical stage (P=0.037). We found that the biological functions of differentially expressed transcripts included cell adhesion, biological adhesion, and migration and invasion related to adherens junction pathways.

CONCLUSIONS

Our study was the first to describe the non-coding RNA profile of LC, and suggested that dysregulated non-coding RNAs could be involved in LC tumorigenesis. SNHG29 was demonstrated to play crucial roles in inhibiting the pathogenesis and progression of LC. Our findings provide a new approach for further analyses of pathogenetic mechanisms, the detection of novel transcripts, and the identification of valuable biomarkers for this tumor.

摘要

背景

环状RNA(circRNAs)和长链非编码RNA(lncRNAs)最近被鉴定为参与致癌作用和肿瘤进展的新型非编码RNA。然而,这些非编码RNA的功能和基因表达模式在很大程度上尚不清楚。

方法

我们进行了高通量测序,以分析5对喉癌(LC)及其相应的癌旁非癌组织中RNA的差异表达。通过共表达、竞争性内源RNA网络和通路富集分析进行生物信息学分析,以预测这些非编码RNA的功能。使用RT-qPCR确认所选RNA的差异表达。进行CCK8、EDU、Transwell和伤口愈合试验,以验证SNHG29在LC中的生物学功能。进行蛋白质免疫印迹试验,以确定SNHG29对上皮-间质转化过程的影响。采用Kaplan-Meier分析来研究SNHG29的表达水平与LC患者生存率是否相关。采用单因素方差分析来分析SNHG29的表达与纳入患者临床病理参数之间的相关性。

结果

与正常喉组织相比,癌组织中有31,763种非编码RNA上调,11,557种非编码RNA下调。SNHG29在LC细胞系和组织中的表达较低,提示临床预后较好。还发现SNHG29抑制LC的增殖、迁移和侵袭能力,在上皮-间质转化过程中也发挥抑制作用。SNHG29下调与分化(P=0.026)、T分期(P=0.041)、淋巴转移(P=0.044)和临床分期(P=0.037)显著相关。我们发现差异表达转录本的生物学功能包括细胞黏附、生物黏附以及与黏着连接通路相关的迁移和侵袭。

结论

我们的研究首次描述了LC的非编码RNA谱,并表明失调的非编码RNA可能参与LC的肿瘤发生。已证明SNHG29在抑制LC的发病机制和进展中起关键作用。我们的研究结果为进一步分析发病机制、检测新转录本以及鉴定该肿瘤有价值的生物标志物提供了新方法。

https://cdn.ncbi.nlm.nih.gov/pmc/blobs/0ecf/8039704/9bc93cf55abd/atm-09-06-483-f1.jpg

文献AI研究员

20分钟写一篇综述,助力文献阅读效率提升50倍。

立即体验

用中文搜PubMed

大模型驱动的PubMed中文搜索引擎

马上搜索

文档翻译

学术文献翻译模型,支持多种主流文档格式。

立即体验