Suppr超能文献

铁死亡相关长链非编码 RNA 特征与食管鳞癌的预后、肿瘤微环境和治疗敏感性相关。

Ferroptosis-Related lncRNA Signature Correlates with the Prognosis, Tumor Microenvironment, and Therapeutic Sensitivity of Esophageal Squamous Cell Carcinoma.

机构信息

Department of Radiotherapy and Oncology, The Affiliated Hospital of Jiangnan University, Wuxi, Jiangsu 214000, China.

Department of Radiotherapy and Oncology, the Affiliated Suzhou Hospital of Nanjing Medical University, Gusu School, Nanjing Medical University, Suzhou, Jiangsu 215000, China.

出版信息

Oxid Med Cell Longev. 2022 Jul 16;2022:7465880. doi: 10.1155/2022/7465880. eCollection 2022.

Abstract

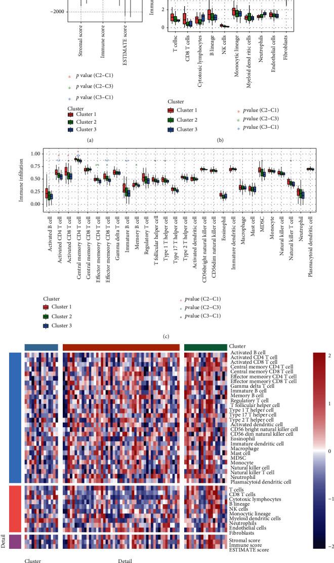
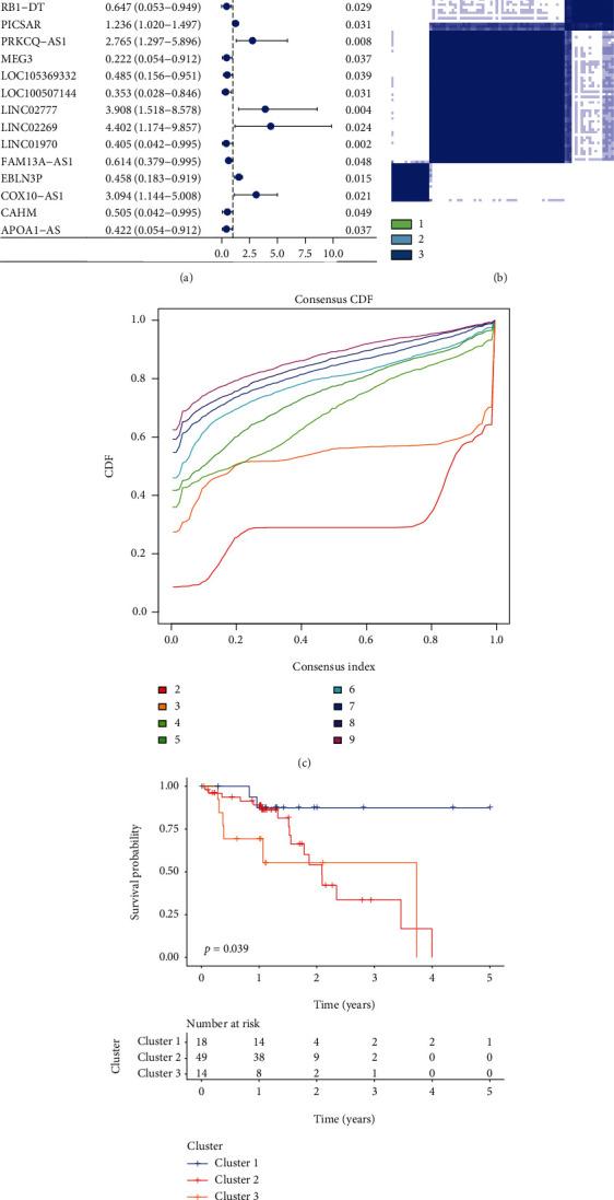
Esophageal squamous cell carcinoma (ESCC) is the most prevalent form of esophageal cancer in China and is closely associated with malignant biological characteristics and poor survival. Ferroptosis is a newly discovered iron-dependent mode of cell death that plays an important role in the biological behavior of ESCC cells. The clinical significance of ferroptosis-related long noncoding RNAs (FRLs) in ESCC remains unknown and warrants further research. The current study obtained RNA sequencing profiles and corresponding clinical data from The Cancer Genome Atlas (TCGA) and Gene Expression Omnibus (GEO) databases, and FRLs were obtained through coexpression analysis. Consensus clustering was employed to divide the subjects into clusters, and immune-associated pathways were identified by functional analysis. The current study observed significant differences in the enrichment scores of immune cells among different clusters. Patients from TCGA-ESCC database were designated as the training cohort. A ten-FRL prediction signature was established using the least absolute shrinkage and selection operator Cox regression model and validated using the GEO cohort and our own independent validation database. Real-time quantitative polymerase chain reaction was used to verify the expression of the ten FRLs, and the ssGSEA analysis was employed to evaluate their function. In addition, the IMvigor database was used to assess the predictive value of the signature in terms of immunotherapeutic responses. Multivariate Cox and stratification analyses revealed that the ten-FRL signature was an independent predictor of the overall survival (OS). Patients with ESCC in the high-risk group displayed worse survival, a characteristic tumor immune microenvironment, and low immunotherapeutic benefits compared to those in the low-risk group. Collectively, the risk model established in this study could serve as a promising predictor of prognosis and immunotherapeutic response in patients with ESCC.

摘要

食管鳞状细胞癌 (ESCC) 是中国最常见的食管癌形式,与恶性生物学特征和不良生存密切相关。铁死亡是一种新发现的铁依赖性细胞死亡方式,在 ESCC 细胞的生物学行为中发挥着重要作用。铁死亡相关长非编码 RNA (FRL) 在 ESCC 中的临床意义尚不清楚,需要进一步研究。本研究从癌症基因组图谱 (TCGA) 和基因表达综合 (GEO) 数据库中获得了 RNA 测序图谱和相应的临床数据,并通过共表达分析获得了 FRL。采用共识聚类将研究对象分为聚类,并通过功能分析鉴定免疫相关途径。本研究观察到不同聚类之间免疫细胞的富集评分存在显著差异。TCGA-ESCC 数据库中的患者被指定为训练队列。使用最小绝对收缩和选择算子 Cox 回归模型建立了一个包含十个 FRL 的预测标志,并使用 GEO 队列和我们自己的独立验证数据库进行验证。采用实时定量聚合酶链反应验证十个 FRL 的表达情况,并用 ssGSEA 分析评估其功能。此外,还使用了 IMvigor 数据库来评估该标志在免疫治疗反应方面的预测价值。多变量 Cox 和分层分析表明,十个 FRL 标志是总生存期 (OS) 的独立预测因子。与低风险组相比,高风险组的 ESCC 患者的生存情况更差,肿瘤免疫微环境特征更差,免疫治疗获益更低。综上所述,本研究建立的风险模型可作为预测 ESCC 患者预后和免疫治疗反应的有前途的指标。

https://cdn.ncbi.nlm.nih.gov/pmc/blobs/6cde/9315452/1b6375991bc5/OMCL2022-7465880.001.jpg

文献AI研究员

20分钟写一篇综述,助力文献阅读效率提升50倍。

立即体验

用中文搜PubMed

大模型驱动的PubMed中文搜索引擎

马上搜索

文档翻译

学术文献翻译模型,支持多种主流文档格式。

立即体验