Suppr超能文献

肺腺癌中一种铁死亡和铁代谢相关长链非编码RNA特征的表征

Characterization of a ferroptosis and iron-metabolism related lncRNA signature in lung adenocarcinoma.

作者信息

Yao Jie, Chen Xiao, Liu Xiao, Li Rui, Zhou Xijia, Qu Yiqing

机构信息

Department of Pulmonary and Critical Care Medicine, Qilu Hospital, Cheeloo College of Medicine, Shandong University, Jinan, China.

Shandong Key Laboratory of Infectious Respiratory Diseases, Qilu Hospital of Shandong University, Jinan, China.

出版信息

Cancer Cell Int. 2021 Jul 3;21(1):340. doi: 10.1186/s12935-021-02027-2.

Abstract

BACKGROUND

Long non-coding RNAs (lncRNAs) are increasingly recognized as the crucial mediators in the regulation of ferroptosis and iron metabolism. A systematic understanding of ferroptosis and iron-metabolism related lncRNAs (FIRLs) in lung adenocarcinoma (LUAD) is essential for new diagnostic and therapeutic strategies.

METHODS

FIRLs were obtained through Pearson correlation analysis between ferroptosis and iron-metabolism related genes and all lncRNAs. Univariate and multivariate Cox regression analysis were used to identify optimal prognostic lncRNAs. Next, a novel signature was constructed and risk score of each patient was calculated. Survival analysis and ROC analysis were performed to evaluate the predictive performance using The Cancer Genome Atlas Lung Adenocarcinoma (TCGA-LUAD) and Gene Expression Omnibus (GEO) datasets, respectively. Furthermore, multivariate Cox and stratification analysis were used to assess prognostic value of this signature in whole cohort and various subgroups. The correlation of risk signature with immune infiltration and gene mutation was also discussed. The expression of lncRNAs was verified by quantitative real-time PCR (qRT-PCR).

RESULTS

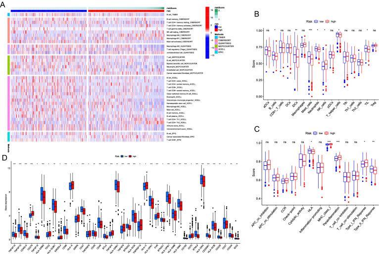
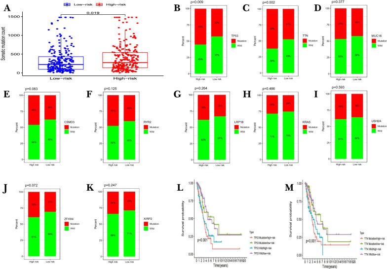
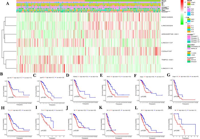
A 7-FIRLs signature including ARHGEF26-AS1, LINC01137, C20orf197, MGC32805, TMPO-AS1, LINC00324, and LINC01116 was established in the present study to assess the overall survival (OS) of LUAD. The survival analysis and ROC curve indicated good predictive performance of the signature in both the TCGA training set and the GEO validation set. Multivariate Cox and stratification analysis indicated that the 7-FIRLs signature was an independent prognostic factor for OS. Nomogram exhibited robust validity in prognostic prediction. Differences in immune cells, immune functions and gene mutation were also found between high-risk and low-risk groups.

CONCLUSIONS

This risk signature based on the FIRLs may be promising for the clinical prediction of prognosis and immunotherapeutic responses in LUAD patients.

摘要

背景

长链非编码RNA(lncRNAs)越来越被认为是铁死亡和铁代谢调节中的关键介质。系统了解肺腺癌(LUAD)中铁死亡和铁代谢相关lncRNAs(FIRLs)对于新的诊断和治疗策略至关重要。

方法

通过铁死亡和铁代谢相关基因与所有lncRNAs之间的Pearson相关分析获得FIRLs。使用单变量和多变量Cox回归分析来识别最佳预后lncRNAs。接下来,构建一个新的特征并计算每个患者的风险评分。分别使用癌症基因组图谱肺腺癌(TCGA-LUAD)和基因表达综合数据库(GEO)数据集进行生存分析和ROC分析,以评估预测性能。此外,使用多变量Cox和分层分析来评估该特征在整个队列和各个亚组中的预后价值。还讨论了风险特征与免疫浸润和基因突变的相关性。通过定量实时PCR(qRT-PCR)验证lncRNAs的表达。

结果

在本研究中建立了一个包含ARHGEF26-AS1、LINC01137、C20orf197、MGC32805、TMPO-AS1、LINC00324和LINC01116的7-FIRLs特征,以评估LUAD的总生存期(OS)。生存分析和ROC曲线表明该特征在TCGA训练集和GEO验证集中均具有良好的预测性能。多变量Cox和分层分析表明,7-FIRLs特征是OS的独立预后因素。列线图在预后预测中表现出强大的有效性。在高风险和低风险组之间还发现了免疫细胞、免疫功能和基因突变的差异。

结论

基于FIRLs的这种风险特征可能在LUAD患者的预后临床预测和免疫治疗反应方面具有前景。

https://cdn.ncbi.nlm.nih.gov/pmc/blobs/96cb/8254945/d867b9d186b7/12935_2021_2027_Fig1_HTML.jpg

文献AI研究员

20分钟写一篇综述,助力文献阅读效率提升50倍。

立即体验

用中文搜PubMed

大模型驱动的PubMed中文搜索引擎

马上搜索

文档翻译

学术文献翻译模型,支持多种主流文档格式。

立即体验