Suppr超能文献

艾杜清方通过抑制 TAM/CXCL1 诱导的 Treg 分化和浸润来抑制乳腺癌转移。

Aiduqing formula inhibits breast cancer metastasis by suppressing TAM/CXCL1-induced Treg differentiation and infiltration.

机构信息

The Research Center of Integrative Cancer Medicine, Discipline of Integrated Chinese and Western Medicine, The Second Clinical College of Guangzhou University of Chinese Medicine, Guangzhou, Guangdong, China.

Guangdong Provincial Key Laboratory of Clinical Research On Traditional Chinese Medicine Syndrome, Guangdong Provincial Academy of Chinese Medical Sciences, Guangdong Provincial Hospital of Chinese Medicine, Guangzhou, Guangdong, China.

出版信息

Cell Commun Signal. 2021 Aug 30;19(1):89. doi: 10.1186/s12964-021-00775-2.

Abstract

BACKGROUND

Metastasis represents the leading cause of death in patients with breast cancer. Traditional Chinese medicine is particularly appreciated for metastatic diseases in Asian countries due to its benefits for survival period prolongation and immune balance modulation. However, the underlying molecular mechanisms remain largely unknown. This study aimed to explore the antimetastatic effect and immunomodulatory function of a clinical formula Aiduqing (ADQ).

METHODS

Naive CD4 T cells, regulatory T cells (Tregs), and CD8 T cells were sorted by flow cytometry. Then, breast cancer cells and these immune cells were co-cultured in vitro or co-injected into mice in vivo to simulate their coexistence. Flow cytometry, ELISA, qPCR, double luciferase reporter gene assay, and chromatin immunoprecipitation assay were conducted to investigate the immunomodulatory and antimetastatic mechanisms of ADQ.

RESULTS

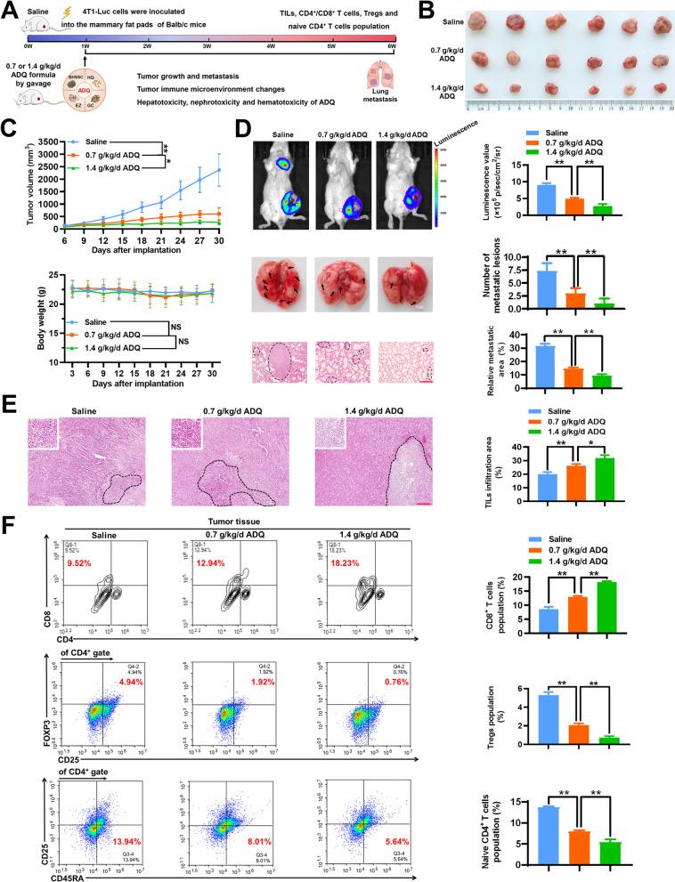
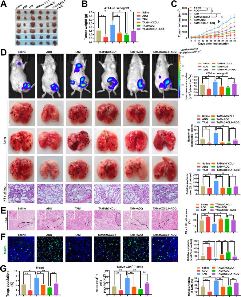
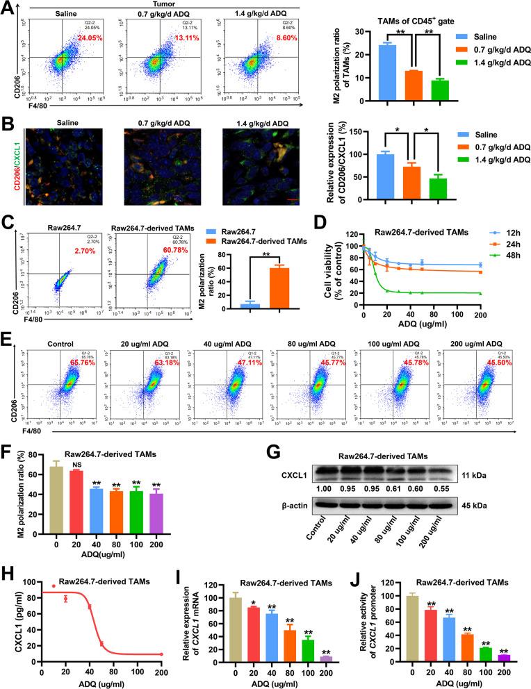
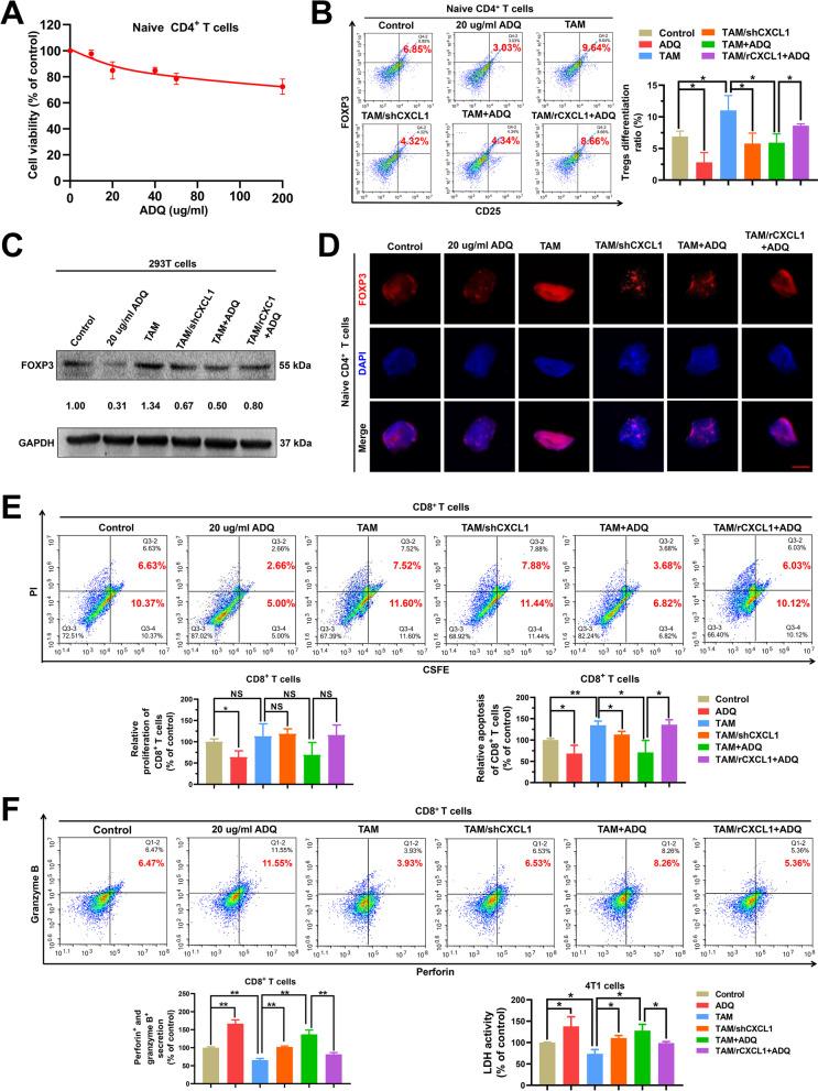
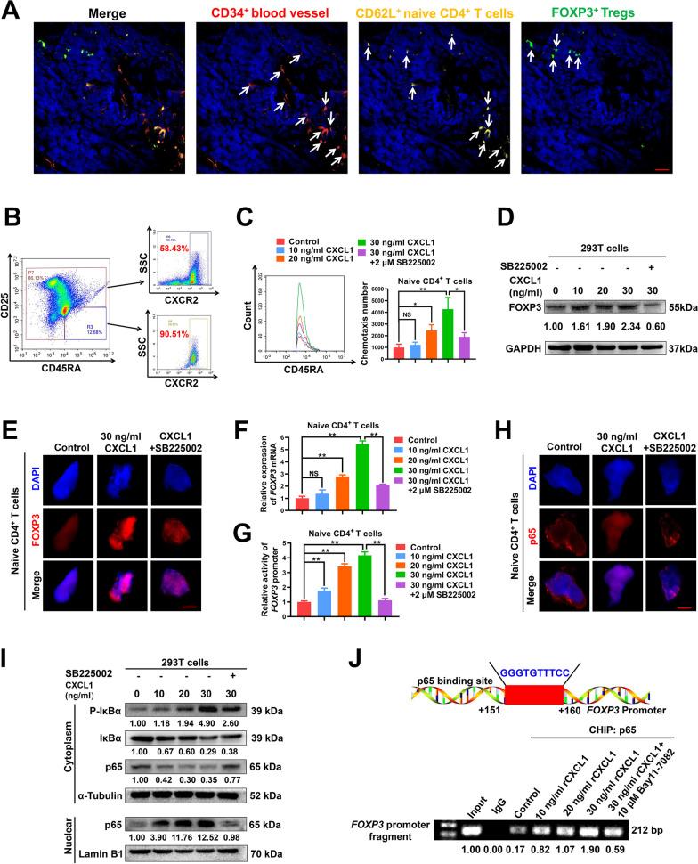
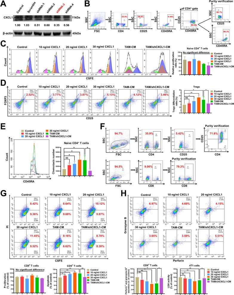
ADQ treatment by oral gavage significantly suppressed 4T1-Luc xenograft growth and lung metastasis in the orthotopic breast cancer mouse model, without noticeable hepatotoxicity, nephrotoxicity, or hematotoxicity. Meanwhile, ADQ remodeled the immunosuppressive tumor microenvironment (TME) by increasing the infiltration of tumor-infiltrating lymphocytes (TILs) and cytotoxic CD8 T cells, and decreasing the infiltration of Tregs, naive CD4 T cells, and tumor-associated macrophages (TAMs). Molecular mechanism studies revealed that ADQ remarkably inhibited CXCL1 expression and secretion from TAMs and thus suppressed the chemotaxis and differentiation of naive CD4 T cells into Tregs, leading to the enhanced cytotoxic effects of CD8 T cells. Mechanistically, TAM-derived CXCL1 promoted the differentiation of naive CD4 T cells into Tregs by transcriptionally activating the NF-κB/FOXP3 signaling. Lastly, mouse 4T1-Luc xenograft experiments validated that ADQ formula inhibited breast cancer immune escape and lung metastasis by suppressing the TAM/CXCL1/Treg pathway.

CONCLUSIONS

This study not only provides preclinical evidence supporting the application of ADQ in inhibiting breast cancer metastasis but also sheds novel insights into TAM/CXCL1/NF-κB/FOXP3 signaling as a promising therapeutic target for Treg modulation and breast cancer immunotherapy. Video Abstract.

摘要

背景

转移是导致乳腺癌患者死亡的主要原因。在亚洲国家,由于中药在延长生存期和调节免疫平衡方面的益处,因此特别适用于转移性疾病。然而,其潜在的分子机制在很大程度上仍然未知。本研究旨在探讨一种临床方剂爱得清(ADQ)的抗转移作用和免疫调节功能。

方法

通过流式细胞术分选幼稚 CD4 T 细胞、调节性 T 细胞(Tregs)和 CD8 T 细胞。然后,在体外将乳腺癌细胞与这些免疫细胞共培养或在体内共注射到小鼠中,以模拟它们的共存。通过流式细胞术、ELISA、qPCR、双荧光素酶报告基因检测和染色质免疫沉淀检测来研究 ADQ 的免疫调节和抗转移机制。

结果

口服 ADQ 治疗显著抑制了原位乳腺癌小鼠模型中 4T1-Luc 异种移植物的生长和肺转移,且无明显的肝毒性、肾毒性或血液毒性。同时,ADQ 通过增加肿瘤浸润淋巴细胞(TILs)和细胞毒性 CD8 T 细胞的浸润,减少 Tregs、幼稚 CD4 T 细胞和肿瘤相关巨噬细胞(TAMs)的浸润,重塑了免疫抑制性肿瘤微环境(TME)。机制研究表明,ADQ 显著抑制了 TAMs 中 CXCL1 的表达和分泌,从而抑制了幼稚 CD4 T 细胞向 Tregs 的趋化和分化,增强了 CD8 T 细胞的细胞毒性作用。从机制上讲,TAM 衍生的 CXCL1 通过转录激活 NF-κB/FOXP3 信号促进幼稚 CD4 T 细胞向 Tregs 的分化。最后,小鼠 4T1-Luc 异种移植实验验证了 ADQ 配方通过抑制 TAM/CXCL1/Treg 通路抑制乳腺癌免疫逃逸和肺转移。

结论

本研究不仅为 ADQ 抑制乳腺癌转移的临床应用提供了临床前证据,还为 TAM/CXCL1/NF-κB/FOXP3 信号作为 Treg 调节和乳腺癌免疫治疗的有前途的治疗靶点提供了新的见解。

https://cdn.ncbi.nlm.nih.gov/pmc/blobs/2a86/8404313/2e3b9f5e3478/12964_2021_775_Fig1_HTML.jpg

文献AI研究员

20分钟写一篇综述,助力文献阅读效率提升50倍。

立即体验

用中文搜PubMed

大模型驱动的PubMed中文搜索引擎

马上搜索

文档翻译

学术文献翻译模型,支持多种主流文档格式。

立即体验