Suppr超能文献

人类肾上腺的单核转录组揭示了低风险和高风险神经母细胞瘤肿瘤的不同细胞特征。

Single-nuclei transcriptomes from human adrenal gland reveal distinct cellular identities of low and high-risk neuroblastoma tumors.

机构信息

Department of Microbiology, Tumor and Cell Biology, Karolinska Institutet, Stockholm, Sweden.

Department of Physiology and Pharmacology, Karolinska Institutet, Stockholm, Sweden.

出版信息

Nat Commun. 2021 Sep 7;12(1):5309. doi: 10.1038/s41467-021-24870-7.

Abstract

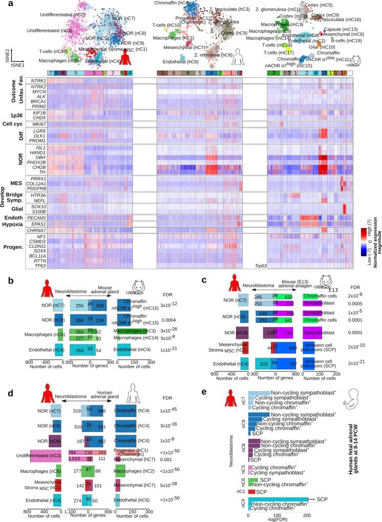
Childhood neuroblastoma has a remarkable variability in outcome. Age at diagnosis is one of the most important prognostic factors, with children less than 1 year old having favorable outcomes. Here we study single-cell and single-nuclei transcriptomes of neuroblastoma with different clinical risk groups and stages, including healthy adrenal gland. We compare tumor cell populations with embryonic mouse sympatho-adrenal derivatives, and post-natal human adrenal gland. We provide evidence that low and high-risk neuroblastoma have different cell identities, representing two disease entities. Low-risk neuroblastoma presents a transcriptome that resembles sympatho- and chromaffin cells, whereas malignant cells enriched in high-risk neuroblastoma resembles a subtype of TRKB+ cholinergic progenitor population identified in human post-natal gland. Analyses of these populations reveal different gene expression programs for worst and better survival in correlation with age at diagnosis. Our findings reveal two cellular identities and a composition of human neuroblastoma tumors reflecting clinical heterogeneity and outcome.

摘要

儿童神经母细胞瘤的预后存在显著差异。诊断时的年龄是最重要的预后因素之一,1 岁以下的儿童预后较好。在这里,我们研究了不同临床风险组和阶段的神经母细胞瘤的单细胞和单细胞核转录组,包括健康的肾上腺。我们将肿瘤细胞群体与胚胎期小鼠交感肾上腺衍生物和出生后人类肾上腺进行了比较。我们提供的证据表明,低风险和高风险神经母细胞瘤具有不同的细胞特征,代表两种疾病实体。低风险神经母细胞瘤呈现出与交感和嗜铬细胞相似的转录组,而高风险神经母细胞瘤中富集的恶性细胞类似于在人类出生后腺体中鉴定出的 TRKB+胆碱能祖细胞的亚型。对这些群体的分析揭示了与诊断时年龄相关的最差和最佳生存的不同基因表达程序。我们的研究结果揭示了两种细胞特征和人类神经母细胞瘤肿瘤的组成,反映了临床异质性和预后。

https://cdn.ncbi.nlm.nih.gov/pmc/blobs/102e/8423786/b0b06b6b22e7/41467_2021_24870_Fig1_HTML.jpg

文献AI研究员

20分钟写一篇综述,助力文献阅读效率提升50倍。

立即体验

用中文搜PubMed

大模型驱动的PubMed中文搜索引擎

马上搜索

文档翻译

学术文献翻译模型,支持多种主流文档格式。

立即体验