Suppr超能文献

PLK4作为神经母细胞瘤分化的关键调节因子及一个有前景的治疗靶点。

PLK4 as a Key Regulator of Neuroblastoma Differentiation and a Promising Therapeutic Target.

作者信息

Tian Xiangdong, Xia Yuren, Gong Wenchen, Zhu Kangwei, Yang Yulong, Han Zhiqiang, Liu Yun, Li Jie, Li Xin, He Yuchao, Gao Mingyou, Chen Lu, Guo Hua, Zhao Qiang

机构信息

Tianjin Medical University Cancer Institute and Hospital, National Clinical Research Center for Cancer, Tianjin's Clinical Research Center for Cancer, Tianjin Key Laboratory of Digestive Cancer, Tianjin, China.

出版信息

Int J Biol Sci. 2025 Jul 28;21(11):4979-4996. doi: 10.7150/ijbs.111449. eCollection 2025.

Abstract

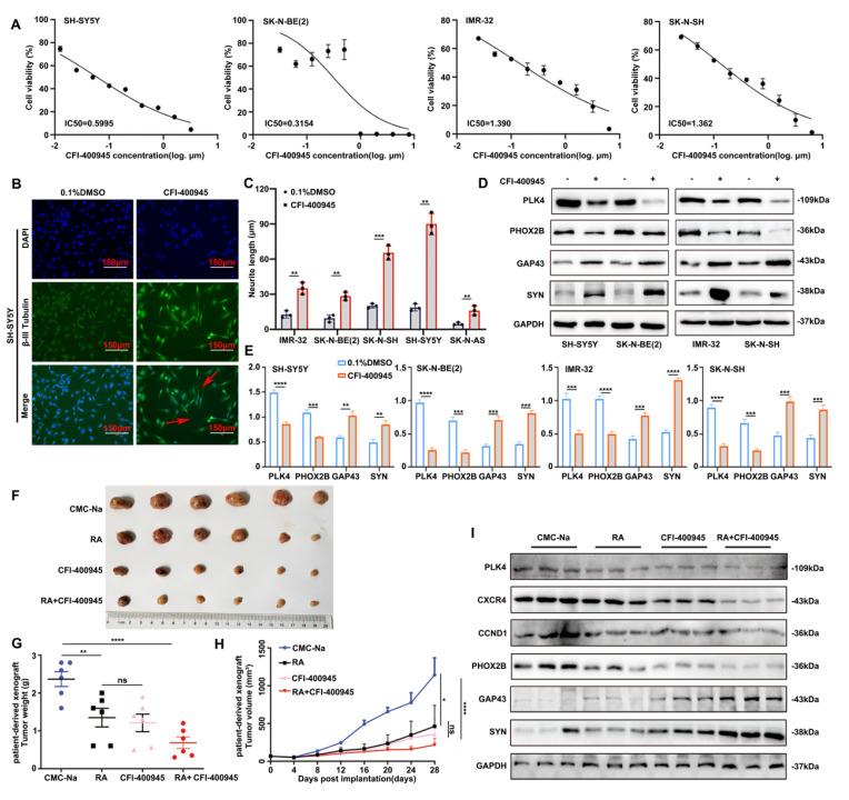
Neuroblastoma (NB) differentiation status critically influences prognosis and treatment response. Although differentiation therapy has shown clinical benefit, its efficacy remains limited. The molecular mechanisms driving NB differentiation are not fully understood. PLK4 has been linked to NB tumorigenesis, but its role in regulating differentiation remains unclear. We investigated the role of PLK4 in neuroblastoma differentiation by modulating its expression both and . Through comprehensive analyses employing Western blotting, co-immunoprecipitation, immunofluorescence and murine neuroblastoma models, we identified downstream signaling pathways involved in PLK4-mediated regulation of neuronal genes. Pharmacological inhibition of PLK4 further confirmed its functional relevance in promoting neuroblastoma differentiation. PLK4 functions as a key regulator of neuroblastoma differentiation. Its depletion enhances neuronal maturation and sensitizes cells to 13- RA. Mechanistically, we identify a novel PLK4-CXCR4 signaling axis that governs neuroblastoma differentiation through PI3K/Akt-mediated modulation of cyclin D1 expression. The selective PLK4 inhibitor CFI-400945 exhibits dual anti-tumor activity by promoting terminal differentiation and suppressing proliferation. Our study identifies PLK4 as a potential molecular switch governing NB differentiation and a promising therapeutic target to overcome resistance to 13- RA.

摘要

神经母细胞瘤(NB)的分化状态对预后和治疗反应有至关重要的影响。尽管分化疗法已显示出临床益处,但其疗效仍然有限。驱动NB分化的分子机制尚未完全了解。PLK4与NB肿瘤发生有关,但其在调节分化中的作用仍不清楚。我们通过上调和下调其表达来研究PLK4在神经母细胞瘤分化中的作用。通过蛋白质免疫印迹、免疫共沉淀、免疫荧光和小鼠神经母细胞瘤模型等综合分析,我们确定了参与PLK4介导的神经元基因调控的下游信号通路。对PLK4的药理学抑制进一步证实了其在促进神经母细胞瘤分化中的功能相关性。PLK4作为神经母细胞瘤分化的关键调节因子发挥作用。其缺失增强了神经元成熟并使细胞对13-顺式维甲酸(13-RA)敏感。从机制上讲,我们确定了一个新的PLK4-CXCR4信号轴,该信号轴通过PI3K/Akt介导的细胞周期蛋白D1表达调节来控制神经母细胞瘤分化。选择性PLK4抑制剂CFI-400945通过促进终末分化和抑制增殖表现出双重抗肿瘤活性。我们的研究确定PLK4是控制NB分化的潜在分子开关,也是克服对13-RA耐药性的有希望的治疗靶点。

https://cdn.ncbi.nlm.nih.gov/pmc/blobs/23dc/12374821/00dfc76fec80/ijbsv21p4979g001.jpg

文献AI研究员

20分钟写一篇综述,助力文献阅读效率提升50倍。

立即体验

用中文搜PubMed

大模型驱动的PubMed中文搜索引擎

马上搜索

文档翻译

学术文献翻译模型,支持多种主流文档格式。

立即体验