Suppr超能文献

基于 CRISPR/Cas9 的全基因组去泛素化酶亚家族筛选鉴定 USP3 为 REST 阻断神经元分化的蛋白质稳定剂,并促进神经母细胞瘤的肿瘤发生。

CRISPR/Cas9-based genome-wide screening of the deubiquitinase subfamily identifies USP3 as a protein stabilizer of REST blocking neuronal differentiation and promotes neuroblastoma tumorigenesis.

机构信息

Graduate School of Biomedical Science and Engineering, Hanyang University, Seoul, 04763, South Korea.

College of Medicine, Hanyang University, Seoul, 04763, South Korea.

出版信息

J Exp Clin Cancer Res. 2023 May 12;42(1):121. doi: 10.1186/s13046-023-02694-1.

Abstract

BACKGROUND

The repressor element-1 silencing transcription factor (REST), a master transcriptional repressor, is essential for maintenance, self-renewal, and differentiation in neuroblastoma. An elevated expression of REST is associated with impaired neuronal differentiation, which results in aggressive neuroblastoma formation. E3 ligases are known to regulate REST protein abundance through the 26 S proteasomal degradation pathway in neuroblastoma. However, deubiquitinating enzymes (DUBs), which counteract the function of E3 ligase-mediated REST protein degradation and their impact on neuroblastoma tumorigenesis have remained unexplored.

METHODS

We employed a CRISPR/Cas9 system to perform a genome-wide knockout of ubiquitin-specific proteases (USPs) and used western blot analysis to screen for DUBs that regulate REST protein abundance. The interaction between USP3 and REST was confirmed by immunoprecipitation and Duolink in situ proximity assays. The deubiquitinating effect of USP3 on REST protein degradation, half-life, and neuronal differentiation was validated by immunoprecipitation, in vitro deubiquitination, protein-turnover, and immunostaining assays. The correlation between USP3 and REST expression was assessed using patient neuroblastoma datasets. The USP3 gene knockout in neuroblastoma cells was performed using CRISPR/Cas9, and the clinical relevance of USP3 regulating REST-mediated neuroblastoma tumorigenesis was confirmed by in vitro and in vivo oncogenic experiments.

RESULTS

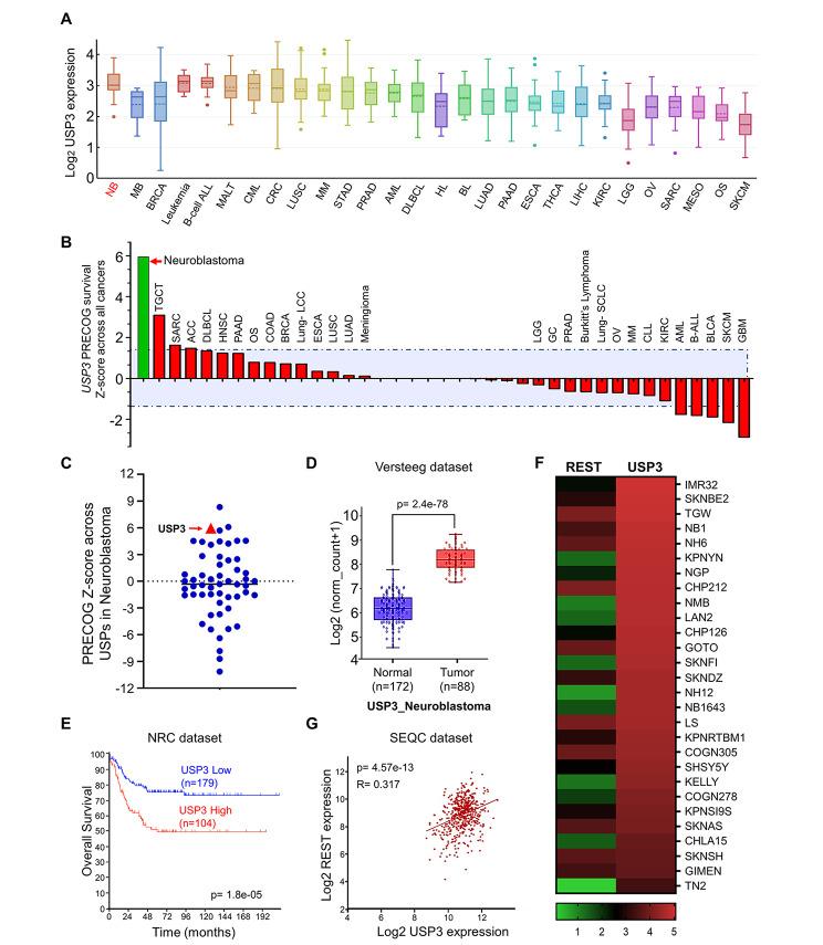
We identified a deubiquitinase USP3 that interacts with, stabilizes, and increases the half-life of REST protein by counteracting its ubiquitination in neuroblastoma. An in silico analysis showed a correlation between USP3 and REST in multiple neuroblastoma cell lines and identified USP3 as a prognostic marker for overall survival in neuroblastoma patients. Silencing of USP3 led to a decreased self-renewal capacity and promoted retinoic acid-induced differentiation in neuroblastoma. A loss of USP3 led to attenuation of REST-mediated neuroblastoma tumorigenesis in a mouse xenograft model.

CONCLUSION

The findings of this study indicate that USP3 is a critical factor that blocks neuronal differentiation, which can lead to neuroblastoma. We envision that targeting USP3 in neuroblastoma tumors might provide an effective therapeutic differentiation strategy for improved survival rates of neuroblastoma patients.

摘要

背景

沉默转录因子元件 1(REST)是一种主要的转录抑制剂,对于神经母细胞瘤的维持、自我更新和分化至关重要。REST 的表达升高与神经元分化受损有关,导致侵袭性神经母细胞瘤的形成。E3 连接酶通过神经母细胞瘤中的 26S 蛋白酶体降解途径来调节 REST 蛋白的丰度。然而,去泛素化酶(DUBs)通过逆转 E3 连接酶介导的 REST 蛋白降解的功能及其对神经母细胞瘤肿瘤发生的影响仍未得到探索。

方法

我们使用 CRISPR/Cas9 系统对泛素特异性蛋白酶(USP)进行全基因组敲除,并使用 Western blot 分析筛选调节 REST 蛋白丰度的 DUBs。通过免疫沉淀和 Duolink 原位接近测定法证实 USP3 与 REST 之间的相互作用。通过免疫沉淀、体外去泛素化、蛋白周转和免疫染色测定法验证了 USP3 对 REST 蛋白降解、半衰期和神经元分化的去泛素化作用。使用患者神经母细胞瘤数据集评估 USP3 和 REST 表达之间的相关性。使用 CRISPR/Cas9 对神经母细胞瘤细胞中的 USP3 基因进行敲除,并通过体外和体内致癌实验证实 USP3 调节 REST 介导的神经母细胞瘤肿瘤发生的临床相关性。

结果

我们鉴定出一种去泛素化酶 USP3,它通过拮抗其泛素化作用与神经母细胞瘤中的 REST 蛋白相互作用、稳定并增加其半衰期。一项计算机分析显示,在多个神经母细胞瘤细胞系中,USP3 与 REST 之间存在相关性,并确定 USP3 是神经母细胞瘤患者总生存率的预后标志物。沉默 USP3 导致神经母细胞瘤自我更新能力下降,并促进维甲酸诱导的分化。USP3 的缺失导致在小鼠异种移植模型中 REST 介导的神经母细胞瘤肿瘤发生减弱。

结论

本研究结果表明,USP3 是阻止神经元分化的关键因素,可能导致神经母细胞瘤。我们设想,针对神经母细胞瘤肿瘤中的 USP3 可能为提高神经母细胞瘤患者的生存率提供一种有效的治疗分化策略。

https://cdn.ncbi.nlm.nih.gov/pmc/blobs/f041/10176696/a02402087c54/13046_2023_2694_Fig3_HTML.jpg

文献AI研究员

20分钟写一篇综述,助力文献阅读效率提升50倍。

立即体验

用中文搜PubMed

大模型驱动的PubMed中文搜索引擎

马上搜索

文档翻译

学术文献翻译模型,支持多种主流文档格式。

立即体验