Suppr超能文献

泛素特异性蛋白酶7去泛素化并调节极光激酶B介导的胞质分裂。

Ubiquitin specific protease 7 deubiquitinates and regulates Aurora B-mediated cytokinesis.

作者信息

Kaushal Kamini, Antao Ainsley Mike, Das Soumyadip, Kim Sammy L, Birappa Girish, Rajkumar Sripriya, Gowda D A Ayush, Ajaykumar C Bindu, Singh Vijai, Kim Keesung, Suresh Bharathi, Ramakrishna Suresh

机构信息

Graduate School of Biomedical Science and Engineering, Hanyang University, Seoul 04763, Korea.

Department of Biological Sciences, College of Sang-Huh Life Science, Konkuk University, Seoul 05029, Korea.

出版信息

BMB Rep. 2025 Aug;58(8):350-356. doi: 10.5483/BMBRep.2024-0154.

Abstract

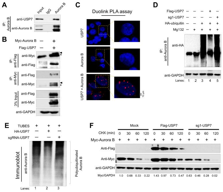
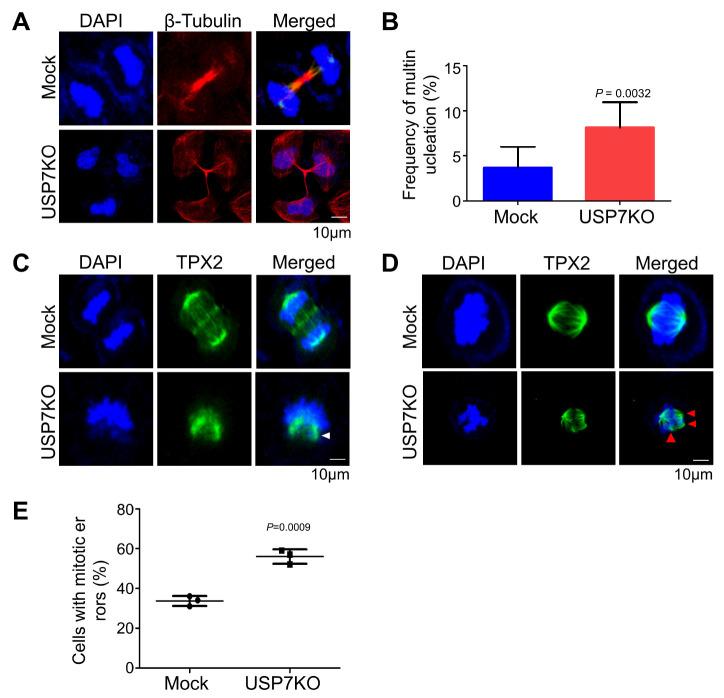
Aurora B is a widely studied mitotic checkpoint kinase that forms a part of the chromosomal passenger complex. The entry to and exit from mitosis are exquisitely controlled by Aurora B proteins, which regulate mitotic phases including chromosomal condensation, segregation, and cytokinesis, ensuring faithful propagation of daughter cells. Abnormal regulation of Aurora B proteins during the cell cycle can cause increased chromosomal segregation errors and ultimately lead to cancer. Thus, it is important to understand the key mechanisms that can modulate Aurora B protein levels during the cell cycle. Therefore, in this study we demonstrated the role of Ubiquitin-specific protease 7 (USP7) in regulating Aurora B protein level. Aurora B protein levels are upregulated when USP7 is dose-dependently increased, and downregulated when USP7 is depleted. By co-immunoprecipitation and Duolink assays, we demonstrated that USP7 interact with Aurora B. Furthermore, by treating cycloheximide we showed that USP7 extends the Aurora B protein half-life by its deubiquitinating activity. Finally, CRISPR/Cas9-mediated USP7 knockout produces severe nuclear structural defects causing multi-nucleation and cytokinesis failures, suggesting that the important role of USP7 during mitotic progression in stabilizing Aurora B. [BMB Reports 2025; 58(8): 350-356].

摘要

极光激酶B(Aurora B)是一种被广泛研究的有丝分裂检查点激酶,它是染色体乘客复合体的一部分。有丝分裂的进入和退出由极光激酶B蛋白精确控制,该蛋白调节有丝分裂阶段,包括染色体凝聚、分离和胞质分裂,确保子细胞的忠实增殖。细胞周期中极光激酶B蛋白的异常调节会导致染色体分离错误增加,最终导致癌症。因此,了解在细胞周期中可以调节极光激酶B蛋白水平的关键机制非常重要。因此,在本研究中,我们证明了泛素特异性蛋白酶7(USP7)在调节极光激酶B蛋白水平中的作用。当USP7剂量依赖性增加时,极光激酶B蛋白水平上调,而当USP7缺失时则下调。通过免疫共沉淀和Duolink检测,我们证明了USP7与极光激酶B相互作用。此外,通过用放线菌酮处理,我们表明USP7通过其去泛素化活性延长了极光激酶B蛋白的半衰期。最后,CRISPR/Cas9介导的USP7基因敲除产生严重的核结构缺陷,导致多核化和胞质分裂失败,这表明USP7在有丝分裂进程中对稳定极光激酶B具有重要作用。[《BMB报告》2025年;58(8): 350 - 356]

https://cdn.ncbi.nlm.nih.gov/pmc/blobs/79cb/12402693/0feb21856c7e/bmb-58-8-350-f1.jpg

文献AI研究员

20分钟写一篇综述,助力文献阅读效率提升50倍。

立即体验

用中文搜PubMed

大模型驱动的PubMed中文搜索引擎

马上搜索

文档翻译

学术文献翻译模型,支持多种主流文档格式。

立即体验