Suppr超能文献

Correlation AnalyzeR:基于基因共表达相关性的功能预测。

Correlation AnalyzeR: functional predictions from gene co-expression correlations.

机构信息

Greehey Children's Cancer Research Institute, University of Texas Health At San Antonio, San Antonio, TX, 78229, USA.

Department of Cell Systems and Anatomy, University of Texas Health At San Antonio, San Antonio, TX, 78229, USA.

出版信息

BMC Bioinformatics. 2021 Apr 20;22(1):206. doi: 10.1186/s12859-021-04130-7.

Abstract

BACKGROUND

Co-expression correlations provide the ability to predict gene functionality within specific biological contexts, such as different tissue and disease conditions. However, current gene co-expression databases generally do not consider biological context. In addition, these tools often implement a limited range of unsophisticated analysis approaches, diminishing their utility for exploring gene functionality and gene relationships. Furthermore, they typically do not provide the summary visualizations necessary to communicate these results, posing a significant barrier to their utilization by biologists without computational skills.

RESULTS

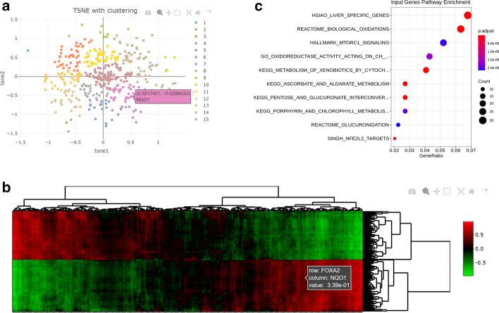
We present Correlation AnalyzeR, a user-friendly web interface for exploring co-expression correlations and predicting gene functions, gene-gene relationships, and gene set topology. Correlation AnalyzeR provides flexible access to its database of tissue and disease-specific (cancer vs normal) genome-wide co-expression correlations, and it also implements a suite of sophisticated computational tools for generating functional predictions with user-friendly visualizations. In the usage example provided here, we explore the role of BRCA1-NRF2 interplay in the context of bone cancer, demonstrating how Correlation AnalyzeR can be effectively implemented to generate and support novel hypotheses.

CONCLUSIONS

Correlation AnalyzeR facilitates the exploration of poorly characterized genes and gene relationships to reveal novel biological insights. The database and all analysis methods can be accessed as a web application at https://gccri.bishop-lab.uthscsa.edu/correlation-analyzer/ and as a standalone R package at https://github.com/Bishop-Laboratory/correlationAnalyzeR .

摘要

背景

共表达相关性提供了在特定生物背景下预测基因功能的能力,例如不同的组织和疾病条件。然而,目前的基因共表达数据库通常不考虑生物背景。此外,这些工具通常实施有限范围的不复杂的分析方法,降低了它们用于探索基因功能和基因关系的实用性。此外,它们通常不提供必要的摘要可视化,以传达这些结果,这对于没有计算技能的生物学家来说是一个重大障碍。

结果

我们提出了 Correlation AnalyzeR,这是一个用户友好的网络界面,用于探索共表达相关性,并预测基因功能、基因-基因关系和基因集拓扑。Correlation AnalyzeR 灵活地访问其组织和疾病特异性(癌症与正常)全基因组共表达相关性数据库,并且还实施了一套复杂的计算工具,用于生成具有用户友好可视化的功能预测。在提供的使用示例中,我们探索了 BRCA1-NRF2 相互作用在骨癌背景下的作用,展示了如何有效地实施 Correlation AnalyzeR 来生成和支持新的假设。

结论

Correlation AnalyzeR 促进了对特征不明显的基因和基因关系的探索,以揭示新的生物学见解。数据库和所有分析方法都可以在 https://gccri.bishop-lab.uthscsa.edu/correlation-analyzer/ 作为网络应用程序访问,也可以在 https://github.com/Bishop-Laboratory/correlationAnalyzeR/ 作为独立的 R 包访问。

https://cdn.ncbi.nlm.nih.gov/pmc/blobs/357c/8056587/2a35751755a3/12859_2021_4130_Fig1_HTML.jpg

文献AI研究员

20分钟写一篇综述,助力文献阅读效率提升50倍。

立即体验

用中文搜PubMed

大模型驱动的PubMed中文搜索引擎

马上搜索

文档翻译

学术文献翻译模型,支持多种主流文档格式。

立即体验