Suppr超能文献

Notch1 介导的 PI3K-Akt-mTOR 通路对人骨肉瘤的影响。

Effect of the Notch1-mediated PI3K-Akt-mTOR pathway in human osteosarcoma.

机构信息

Department of Orthopedics, Third Xiangya Hospital, Central South University, Changsha 410013, Hunan Province, China.

Department of Orthopedics, Hunan Cancer Hospital and The Affiliated Cancer Hospital of Xiangya School of Medicine, Central South University, Changsha 410013, Hunan Province, China.

出版信息

Aging (Albany NY). 2021 Sep 8;13(17):21090-21101. doi: 10.18632/aging.203261.

Abstract

PURPOSE

Osteosarcoma is one of the most common malignant bone tumours in early adolescence. The incidence rate of osteosarcoma has stagnated over the past 30 years, highlighting the need to develop novel therapies. In osteosarcoma cells, Notch1 expression is absent, and the Notch1 pathway is related to cancer cell proliferation, apoptosis and autophagy. Our study aimed to investigate the role of Notch1 in osteosarcoma development.

METHODS

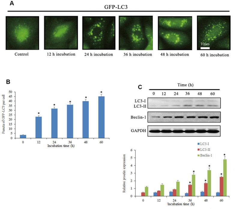
We measured NICD1 expression induced by doxycycline treatment at various concentrations. The viability of human osteosarcoma cells (MG-63) induced by doxycycline was measured. Flow cytometry and cell apoptosis analysis were conducted to measure the effect of Notch1 on the cell cycle of human osteosarcoma cells. We also used a GFP-LC3 plasmid to detect Notch1-induced autophagy in MG-63 cells. Western blotting was conducted to analyse expression of the PI3K/Akt/mTOR signalling pathway through Notch1 induction by doxycycline.

RESULTS

In this study, we demonstrated that Notch1 activation by doxycycline potently suppressed cell proliferation by inducing S phase arrest in osteosarcoma cells. Doxycycline-induced Notch1 activation also induced apoptosis and autophagy in osteosarcoma cells. Moreover, we found that Notch1 inhibited PI3K/Akt/mTOR signalling to induce apoptosis and autophagy.

CONCLUSION

In summary, our results revealed that Notch1 activation by doxycycline induces S phase arrest, apoptosis and autophagy by blocking PI3K/Akt/mTOR signalling in human osteosarcoma cells. Notch1 may be a potential clinical antitumour target for osteosarcoma therapy.

摘要

目的

骨肉瘤是青少年早期最常见的恶性骨肿瘤之一。在过去的 30 年中,骨肉瘤的发病率一直停滞不前,这突显了开发新疗法的必要性。在骨肉瘤细胞中,Notch1 的表达缺失,而 Notch1 通路与癌细胞增殖、凋亡和自噬有关。我们的研究旨在探讨 Notch1 在骨肉瘤发生发展中的作用。

方法

我们测量了不同浓度的强力霉素处理诱导的 NICD1 表达。用强力霉素测量人骨肉瘤细胞(MG-63)的活力。通过流式细胞术和细胞凋亡分析,测量 Notch1 对人骨肉瘤细胞周期的影响。我们还使用 GFP-LC3 质粒检测 Notch1 诱导的 MG-63 细胞中的自噬。通过 Notch1 诱导的强力霉素,用 Western blot 分析 PI3K/Akt/mTOR 信号通路的表达。

结果

在这项研究中,我们证明了强力霉素诱导的 Notch1 激活通过诱导骨肉瘤细胞的 S 期停滞,有力地抑制了细胞增殖。强力霉素诱导的 Notch1 激活也诱导了骨肉瘤细胞的凋亡和自噬。此外,我们发现 Notch1 通过抑制 PI3K/Akt/mTOR 信号通路诱导凋亡和自噬。

结论

总之,我们的研究结果表明,强力霉素激活 Notch1 通过阻断 PI3K/Akt/mTOR 信号通路,诱导人骨肉瘤细胞的 S 期停滞、凋亡和自噬。Notch1 可能是骨肉瘤治疗的一个有潜力的临床抗肿瘤靶点。

https://cdn.ncbi.nlm.nih.gov/pmc/blobs/4154/8457590/887002229af8/aging-13-203261-g001.jpg

文献AI研究员

20分钟写一篇综述,助力文献阅读效率提升50倍。

立即体验

用中文搜PubMed

大模型驱动的PubMed中文搜索引擎

马上搜索

文档翻译

学术文献翻译模型,支持多种主流文档格式。

立即体验