Suppr超能文献

N6-甲基腺苷相关长链非编码 RNA 在胰腺导管腺癌的预后和免疫微环境中发挥重要作用。

N6-methylandenosine-related lncRNAs play an important role in the prognosis and immune microenvironment of pancreatic ductal adenocarcinoma.

机构信息

Department of Hepatopancreatobiliary Surgery, Fujian Abdominal Surgery Research Institute, the First Affiliated Hospital of Fujian Medical University, Fujian, China.

出版信息

Sci Rep. 2021 Sep 8;11(1):17844. doi: 10.1038/s41598-021-97362-9.

Abstract

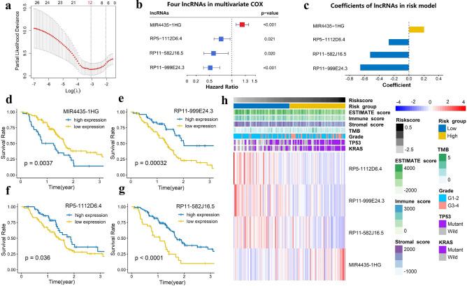
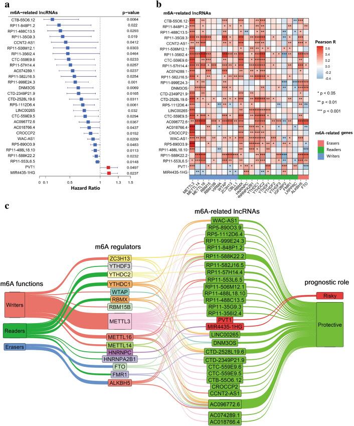
Pancreatic ductal adenocarcinoma (PDAC) is a highly aggressive, fatal tumor. N6-methylandenosine (m6A) methylation is the major epigenetic modification of RNA including lncRNAs. The roles of m6A-related lncRNAs in PDAC have not been fully clarified. This study aims to assess gene signatures and prognostic value of m6A-related lncRNAs in PDAC. The Cancer Genome Atlas (TCGA) dataset and the International Cancer Genome Consortium (ICGC) dataset were explored to identify m6A-related lncRNAs. Univariate, least absolute shrinkage and selection operator (LASSO) and multivariate Cox regression were performed to construct the m6A-related lncRNAs prognostic riskscore (m6A-LPR) model to predict the overall survival (OS) in the TCGA training cohort. Kaplan-Meier curve with log-rank test and receiver operating characteristic (ROC) curve were used to evaluate the prognostic value of the m6A-LPR. Furthermore, the robustness of the m6A-LPR was further validated in the ICGC cohort. Tumor immunity was evaluated using ESTIMATE and CIBERSORT algorithms. A total of 262 m6A-related lncRNAs were identified in two datasets. In the TCGA training cohort, 28 prognostic m6A-related lncRNAs were identified and the m6A-LPR including four m6A-related lncRNAs was constructed. The m6A-LPR was able to identify high-risk patients with significantly poorer OS and accurately predict OS in both the TCGA training cohort and the ICGC validation cohort. Analysis of tumor immunity revealed that high-risk groups had remarkably lower stromal, immune, and ESTIMATE scores. Moreover, high-risk groups were associated with significantly higher levels of plasma B cells and resting NK cells infiltration, and lower levels of infiltrating resting memory CD4 T cells, monocytes, and resting mast cells. Our study proposed a robust m6A-related prognostic signature of lncRNAs for predicting OS in PDAC, which provides some clues for further studies focusing on the mechanism process underlying m6A modification of lncRNAs.

摘要

胰腺导管腺癌(PDAC)是一种高度侵袭性和致命性的肿瘤。N6-甲基腺苷(m6A)甲基化是包括 lncRNAs 在内的 RNA 的主要表观遗传修饰。m6A 相关 lncRNAs 在 PDAC 中的作用尚未完全阐明。本研究旨在评估 m6A 相关 lncRNAs 在 PDAC 中的基因特征和预后价值。本研究利用癌症基因组图谱(TCGA)数据集和国际癌症基因组联盟(ICGC)数据集,鉴定 m6A 相关 lncRNAs。单因素、最小绝对值收缩和选择算子(LASSO)和多因素 Cox 回归分析用于构建 m6A 相关 lncRNAs 预后风险评分(m6A-LPR)模型,以预测 TCGA 训练队列的总生存期(OS)。Kaplan-Meier 曲线和对数秩检验和接受者操作特征(ROC)曲线用于评估 m6A-LPR 的预后价值。此外,还在 ICGC 队列中进一步验证了 m6A-LPR 的稳健性。使用 ESTIMATE 和 CIBERSORT 算法评估肿瘤免疫。在两个数据集中共鉴定出 262 个 m6A 相关 lncRNAs。在 TCGA 训练队列中,鉴定出 28 个预后 m6A 相关 lncRNAs,并构建了包含 4 个 m6A 相关 lncRNAs 的 m6A-LPR。m6A-LPR 能够识别出总生存期明显较差的高危患者,并在 TCGA 训练队列和 ICGC 验证队列中准确预测 OS。肿瘤免疫分析显示,高危组的基质、免疫和 ESTIMATE 评分明显较低。此外,高危组与血浆 B 细胞和静息 NK 细胞浸润水平显著升高,以及静息记忆 CD4 T 细胞、单核细胞和静息肥大细胞浸润水平显著降低有关。本研究提出了一种稳健的 m6A 相关 lncRNA 预后标志物,用于预测 PDAC 的 OS,为进一步研究 m6A 修饰 lncRNA 的机制过程提供了一些线索。

https://cdn.ncbi.nlm.nih.gov/pmc/blobs/52cd/8426490/dfb6e2ffb411/41598_2021_97362_Fig1_HTML.jpg

文献AI研究员

20分钟写一篇综述,助力文献阅读效率提升50倍。

立即体验

用中文搜PubMed

大模型驱动的PubMed中文搜索引擎

马上搜索

文档翻译

学术文献翻译模型,支持多种主流文档格式。

立即体验